找回密码
 注册
搜索
热搜: 活动 交友
查看: 1270|回复: 1

徐州中院泉山区法院在卷宗证实其造假制造中国法院刑事造假第一案超过六个月仍拼死抵抗

[复制链接]
发表于 2025-10-21 23:03:16 | 显示全部楼层 |阅读模式
暗无天日的江苏省徐州市中级法院和泉山区法院,在卷宗证实其造假制造中国法院刑事造假第一案超过六个月仍拼死抵抗,不但拒绝配合进一步查实毁灭该刑事案卷宗犯罪行为,而且拒不启动院长纠错程序
举报人王培荣联系方式:手机:13651615346(微信同号,只收短信),电子邮箱:2091301499@qq.com
【案件简介】刑事案件卷宗证实:这是著名反腐扫黑举报人王培荣因反腐扫黑除恶,遭三股腐败势力联手造假制造的打击报复举报人王培荣恶性案件。本案用多达十八种刑事犯罪手段造假制造,不仅是刑事犯罪案件,更是十分恶劣的政治事件。这是中国文革后造假最明显的假案;这是一个查实法官造假易如反掌的假案;这是一起只要不是瞎眼只用一分钟就能查实的假案;这是一个只要不是脑残,就能从判决书看出是明显的假案。这是一起用尽一切犯罪手段强行掩盖中国法院刑事造假第一案真相的案件,更是不择手段明目张胆包庇中国最牛黑恶势力违法犯罪案件。
反腐扫黑除恶何罪之有,竟遭恶魔宋遥用十八种刑事犯罪手段,制造中国法院刑事造假第一案陷害入狱】卷宗证实宋遥甚至用毁灭刑事案件卷宗强行掩盖真相等手段,导致江苏省高级法院纠正假案瘫痪
——中国法院出现最黑暗的一幕:已被刑事案件卷宗证明,用多达十八种刑事犯罪手段造假制造中国法院刑事造假第一案六个月后,恶魔宋遥不但仍逍遥法外,而且因泉山区法院和徐州市中级法院拒绝王培荣和律师复印案件卷宗和庭审录像,导致江苏省高级法院在听证会后六个月没有启动纠错程序
一、江苏省高级法院就中国法院刑事造假第一案听证,采取双保险模式保障王培荣复印卷宗
2025年4月10日,江苏省高级法院就中国法院刑事造假第一案听证。泉山区法院副书记、副院长宋遥无法无天,十多年拼死拒绝当事人及律师依法复印案件卷宗和庭审录像,疯狂掩盖中国法院刑事造假第一案。因揭露中国法院刑事造假第一案需要,王培荣当场申请要求依法复印刑事案件卷宗正卷和复制庭审录像。
江苏省高级法院陈德远依法办案,采取双保险模式保障王培荣复印卷宗  
1、允许王培荣到江苏省高级法院复印卷宗。
2、要求在场的徐州市中级法院法官落实保障王培荣复制刑事案件卷宗光盘。
徐州市中级法院法官告诉王培荣:他会把江苏省高级法院要求向院长汇报,通过邮局把泉山区法院和徐州市中级法院的一审、二审刑事案件卷宗光盘邮寄给王培荣。
二、在江苏省高级法院阅卷室,王培荣复印卷宗权力被变相剥夺
尽管国家法律法规明确规定保障当事人复印刑事案件卷宗(正卷)权力(最高法院办公厅明文规定(如:法办[2005]415号)),但王培荣在江苏省高级法院阅卷室,工作人员告诉王培荣,刑事案件当事人不能复印卷宗,案件当事人可以阅览并摘录。
就这样,当事人复印刑事案件卷宗(正卷)权力被变相剥夺:
1、卷宗中图片、照片不可能摘录。
2、因工作量巨大,卷宗中文字也不可能完整摘录。
3、卷宗中录音、录像等证据只能通过卷宗光盘保存。王培荣要求制作刑事案件卷宗光盘,江苏省高级法院阅卷室工作人员告诉王培荣,只有徐州市中级法院和泉山区法院有条件制作相应的刑事案件卷宗光盘。
4、本刑事案件卷宗是证明泉山区法院副书记、副院长宋遥从庭审造假到毁灭案件卷宗,疯狂镇压举报人王培荣,宋遥一而再再而三地充当中国最牛黑恶势力保护伞的铁证。不允许王培荣复印卷宗,王培荣在向各级纪委、各级法院、各级检察院等部门举报中就难以提交强有效证据。
5、即使律师复印到刑事案件卷宗(正卷),存在如果律师把卷宗给当事人,被刑事犯罪陷害的风险。
三、徐州市中级法院和泉山区法院出现拼死用犯罪手段包庇明显刑事犯罪恶魔宋遥
1、徐州市中级法院至今拒绝兑现2025年4月10日向王培荣的承诺:他会把江苏省高级法院要求向院长汇报,通过邮局把泉山区法院和徐州市中级法院的一审、二审刑事案件卷宗光盘邮寄给王培荣。
2、尽管王培荣几乎每天通过电子邮件向泉山区法院和徐州市中级法院院长信箱发举报信,要求打击被已案件卷宗证明明显刑事犯罪恶魔宋遥,用多达十八种刑事犯罪陷害举报中国最牛黑恶势力的举报人王培荣入狱犯罪行为。同时,王培荣要求泉山区法院和徐州市中级法院依法保障王培荣和律师复印案件卷宗和庭审录像(因案件卷宗真实性已遭泉山区法院毁灭性破坏),六个月过去了,均石沉大海。
附件说明:因篇幅限制,篇幅长达A4纸14页的举报材料,下面只列出标题,需要者请通过电子邮件向王培荣索取
附件:中国法院刑事造假第一案卷宗证实:江苏法院恶魔宋遥陷害举报中国最牛黑恶势力的王培荣入狱,用多达十八种刑事犯罪,宋遥明显在刑事犯罪,更是制造十分恶劣政治事件
——【刑事案件卷宗是揭露宋遥制造反党反政府反人民反人类超级恐怖铁证】现任江苏省徐州市泉山区法院副书记、副院长宋遥明目张胆充当中国最牛黑恶势力保护伞,庭审第一项内容就造假:依据虚假的、不存在的所谓不符合条件反诉,做出不予受理裁决开始,步步升级到疯狂毁灭刑事案件卷宗,用多达十八种刑事犯罪手段,不但疯狂造假制造陷害著名反腐扫黑除恶举报人王培荣入狱假案,而且不择手段疯狂强行掩盖假案真相
造假制造中国法院刑事造假第一案的恶魔江苏徐州泉山区法院副书记副院长宋遥实施反党反政府反人民反人类超级恐怖:为包庇中国最牛黑恶势力用十八种刑事犯罪手段疯狂镇压著名反腐扫黑除恶举报人
——公开刑事案件卷宗6个证据揭开中国最黑暗法院:为强行掩盖法院制造刑事假案,在卷宗毁灭受害人著名反腐扫黑除恶举报人王培荣提交法院的刑事答辩状,而且疯狂掩盖真相到受害人家抄家毁灭证据
造假制造中国法院刑事造假第一案的恶魔江苏徐州泉山区法院宋遥十分明显涉嫌徇私枉法罪,属于情节特别严重仅这一项罪应处十年以上有期徒刑
《刑法》第三百九十九条对徇私枉法罪的规定: 【徇私枉法罪】司法工作人员徇私枉法、徇情枉法,对明知是无罪的人而使他受追诉、对明知是有罪的人而故意包庇不使他受追诉,或者在刑事审判活动中故意违背事实和法律作枉法裁判的,处五年以下有期徒刑或者拘役;情节严重的,处五年以上十年以下有期徒刑;情节特别严重的,处十年以上有期徒刑。
 一、因刑事答辩状真实记录了受害人(著名反腐扫黑除恶举报人王培荣)的反诉要求,所以江苏省徐州市泉山区法院不但在卷宗毁灭受害人提交法院的刑事答辩状,而且到受害人家等三地疯狂抄家毁灭受害人提交法院的刑事答辩状等证据。毁灭受害人提交法院的刑事答辩状,目的就是强行掩盖造假制造中国法院刑事造假第一案犯罪
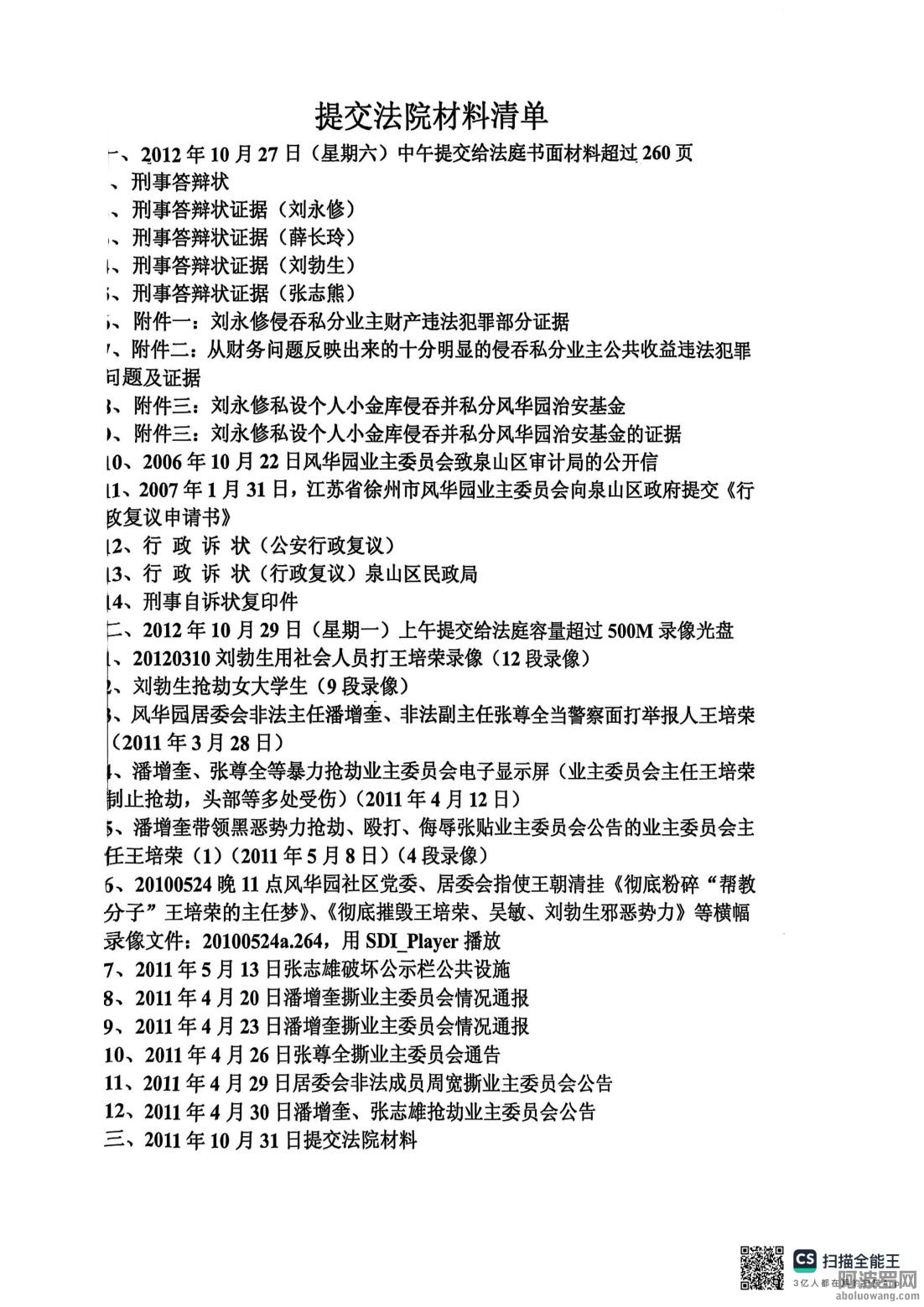
卷宗证据1案件卷宗正卷第三册第3—4页《提交法院材料清单》均记录了提交刑事答辩状和2张证据光盘
卷宗证据1案件卷宗正卷第三册第3—4页《提交法院材料清单》均记录了提交刑事答辩状和2.jpg
卷宗证据1案件卷宗正卷第三册第3—4页《提交法院材料清单》均记录了提交刑事答辩状和2.jpg
十分明显提交泉山区法院材料清单中第一项就是刑事答辩状
二、诽谤罪自诉案件,在一审判决没有生效,泉山区法院不但对王培荣实施关押,而且强行变相毁灭风华园社区约三千居民举报刘永修违法犯罪签字原件
1、在一审判决没有生效,泉山区法院在一审结束对王培荣实施刑事强制关押,扣押王培荣庭审随身携带证据(包括风华园社区约三千居民举报刘永修违法犯罪签字原件)及庭审用电脑笔记本。为了强行掩盖制造中国法院刑事假案第一案违法犯罪和证明王培荣无罪证据,甚至非法对王培荣家、王培荣在中国矿业大学办公室实施了抄家,在业主委员会办公室王培荣使用过电脑也不放过
自诉案件判决没有生效,公权非法强行介入,王培荣失去自由,破坏王培荣二审时合法抗辩权利,强行掩盖通过庭审做假制造冤假错案真相和强行毁灭王培荣证明无罪的证据,强行掩盖风华园黑恶势力违法犯罪和保护伞。
为了掩盖中国法院刑事造假第一案真相,泉山区法院恶魔宋遥(泉山区法院副书记、副院长)不但将王培荣庭审时用于证明无罪的材料全部没收,而且将一审已提交泉山区法院证据光盘六套备份没收,甚至将举报自诉人刘永修的风华园社区三千户居民联名签名没收,这还不罢休,还要掘地三尺,到王培荣生活工作的三个地方抄家,用尽一切犯罪手段掩盖中国法院刑事造假第一案真相(包括掩盖庭审造假)
卷宗证据2案件卷宗正卷一审卷宗第一册第23页 逮捕证
卷宗证据2案件卷宗正卷一审卷宗第一册第23页 逮捕证.jpg
卷宗证据3案件卷宗正卷一审卷宗第一册第40页 毁灭受害人庭审时自用证明无罪的一切证据(据袋6袋证据光盘12张 扣押单
卷宗证据3案件卷宗正卷一审卷宗第一册第40页 毁灭受害人庭审时自用证明无罪的一切证据.jpg
卷宗证据4案件卷宗正卷一审卷宗第一册第27页 毁灭受害人提交法院的刑事答辩状等证据的扣押令
卷宗证据4案件卷宗正卷一审卷宗第一册第27页 毁灭受害人提交法院的刑事答辩状等证据的扣押令.jpg
卷宗证据5案件卷宗正卷一审卷宗第一册第28页 毁灭受害人提交法院的刑事答辩状等证据的扣押令
卷宗证据5案件卷宗正卷一审卷宗第一册第28页 毁灭受害人提交法院的刑事答辩状等证据的扣押令.jpg
卷宗证据6案件卷宗正卷一审卷宗第一册第26页 毁灭受害人提交法院的刑事答辩状等证据的扣押令
卷宗证据6案件卷宗正卷一审卷宗第一册第26页 毁灭受害人提交法院的刑事答辩状等证据的扣押令.jpg

附件1、【刑事卷宗证实中国法院刑事造假第一案创中国法院手段最黑最无耻卑鄙先河】江苏省徐州市泉山区法院副书记、副院长宋遥从庭审造假到毁灭案件卷宗,疯狂镇压举报人王培荣,宋遥一而再再而三地充当中国最牛黑恶势力保护伞
一、宋遥无法无天,十多年拼死拒绝当事人及律师依法复印案件卷宗和庭审录像,疯狂掩盖中国法院刑事造假第一案
最高法院办公厅明文规定(法办[2005]415号)当事人也可以查阅刑事案件正卷当事人王培荣凭身份证早在2014年就从二审法院(江苏省徐州市中级法院)复印到刑事案件二审卷宗正卷,但一审法院十多年拒绝王培荣复印刑事案件一审卷宗正卷。出现十分荒唐的一幕:同一案件,二审法院能复印二审卷宗,但一审法院拒绝复印一审卷宗。
经过王培荣十多年大量举报控告,王培荣终于从江苏省高级法院得到一审法院案件卷宗正卷。
二、依据一审法院案件卷宗正卷,王培荣揭露宋遥造假制造中国法院刑事造假第一案最关键的第一步:依据虚假的、实际上不存在的所谓不符合条件反诉,做出不予受理裁决
一审法院卷宗第一册第62页(庭审笔录第6页)倒数第9行记录:“审判长:被告人王培荣,你在庭前向本庭提交了答辩状,其中有反诉内容。经审查,本庭认为,你反诉的内容与本案无关,属于检举控告的内容,不符合自诉案件的受理范围,反诉不符合条件,本庭当庭裁决不受理。”
   但在全部一审卷宗正卷中竟没有审判长宋遥所说王培荣在庭前向发庭提交的其中有反诉内容答辩状。说明审判长宋遥所说:本庭当庭裁决不受理,其反诉不符合条件依据是假的。目的就是为了制造陷害王培荣入狱假案。
就这一点,宋遥犯有二种刑事犯罪:
1、依据虚假的、实际上不存在的所谓不符合条件反诉,做出不予受理裁决。
2、在一审法院卷宗毁灭王培荣提交法庭有反诉内容的(长达20页)答辩状,毁灭性破坏刑事案件卷宗真实性。
三、江苏省检察院和最高检察院在泉山区法院做出判决和徐州市中级法院做出裁定五年后,依据案件卷宗查实了王培荣真实的反诉要求:以诽谤罪反诉自诉人,并指出:根据《中华人民共和国刑事诉讼法》第二百零七条规定,自诉案件被告人提起的反诉适用自诉的规定
陷害王培荣入狱的中国法院刑事造假第一案是自诉案,自诉人以诽谤罪自诉王培荣,王培荣以诽谤罪反诉自诉人。
最高人民检察院《刑事申诉审查结果通知书》高检控申审通[2019]55号第4页第1行、江苏省人民检察院《刑事申诉审查结果通知书》苏检刑申审通[2017]85号第3页第8行摘录如下:“经审查,申诉人王培荣一审期间向徐州市泉山区人民法院提出反诉要求如下: 1 、驳回自自诉人的恶意诉讼;2 、依法判决刘永修、张志雄、刘勃生构成诽谤罪并追究其刑事责任3 、刘永修、张志雄、刘勃生向答辩人公开赔礼道歉,登报消除影响。根据《中华人民共和国刑事诉讼法》第二百零七条规定,自诉案件被告人提起的反诉适用自诉的规定。”
这是证明徐州市中级法院和泉山区法院有预谋恶意造假制造陷害王培荣入狱的中国法院刑事造假第一案的铁证。
自宋遥走出造假制造中国法院刑事造假第一案最关键的第一步宋遥造假制造中国法院刑事造假第一案的犯罪手段步步升级,不但要制造陷害王培荣入狱假案,而且要不择手段掩盖制造假案真相,用了多达十八种刑事犯罪手段:一审用十二种刑事犯罪手段造假制造中国法院刑事造假第一案;申诉阶段遇到另用六种刑事犯罪手段(阴招黑招)造假强行掩盖中国法院刑事造假第一案,导致中国法院刑事造假第一案已走完四级法院和四级检察院全部程序没能纠正。尽管该案是中国文革后造假罪明显的假案,但竟出现十多年申诉无门。
四、在江苏省高级法院复制到刑事案件案件卷宗,发现了惊人一幕:刑事案件卷宗真实性遭到毁灭性破坏
王培荣案一审卷宗正卷第一册第210页  写明立卷8册,但当事人和律师从江苏省高级法院复制全部卷宗正卷只有6册,缺2册。
因卷宗内容很多,本举报控告材料仅以一审卷宗正卷第一册第1页—第98页内容展开举例。
1、徐州市中级法院(2012)徐刑终字第0119号《刑事裁定书》第14页倒数第3行写明:“王培荣举证的材料共254页均已装入卷宗,光盘2张也随卷移送,并未隐瞒证据”。但全部的一审案件正卷卷宗中,不但没有庭审笔录记录的审判长所说的王培荣庭前向本庭提交了其中有反诉内容(长达20页)刑事答辩状,而且没有王培荣提交的2张证据光盘。
王培荣案件卷宗正卷第三册第3—4页《提交法院材料清单》均记录了提交刑事答辩状和2张证据光盘,该清单的中王培荣提交的《行政诉状(公安行政复议)》、《行政诉状(行政复议)泉山区民政局》在案件卷宗中也没有。
在案件立案时,时任泉山区法院刑庭庭长宋遥复印自诉案证据时交给王培荣的、能证明自诉人操纵风华园居委会选举,风华园基层政权被黑恶势力操控的徐州市公安局翟山派出所公函《情况说明》,在案件卷宗中也没有。
因陷害王培荣入狱刑事案件的泉山区法院卷宗(正卷)遭到严重破坏,王培荣再次强烈要求各级法院检察院必须采取强有力措施,不但必须保障王培荣和律师得到泉山区法院一审正卷制作的光盘,而且更要保障复制一审庭审录像。
附件二:宋遥王红卫用非法没收手段毁灭王培荣一审用于证明无罪证据,掩盖造假制造中国法院刑事造假第一案真相
【卑鄙、疯狂至极!不但强行变相毁灭三千居民举报中国最牛黑恶势力联名签字原件,而且毁灭庭审时携带证明无罪证据,甚至打印答辩材料的U盘也不放过】江苏省徐州市泉山区法院副院长宋遥明目张胆用多达十八种刑事犯罪手段,造假制造陷害反腐扫黑除恶举报人王培荣入狱的中国法院刑事造假第一案
(一)主审法官宋遥在庭审时大量明显违法,明目张胆造假制造陷害王培荣入狱假案
1、无中生有伪造王培荣诉讼要求,并对伪造的诉讼要求做出不予受理裁定,荒唐至极。
2、不允许王培荣提出一审答辩状向法院以诽谤罪对原告刘永修等反诉要求,强行非法剥夺王培荣以诽谤罪对原告的反诉。
3、不允许王培荣向法庭出示提交的证据,宋遥多次以你提交的证据我都看了为由,打断王培荣法庭举证。
由于主审法官宋遥在庭审时大量明目张胆违法,王培荣在案件一审庭审时随身携带大量证据,包括风华园社区约三千居民举报刘永修违法犯罪签字原件无法提交。
(二)诽谤罪自诉案件,在一审判决没有生效,泉山区法院不但对王培荣实施关押,而且强行变相毁灭风华园社区约三千居民举报刘永修违法犯罪签字原件
1、在一审判决没有生效,泉山区法院在一审结束对王培荣实施刑事强制关押,扣押王培荣庭审随身携带证据(包括风华园社区约三千居民举报刘永修违法犯罪签字原件)及庭审用电脑笔记本。为了强行掩盖制造中国法院刑事假案第一案违法犯罪和证明王培荣无罪证据,甚至非法对王培荣家、王培荣在中国矿业大学办公室实施了抄家,在业主委员会办公室王培荣使用过电脑也不放过
自诉案件判决没有生效,公权非法强行介入,王培荣失去自由,破坏王培荣二审时合法抗辩权利,强行掩盖通过庭审做假制造冤假错案真相和强行毁灭王培荣证明无罪的证据,强行掩盖风华园黑恶势力违法犯罪和保护伞。
为了掩盖中国法院刑事造假第一案真相,泉山区法院恶魔宋遥(泉山区法院副书记、副院长)不但将王培荣庭审时用于证明无罪的材料全部没收,而且将一审已提交泉山区法院证据光盘六套备份没收,甚至将举报自诉人刘永修的风华园社区三千户居民联名签名没收,这还不罢休,还要掘地三尺,到王培荣生活工作的三个地方抄家,用尽一切犯罪手段掩盖中国法院刑事造假第一案真相(包括掩盖庭审造假)
王培荣案件一审卷宗第一册第23页 逮捕证 日期  2012年11月30日。
王培荣案件一审卷宗第一册第27—42页 扣押令、扣押笔录、扣押清单   日期  2012年11月30日。
其中40页为证据袋6袋证据光盘12张扣押单和41页为U盘扣押单,因为系非法扣押,没有扣押笔录。
法律规定构成诽谤犯罪必须同时具备二个要素是:诽谤罪必须是指捏造并散布虚假事实。非法没收王培荣家和办公室举报材料(非法作为定王培荣诽谤罪证据,法院扣押单上称涉案材料)
       王培荣家和矿大办公室的举报材料,尤其是向和政府举报黑恶势力的材料,这是王培荣合法举报。这些没有在外流传,更没有散布材料,十分明显不能作为定王培荣诽谤罪证据。这是说明法院当时没有定王培荣有罪证据,荒唐至极、无耻至极靠地用非法手段抄家取得材料作为定王培荣有罪证据。
2、扣押王培荣提交法院证据光盘十二张(六套)
扣押单上证据袋六袋(纸质打印答辩及案件相关材料)、证据光盘十二张(提交法庭的证据备份)括号内的“纸质打印答辩及案件相关材料”、“ 提交法庭的证据备份”均系本案法官黎方亲笔所写。
这些材料均是王培荣个人庭审时携带证明王培荣无罪证据,十分明显法院没有权力没收。
(三)王培荣个人庭审时携带证明王培荣无罪证据遭法院变相没收,宋遥用明显犯罪手段毁灭王培荣手中已提交法院的全部证据备份和王培荣自用的答辩及案件相关材料,强行把“中国文革后造假最明显的、社会影响最恶劣的”陷害反腐举报人王培荣入狱假案强行做成“铁案”。
证据光盘十二张是证明刑事自诉人违法犯罪的6套录像证据光盘备份,而且是提交法庭的证据备份,全部遭扣押,毁灭王培荣手中已提交法院的全部证据备份及王培荣自用的诉讼材料(纸质打印答辩及案件相关材料)意图十分明确,是触目惊心的犯罪行为。
更有甚者,宋遥、王红卫连王培荣用于到文印社打印答辩及案件相关材料的U盘也不放过,在裁定书中判决没收。可见宋遥、王红卫办假案做贼心虚到了何等的地步。
(四)打官司就是打证据,宋遥用极其无耻卑鄙手段,不但毁灭王培荣证明无罪证据,而且毁灭刘永修黑恶势力违法犯罪证据,风华园社区约三千居民举报刘永修违法犯罪签字原件。王培荣自遭陷害入狱起,不停追要被宋遥非法变相没收的王培荣个人庭审时携带证明王培荣无罪证据和打印答辩及案件相关材料的U盘,均石沉大海
(五)公开二证据图片(下左图为泉山区法院扣押单,下右图为泉山区法院刑事案件上诉移送函(注明扣押单上的纸质材料六袋、光盘12张、U盘壹个),其中扣押单隐去王培荣部分签字和手印,特此说明。
因篇幅限制图片略,需要者,请通过电子邮箱向王培荣索取。
王培荣再次要求各级法院检察院采取强有力措施,迫使泉山区法院和徐州市中级法院立即退还其为了强行掩盖其造假制造陷害王培荣入狱的中国法院刑事造假第一案真相,在自诉案件一审判决没有生效,就非法没收王培荣在一审时自用的证明无罪的庭审材料,包括王培荣自用提交一审法院的六套证据光盘备份和打印答辩材料用的U盘。


【人间地狱徐州篇:近期引爆网络的徐州被狗链套住脖子的八孩母亲事件,只是暴露出徐州黑暗的冰山一角】 冰冻三尺,非一日之寒,造成徐州生灵涂炭根源是:根深蒂固徐州官场超级黑社会和以官场超级黑社会为保护伞的基 ...
 楼主| 发表于 2025-10-21 23:11:23 | 显示全部楼层
本帖最后由 雨夜 于 2025-10-23 02:52 编辑

【反腐扫黑除恶何罪之有,竟遭恶魔宋遥用十八种刑事犯罪手段,制造中国法院刑事造假第一案陷害入狱】卷宗证实宋遥甚至用毁灭刑事案件卷宗强行掩盖真相等手段,导致江苏省高级法院纠正假案瘫痪
——中国法院出现最黑暗的一幕:已被刑事案件卷宗证明,用多达十八种刑事犯罪手段造假制造中国法院刑事造假第一案五个月后,恶魔宋遥不但仍逍遥法外,而且因泉山区法院和徐州市中级法院拒绝王培荣和律师复印案件卷宗和庭审录像,导致江苏省高级法院在听证会后五个月没有启动纠错程序
举报人王培荣联系方式:手机:13651615346(微信同号,只收短信),电子邮箱:2091301499@qq.com
【案件简介】刑事案件卷宗证实:这是著名反腐扫黑举报人王培荣因反腐扫黑除恶,遭三股腐败势力联手造假制造的打击报复举报人王培荣恶性案件。本案用多达十八种刑事犯罪手段造假制造,不仅是刑事犯罪案件,更是十分恶劣的政治事件。这是中国文革后造假最明显的假案;这是一个查实法官造假易如反掌的假案;这是一起只要不是瞎眼只用一分钟就能查实的假案;这是一个只要不是脑残,就能从判决书看出是明显的假案。这是一起用尽一切犯罪手段强行掩盖中国法院刑事造假第一案真相的案件,更是不择手段明目张胆包庇中国最牛黑恶势力违法犯罪案件。
一、江苏省高级法院就中国法院刑事造假第一案听证,采取双保险模式保障王培荣复印卷宗
2025年4月10日,江苏省高级法院就中国法院刑事造假第一案听证。泉山区法院副书记、副院长宋遥无法无天,十多年拼死拒绝当事人及律师依法复印案件卷宗和庭审录像,疯狂掩盖中国法院刑事造假第一案。因揭露中国法院刑事造假第一案需要,王培荣当场申请要求依法复印刑事案件卷宗正卷和复制庭审录像。
江苏省高级法院陈德远依法办案,采取双保险模式保障王培荣复印卷宗  
1、允许王培荣到江苏省高级法院复印卷宗。
2、要求在场的徐州市中级法院法官落实保障王培荣复制刑事案件卷宗光盘。
徐州市中级法院法官告诉王培荣:他会把江苏省高级法院要求向院长汇报,通过邮局把泉山区法院和徐州市中级法院的一审、二审刑事案件卷宗光盘邮寄给王培荣。
二、在江苏省高级法院阅卷室,王培荣复印卷宗权力被变相剥夺
尽管国家法律法规明确规定保障当事人复印刑事案件卷宗(正卷)权力(最高法院办公厅明文规定(如:法办[2005]415号)),但王培荣在江苏省高级法院阅卷室,工作人员告诉王培荣,刑事案件当事人不能复印卷宗,案件当事人可以阅览并摘录。
就这样,当事人复印刑事案件卷宗(正卷)权力被变相剥夺:
1、卷宗中图片、照片不可能摘录。
2、因工作量巨大,卷宗中文字也不可能完整摘录。
3、卷宗中录音、录像等证据只能通过卷宗光盘保存。王培荣要求制作刑事案件卷宗光盘,江苏省高级法院阅卷室工作人员告诉王培荣,只有徐州市中级法院和泉山区法院有条件制作相应的刑事案件卷宗光盘。
4、本刑事案件卷宗是证明泉山区法院副书记、副院长宋遥从庭审造假到毁灭案件卷宗,疯狂镇压举报人王培荣,宋遥一而再再而三地充当中国最牛黑恶势力保护伞的铁证。不允许王培荣复印卷宗,王培荣在向各级纪委、各级法院、各级检察院等部门举报中就难以提交强有效证据。
5、即使律师复印到刑事案件卷宗(正卷),存在如果律师把卷宗给当事人,被刑事犯罪陷害的风险。
三、徐州市中级法院和泉山区法院出现拼死用犯罪手段包庇明显刑事犯罪恶魔宋遥
1、徐州市中级法院至今拒绝兑现2025年4月10日向王培荣的承诺:他会把江苏省高级法院要求向院长汇报,通过邮局把泉山区法院和徐州市中级法院的一审、二审刑事案件卷宗光盘邮寄给王培荣。
2、尽管王培荣几乎每天通过电子邮件向泉山区法院和徐州市中级法院院长信箱发举报信,要求打击被已案件卷宗证明明显刑事犯罪恶魔宋遥,用多达十八种刑事犯罪陷害举报中国最牛黑恶势力的举报人王培荣入狱犯罪行为。同时,王培荣要求泉山区法院和徐州市中级法院依法保障王培荣和律师复印案件卷宗和庭审录像(因案件卷宗真实性已遭泉山区法院毁灭性破坏),五个月过去了,均石沉大海。
附件说明:因篇幅限制,篇幅长达A4纸14页的举报材料,下面只列出目录,需要者请通过电子邮件向王培荣索取
附件:中国法院刑事造假第一案卷宗证实:江苏法院恶魔宋遥陷害举报中国最牛黑恶势力的王培荣入狱,用多达十八种刑事犯罪,宋遥明显在刑事犯罪,更是制造十分恶劣政治事件
——【刑事案件卷宗是揭露宋遥制造反党反政府反人民反人类超级恐怖铁证】现任江苏省徐州市泉山区法院副书记、副院长宋遥明目张胆充当中国最牛黑恶势力保护伞,庭审第一项内容就造假:依据虚假的、不存在的所谓不符合条件反诉,做出不予受理裁决开始,步步升级到疯狂毁灭刑事案件卷宗,用多达十八种刑事犯罪手段,不但疯狂造假制造陷害著名反腐扫黑除恶举报人王培荣入狱假案,而且不择手段疯狂强行掩盖假案真相
在大量举报情况下,甚至将充当保护伞和行政不作为职能部门告上法院,强行违法犯罪仍能屡屡得逞,这是检验黑恶势力的试金石。不但充分说明该黑恶势力凌驾于党和法律之上,而且证明职能部门行政不作为,甚至充当保护伞。
陷害王培荣入狱的罪名是诽谤罪,是自诉案件。法律规定构成诽谤犯罪必须同时具备二个要素是:诽谤罪必须是指捏造并散布虚假事实。如实举报揭露黑恶势力屡屡得逞的强行违法犯罪是正义行为,显然不满足诽谤罪法定要素。
为较全面举报和控告,本举报控告材料含四附件,目录如下(用楷体表示)
一、江苏省徐州市委假巡视不但开创破坏中国政治生态环境先河,而且用大量违法违规对从庭审造假到毁灭案件卷宗的中国法院刑事造假第一案信访终结听证,企图强行剥夺受害人王培荣的申诉、举报、控告权        6页
二、江苏省高级法院对中国法院刑事造假第一案听证,考验能否刀刃向内清除法院恶魔时刻到了      7页
三、花玉喜在杂文报发表:从王培荣现象说起……,揭示从庭审造假到毁灭案件卷宗,疯狂造假制造陷害著名反腐扫黑除恶举报人王培荣入狱的中国法院刑事造假第一案,充当中国最牛黑恶势力保护伞深层背景       13页
四、有关背景材料目录                                                                     14页
【刑事卷宗证实中国法院刑事造假第一案创中国法院手段最黑最无耻卑鄙先河】江苏省徐州市泉山区法院副书记、副院长宋遥从庭审造假到毁灭案件卷宗,疯狂镇压举报人王培荣,宋遥一而再再而三地充当中国最牛黑恶势力保护伞
   一、宋遥无法无天,十多年拼死拒绝当事人及律师依法复印案件卷宗和庭审录像,疯狂掩盖中国法院刑事造假第一案(因篇幅原因,本举报材料仅为目录,下同,需要举报材料详情者,请通过电子邮件向王培荣索取)
最高法院办公厅明文规定(法办[2005]415号):当事人也可以查阅刑事案件正卷。
二、依据一审法院案件卷宗正卷,王培荣揭露宋遥造假制造中国法院刑事造假第一案最关键的第一步:依据虚假的、实际上不存在的所谓不符合条件反诉,做出不予受理裁决
三、江苏省检察院和最高检察院在泉山区法院做出判决和徐州市中级法院做出裁定五年后,依据案件卷宗查实了王培荣真实的反诉要求:以诽谤罪反诉自诉人,并指出:根据《中华人民共和国刑事诉讼法》第二百零七条规定,自诉案件被告人提起的反诉适用自诉的规定
四、在江苏省高级法院复制到刑事案件案件卷宗,发现了惊人一幕:刑事案件卷宗真实性遭到毁灭性破坏
五、在江苏省高级法院复制到刑事案件案件卷宗,发现了庭审公正性遭到毁灭性破坏惊人一幕:不但不允许王培荣宣读答辩状,甚至不允许王培荣宣读答辩要求,而且不允许王培荣充分举证
六、【超级恐怖:徐州市中级法院和泉山区法院形成对社会危害极大的造假制造刑事冤假错案犯罪套路】
【法院预防和纠正冤假错案底线均失守】肩负纠正文革后造假最明显的中国法院刑事造假第一案重任的徐州市中级法院王红卫,与泉山区法院宋遥狼狈为奸疯狂造假,迫使王培荣因反腐扫黑除恶遭陷害入狱
(一)江苏省检察院和最高检察院在泉山区法院做出判决和徐州市中级法院做出裁定五年后,依据案件卷宗查实了王培荣真实的反诉要求:以诽谤罪反诉自诉人,并指出:根据《中华人民共和国刑事诉讼法》第二百零七条规定,自诉案件被告人提起的反诉适用自诉的规定
(二)徐州市中级法院不但为了强行使王培荣指控诽谤罪的自诉人逍遥法外,在《刑事裁定书》只字不提王培荣在《刑事上诉状》和提交一审法院《刑事答辩状》等多次提出的以诽谤罪反诉三自诉人的真实反诉要求;而且为了陷害王培荣入狱,伪造王培荣假的反诉要求,实现了陷害王培荣入狱和使犯有打砸抢等违法犯罪的自诉人逃脱法律制裁
(三)徐州二级法院造假强行掩盖王培荣诽谤罪反诉自诉人,保障陷害王培荣入狱自诉人诬告无风险
(四)徐州市中级法院强行用违法犯罪手段,疯狂阻止最高法院纠正陷害王培荣入狱的中国法院刑事造假第一案
(五)宋遥为制造陷害王培荣入狱假案有预谋的伪造王培荣反诉要求
七、对社会造成极大危害的是:制造中国法院刑事造假第一案暴露出泉山区法院和徐州市中级法院制造冤假错案形成的违法犯罪套路
  (一)造假制造刑事冤假错案惯用套路一:造假设圈套伪造诉讼要求制造陷害举报人入狱的刑事冤假错案
(二)查实宋遥王红卫设圈套伪造王培荣反诉易如反掌,看庭审录像和刑事案件卷宗正卷即可真相大白
(三)造假制造刑事冤假错案套路二:法院以法院自己裁定不予受理的内容作为定罪结论制造刑事冤假错案
(四)造假制造刑事冤假错案套路三:王培荣符合法律规定的提交一审反诉权(诽谤罪反诉自诉人刘永修等)被徐州二级法院通过伪造反诉要求非法剥夺
八、伪造王培荣反诉要求做出不予受理裁定达到了三个目的:
九、主审法官宋遥在庭审时大量明显违法,明目张胆造假制造陷害王培荣入狱假案
十、宋遥王红卫用非法没收手段毁灭王培荣一审用于证明无罪证据,掩盖造假制造中国法院刑事造假第一案真相
【卑鄙、疯狂至极!不但强行变相毁灭三千居民举报中国最牛黑恶势力联名签字原件,而且毁灭庭审时携带证明无罪证据,甚至打印答辩材料的U盘也不放过】江苏省徐州市泉山区法院副院长宋遥明目张胆用多达十八种刑事犯罪手段,造假制造陷害反腐扫黑除恶举报人王培荣入狱的中国法院刑事造假第一案
(一)主审法官宋遥在庭审时大量明显违法,明目张胆造假制造陷害王培荣入狱假案
(二)诽谤罪自诉案件,在一审判决没有生效,泉山区法院不但对王培荣实施关押,而且强行变相毁灭风华园社区约三千居民举报刘永修违法犯罪签字原件
(三)王培荣个人庭审时携带证明王培荣无罪证据遭法院变相没收,宋遥用明显犯罪手段毁灭王培荣手中已提交法院的全部证据备份和王培荣自用的答辩及案件相关材料,强行把“中国文革后造假最明显的、社会影响最恶劣的”陷害反腐举报人王培荣入狱假案强行做成“铁案”。
(四)打官司就是打证据,宋遥用极其无耻卑鄙手段,不但毁灭王培荣证明无罪证据,而且毁灭刘永修黑恶势力违法犯罪证据,风华园社区约三千居民举报刘永修违法犯罪签字原件。王培荣自遭陷害入狱起,不停追要被宋遥非法变相没收的王培荣个人庭审时携带证明王培荣无罪证据和打印答辩及案件相关材料的U盘,均石沉大海。
(五)公开二证据图片(下左图为泉山区法院扣押单,下右图为泉山区法院刑事案件上诉移送函(注明扣押单上的纸质材料六袋、光盘12张、U盘壹个),其中扣押单隐去王培荣部分签字和手印,特此说明。
因篇幅限制图片略,需要者,请通过电子邮箱向王培荣索取。
十一、王培荣再次要求各级法院检察院采取强有力措施,迫使泉山区法院和徐州市中级法院立即退还其为了强行掩盖其造假制造陷害王培荣入狱的中国法院刑事造假第一案真相,在自诉案件一审判决没有生效,就非法没收王培荣在一审时自用的证明无罪的庭审材料,包括王培荣自用提交一审法院的六套证据光盘备份和打印答辩材料用的U盘。
附件一:江苏省徐州市委假巡视不但开创破坏中国政治生态环境先河,而且用大量违法违规对从庭审造假到毁灭案件卷宗的中国法院刑事造假第一案信访终结听证,企图强行剥夺受害人王培荣的申诉、举报、控告权
一、【向徐州市委巡视组大量举报后,徐州再创最无耻卑鄙最荒唐一幕】拒不纠正从庭审造假到毁灭案件卷宗的中国法院刑事造假第一案,搞信访终结听证企图强行掩盖中国法院刑事造假第一案真相
二、【江苏省徐州市委假巡视开创破坏中国政治生态环境先河】徐州市委2024年10月对徐州市信访局、徐州市检察院、徐州市中级法院三单位巡视结束超过六个月,事实再次证明徐州仍是被大量举报由江苏官场超级黑社会、中国最牛黑恶势力和公检法败类联手的三股腐败势力天下
   1、捍卫国有资产是徐州市委天职,徐州市委必须查处, 徐鸣严重破坏了徐州国企
2、人民当家作主是中国共产党执政基石,清除黑恶势力是党和政府国策,徐州市委必须不折不扣执行
3、徐州市委这次巡视市中级法院和市检察院,纠正冤假错案是各级法院、检察院的天职,也是检验徐州市委是真巡视还是假巡视的试金石。徐州市委明目张胆搞假巡视,将严重破坏中国政治生态环境
附件二:江苏省高级法院对中国法院刑事造假第一案听证,考验能否刀刃向内清除法院恶魔时刻到了(因篇幅限制,删去了证据图片,需要者请通过电子邮件向王培荣索取)
——这是因反腐扫黑除恶遭三股腐败势力联手造假制造的打击报复举报人王培荣恶性案件,这是中国文革后造假最明显的假案,这是一个查实法官造假易如反掌的假案、这是一个只要不是瞎眼只用一分钟就能查实的假案、这是一个只要不是脑残,就能从判决书看出是明显的假案
第一篇  【细思极恐!泉山区法院和徐州市中级法院创中国法院最黑暗奇迹】长达十二年用十分明显违法犯罪手段成功阻止党和政府纠正文革后造假最明显的中国法院刑事造假第一案
——因反腐扫黑除恶遭陷害入狱的举报人王培荣紧急向主持听证的江苏省高级法院法官提交延期申请,省高院同意王培荣到省高院复印案件卷宗和庭审录像
  第二篇  王培荣在向主持听证的江苏省高级法院法官提交U盘和书面材料时,法官一席话,说明王培荣申诉、举报、控告因反腐扫黑除恶遭三股腐败势力联手造假制造的打击报复陷害入狱恶性案件,比登天还难
  第三篇  王培荣用书面回应江苏省高级法院主持听证法官要求王培荣回答没有构成诽谤罪理由
一、王培荣举报揭露自诉人刘永修等违法犯罪先后三个先后次序
二、陷害反腐举报人王培荣入狱自诉案件,诉讼理由是诽谤,法律规定构成诽谤犯罪必须同时具备二个要素是:诽谤罪必须是指捏造并散布虚假事实
江苏徐州市中级法院、泉山区法院从强行掩盖王培荣真实反诉要求和造假伪造王培荣反诉要求入手,用多达十八种刑事犯罪手段,造假制造了陷害王培荣入狱的中国法院刑事造假第一案,内容很长,详情请看相关内容。请看已提交江苏省高级法院听证法官的材料,如:
1、【超级恐怖:徐州市中级法院和泉山区法院形成对社会危害极大的造假制造刑事冤假错案犯罪套路】(修改稿)
2、《刑事申诉状》(1—14页)徐州市中级法院和泉山区法院造假制造陷害王培荣入狱十八种套路
三、在大量举报情况下,甚至将充当保护伞和行政不作为职能部门告上法院,强行违法犯罪仍能屡屡得逞,这是检验黑恶势力的试金石。不但充分说明该黑恶势力凌驾于党和法律之上,而且证明职能部门行政不作为,甚至充当保护伞。
以造假制造陷害王培荣入狱的中国法院刑事造假第一案泉山区法院副书记、副院长宋遥为例,宋遥在任立案庭庭长期间,对王培荣的二行政不作为案压案不立,充当明显有黑恶势力行为自诉人刘永修等保护伞
(一)自诉人张志雄等参与打砸抢,王培荣不但向法庭提交录像等证据,在宋遥任泉山区法院立案庭庭长时期,王培荣提交行政诉讼状,起诉徐州市公安局和泉山区公安分局对黑恶势力打砸抢行政不作为案,宋遥故意压案不立(该案诉状《行政诉状》,王培荣在一审开庭前,作为王培荣刑事答辩状附件,以纸质的和光盘二种形式提交泉山区法院宋遥,有卷宗内王培荣提交光盘和王培荣提交一审法院徐州市泉山区法院证据材料清单为证)
(二)包括自诉人张志雄等打砸抢证据说明
录像1:风华园居委会非法主任潘增奎、非法副主任张尊全带领张志熊等暴力抢劫业主委员会电子显示屏(业主委员会主任王培荣制止抢劫,头部等多处受伤)
录像背景介绍
1、被3000多户风华园业主联名举报的刘永修为首黑恶势力非法强行掩盖王培荣揭露的潘增奎正在被徐州市有关检察院和公安部门立案查处真相,用剥夺3000多户风华园居民法律赋予的选举权的手段,强行非法操纵潘增奎成风华园居委会主任,成为风华园多次打砸抢等刑事犯罪的黑恶势力新主犯。
2、这是一起明显潘增奎为首黑恶势力性质十分恶劣的暴力打砸抢刑事犯罪。
3、更为恶劣是潘增奎为首黑恶势力性质十分恶劣的暴力打砸抢刑事犯罪由徐州市党政部门公款买单
(三)自诉人刘永修、薛长玲操纵风华园居委会非法选举,王培荣不但向法庭提交证据,在宋遥任泉山区法院立案庭庭长时期,王培荣提交行政诉讼状,起诉泉山区民政局对黑恶势力强行违法操纵风华园社区居委会选举行政不作为案,宋遥故意压案不立(该案诉状《行政诉状》,王培荣在一审开庭前,作为王培荣刑事答辩状附件,以纸质的和光盘二种形式提交泉山区法院宋遥,有卷宗内王培荣提交光盘和王培荣提交一审法院徐州市泉山区法院证据材料清单为证)
刘永修为首黑恶势力长期操纵的只有二人的非法风华园居委会,强行非法操纵潘增奎成风华园居委会主任:
1、居委会换届选举文件明文规定,禁止指定候选人姓名。刘永修为首黑恶势力不但指定候选人,而且制作候选人书面介绍,这是明显作弊。
2、王培荣揭露潘增奎正在被徐州市有关检察院和公安部门立案查处真相,刘永修为首黑恶势力不但谎称王培荣造谣,而且刘永修为首黑恶势力制作指定候选人书面介绍中故意隐瞒潘增奎正在被检察院和公安部门立案查处,而且处于取保候审期间的真相。
3、选举检票人、唱票人、计票人全部是刘永修为首黑恶势力指定候选人,明显是自导自演的作弊行为。
4、在潘增奎得票不到半数情况下,刘永修为首黑恶势力强行非法把选举已落选潘增奎,指定为风华园居委会主任。
这是刘永修为首黑恶势力强行操纵基层政权(风华园居委会)铁证。
(四)证据徐州市公安局翟山派出所公函《情况说明》全文及说明
情况说明
2012年10月16日上午,泉山分局翟山派出所民警尹建峥、李伟民前往云龙区人民检察院查阅潘增奎“有无贩卖私盐的行为或者有无违法犯罪行为被司法机关侦办”的有关材料。
云龙区人民检察院经查阅档案室有关资料,显示:2003年,云龙区人民检察院接到举报称:“1993年至1999年,潘增奎任徐州市盐务管理局副局长、盐业公司副经理期间,擅自从山东潍坊地区调进私盐3万余吨到徐州地区销售”。云龙区人民检察院于2003年9月25日以涉嫌玩忽职守罪对潘增奎立案侦查,2003年10月2日将潘增奎取保候审,2003年11月24日移送公诉科审查起诉。经联系云龙区人民检察院原办案人员,称潘增奎的行为已构成犯罪,但已过追诉期。对此,云龙区人民检察院既不愿出具证明,也不同意复印卷宗材料。
特此证明。         
             徐州市公安局翟山派出所(公章)
2012年10月16日
说明:
1、这情况说明是时任泉山区法院刑庭庭长宋遥复印自诉案证据时交给王培荣的。
2、王培荣将公函情况说明张贴在风华园,告知居民潘增奎时在取保候审期间被刘永修强行非法操纵为风华园居委会主任的。
王培荣接到宋遥电话威胁:要王培荣立即将将公函情况说明还给他,也不能在风华园张贴。否则不但宋遥要受到处分,而且宋遥要对王培荣不客气,追究王培荣刑事责任。
(从案件卷宗笔录均得到证实:一审卷宗第一册17页的2012年10月20日谈话笔录摘录如下:
“诉讼公证据材料仅用于诉讼使用,  不得用于其他与诉讼无关的事情,听说你将有些证据材料在风华园张贴,这是违反诉讼秩序和纪律的。就这个案子自诉人告你是涉嫌诽谤罪,诽谤罪其中一种犯罪表现就是张贴小字报,在诉讼过程中你仍然这样做,这对评价你的行为是极为不利的。”、“诉讼证据材料在一定范围内属于秘密,只限制于诉讼之用,不能挪为他用,所以诉讼材料只有当事人及辩护人才能查看,我们询问过你,你说你不请辩护人,为了让你做好应诉准备才交给你查看,这个东西你不要再去张贴,否则要承担责”。备注:本页卷宗照片最右侧部分内容看不到,造成内容缺失,故这段文字有不连贯地方。
备注:本括号内内容写于2025年6月4日,2025年4月16日提交江苏省高级法院时没有本括号内内容。)
自诉案证据要交还给法院,太荒唐了,王培荣拒绝宋遥要求。
3、公安公函《情况说明》证实了王培荣长达10年举报的真实性,被3000多户风华园业主联名举报的黑恶势力非法强行掩盖王培荣揭露的真相,用剥夺3000多户风华园居民法律赋予的选举权的手段,非法操纵潘增奎成风华园居委会主任,成为风华园多次打砸抢等刑事犯罪的黑恶势力新主犯。
这起中国最大非法贩卖私盐案的罪犯,包括主犯潘增奎在内全部逍遥法外,这是徐州官场腐败十分严重的写证。
4、徐州市检察院对时任徐州市盐业局副局长潘增奎因刑事犯罪立案,当时定为徐州市十大腐败大案之一。徐州市检察院进一步调查发现,潘增奎级别不够市检察院办理登级。
潘增奎的二个刑事案件被转到云龙区检察院和云龙公安局办理。云龙区检察院办理潘增奎玩忽职守罪,云龙公安局办理贩卖私盐3万余吨的非法经营罪。
5、尽管王培荣向职能部门大量举报和向业主告知风华园居民,但刘永修强行用剥夺居民选举权的方式,将正在取保候审期间潘增奎,操纵成风华园居委会主任。
6、潘增奎原是陷害王培荣入狱的自诉王培荣诽谤罪案的发起人和诽谤罪自诉人之一。因徐州市公安局翟山派出所向徐州市泉山区法院提交公函《情况说明》退出。
7、这是时任徐州市委书记徐鸣,为了用黑恶势力对付举报人王培荣,弄虚作假使得潘增奎逃脱法律制裁。这里仅说二点:
1)当时徐州市检察院已查明潘增奎贪污叁拾万元,当时贪污一万法院判一年。
2)从徐州市公安局翟山派出所公函《情况说明》明显看出,所谓超过追诉期是假的:
刑法第87条规定最短的追诉期是五年,玩忽职守罪情节特别严重的,处三年以上七年以下有期徒刑法定最高刑为五年以上不满十年有期徒刑的,追诉期是十年。公安公函称99年还在贩卖私盐,03年9月25日检察院立案,明明白白在五年追诉期内;事实上,一直到案发的03年,潘增奎还在贩卖私盐,不存在超过追诉期问题。
第三篇  徐州二级法院用明显造假等犯罪手段,在不允许王培荣要求证人出庭对公函内容真实性等接受质证情况下,强行以十分明显的内容虚假的二个伪证(徐州市公安局有组织犯罪侦查支队公函和泉山区审计局公函)作为关键证据,判王培荣诽谤罪成立一年半有期徒刑,制造了中国法院刑事造假第一案
1、内容虚假的伪证徐州市泉山区审计局《审计报告》,成了泉山区法院和徐州市中级法院判王培荣诽谤罪成立的关键证据。泉山区法院和徐州市中级法院不采纳王培荣提交法院的证据和事实,故意破坏“以事实为依据,以法律为准绳的刑事审判原则”。
2、法律规定证人证言必须质证才能作为法院采信证据,徐州市中级法院和泉山区法院内外勾结,实质上不容许王培荣对证人证言及证人提交的证据质证,强行用内容虚假的证据判王培荣有罪,泉山区法院实质上采用虚假的开庭形式审理案件
3、徐州二级法院在不允许王培荣要求证人出庭对公函内容真实性等接受质证情况下,强行以十分明显的内容虚假的二个伪证(徐州市公安局有组织犯罪侦查支队公函和泉山区审计局公函)作为关键证据判王培荣诽谤罪成立一年半有期徒刑,有意制造冤假错案主观性十分明显。
徐州二级法院把已被泉山区审计局的上级主管部门泉山区政府否定的《审计报告》作为定王培荣罪依据,荒唐之极。
第四篇 王培荣对为风华园黑恶势力洗黑钱的泉山区审计局《审计报告》向泉山区政府提出行政复议,王培荣向泉山法院提交了泉山区政府实质上否定了洗黑行为的《审计报告》的公函,泉山区政府行政复议公函结论为“只有审计建议,没有审计结论的“审计报告”,不属于具体行政行为
早在一审期间,王培荣多次明确指出《审计报告》洗黑钱,已被泉山区政府否定,泉山法院不但在判决书故意隐瞒王培荣提交的证据(泉山区政府行政复议公函),而且伪造所谓《审计报告》结论,竟敢作为定王培荣罪的重要依据,恶意陷害王培荣入狱。
第五篇 证明《审计报告》实质上是为刘永修非法侵占业主公共收益违法犯罪“洗黑钱”事实和证据
《审计报告》首要必须审计资金来源合法性。如同妓院、赌场都有账务账目,不能凭其财务账目来给其出合法的审计报告。
刘永修非法侵占业主公共收益是明显违法犯罪行为,不能以刘永修把侵占的资金如居委会账目就出其所谓合法的《审计报告》,这《审计报告》实质上是为刘永修非法侵占业主公共收益违法犯罪“洗黑钱”
现举二例
1、疯狂侵占私分业主公共财产,已涉嫌构成刑事犯罪
1)自诉人刘永修为主任的风华园居委会,在风华园业主委员会不知情情况下,非法把业主公共用房出租,并非法私分房租,(自2005321日起收取房租),明目张胆侵占私分业主公共财产。(因为该房属于业主委员会管理的业主公共财产,所以在《房屋租赁合同》不敢写明是具体地点,但在《补充说明》中明确写明了出租的房屋是风华园物业楼二层)。
证据12005329日刘永修签名并加盖居委会公章的《房屋租赁合同》和刘永修签名的《补充说明》
用徐州市泉山区审计局《审计报告》(泉审行报[2006]7号)能证明:
1、刘永修非法出租风华园物业楼二层并私分房租,发生在风华园业主委员会委托其代管出租业主公共用房之前;
2、刘永修没有把属于业主公共收益的房租交给风华园业主委员会。
所以,风华园业主委员会主任王培荣如实举报和揭露刘永修操纵居委会侵贪私分风华园业主公共收益铁证如山。
  2)刘永修操纵居委会对业主委员会委托其代管出租的业主公共用房,用收赞助款取代的租金手段,非法侵贪业主公共收益房租(该赞助款实为租金,刘永修在《房屋合作使用协议书》中出租房不收租金,收给居委会的赞助款,非法侵贪属于业主公共收益的房租,)
证据2风华园文化活动中心楼102室《房屋合作使用协议书》
注释:刘永修连做人起码的诚信也没有,企图擅自把业主委员会委托的房屋(文化活动中心)出租合同改为无偿使用协议书、出租房的租金改为赞助款的手段,弄虚作假企图达到千方百计侵吞全体业主出租房收益和逃税的目的,遭到业主委员会主任王培荣的举报和揭露。
第六篇 证明徐州市公安局有组织犯罪侦查支队公函伪证事实和证据
徐鸣亲自为风华园黑恶势力站台,徐州公安局办假案
2008年上半年发生的江苏省副省长兼徐州市委书记徐鸣亲自出马,带领泉山区委书记董锋等到中国矿业大学强行掩盖刘永修为首的黑恶势力违法犯罪,徐鸣还带了向陷害王培荣入狱泉山区法院出具内容虚假伪证的姚桂华、张蕴慧等,在现场的有当时的矿大党委副书记邹放鸣等,风华园业主委员会主任王培荣、副主任吴敏等。
2008年上半年发生的江苏省副省长兼徐州市委书记徐鸣亲自出马,带领泉山区委书记董锋等到中国矿业大学强行掩盖刘永修为首的黑恶势力违法犯罪,遭到王培荣当场揭露和批驳:
1、王培荣举报刘永修为首的黑恶势力违法犯罪,有大量举报证据。没有任何办案单位向王培荣要过证据,也没有向王培荣做过笔录,也就是至今没有任何单位立案查过刘永修为首的黑恶势力违法犯罪。没有证据是不可能真正办案,王培荣要求向徐鸣当面提交刘永修为首的黑恶势力违法犯罪证据,徐鸣置之不理。
2、王培荣要徐州政法部门出具刘永修不涉及违法犯罪书面答复,王培荣要向上级政法部门举报徐州办假案包庇纵容刘永修为首的黑恶势力违法犯罪的一切违法犯罪行为,保留向法院起诉的权利。
徐州市徐州市公安局有组织犯罪侦查支队改口说这次只是沟通,没有书面结论可以给王培荣。
为了陷害王培荣入狱,徐州市公安局有组织犯罪侦查支队向泉山区法院出具内容虚假的伪证。请看:
泉山区法院(2012)泉刑初字第330号《刑事判决书》11页倒数第5行——倒数第3行内容为:
3、徐州市公安局有组织犯罪侦查支队出具的《关于刘永修是否为黑恶势力的调查情况》,结论“刘永修不涉及黑恶犯罪,不是黑恶势力”,并证实于20092月将此结论告知了王培荣。
从王培荣已提交材料的事实和证据,江苏省高级法院能看到:
有录像为证的自诉人参与的多次打砸抢,王培荣大量举报,打砸抢不但没有制止,甚至政府部门用公款买单。
徐州职能部门充当保护伞,王培荣将其起诉到泉山区法院,时任泉山区法院立案庭庭长宋遥压案不立充当保护伞。
在大量举报情况下,甚至将充当保护伞和行政不作为职能部门告上法院,强行违法犯罪仍能屡屡得逞,这是检验黑恶势力的试金石。不但充分说明该黑恶势力凌驾于党和法律之上,而且证明职能部门行政不作为,甚至充当保护伞。
自诉人有没有黑恶势力违法犯罪,要看事实。不能采信内容虚假的徐州市公安局有组织犯罪侦查支队公函,而且该公函没有在法庭质证。因为王培荣要求出具公函方出庭接受质证,遭泉山区法院和徐州市中级法院拒绝。
综上所述,王培荣因反腐扫黑除恶遭陷害入狱的中国法院刑事造假第一案,是以江苏省委原常委徐鸣为首的官场超级黑社会、本案自诉人为首的中国最牛黑恶势力、徐州市公检法的害群之马三股腐败势力联手造假制造的打击报复举报人恶性案件,不但考验江苏省高级法院能否刀刃向内清除法院恶魔,而且考验江苏省高级法院有没有捍卫法律捍卫正义能力。

最后王培荣再次向江苏省高级法院在《要求延期江苏省高级法院和徐州市中级法院联合听证的紧急申请》提出的要求,在江苏省高级法院举行听证,必须允许王培荣把案情说清楚。

此致
江苏省高级法院
王培荣
2025411
附件三:花玉喜在杂文报发表:从王培荣现象说起……,揭示从庭审造假到毁灭案件卷宗,疯狂造假制造陷害著名反腐扫黑除恶举报人王培荣入狱的中国法院刑事造假第一案,充当中国最牛黑恶势力保护伞深层背景
附件四 有关背景材料目录 (需要者请通过电子邮件向王培荣索取)
1、党的巡视制度在江苏徐州遭到毁灭性破坏,举报徐州市委假巡视                      (篇幅A4纸4页)
2、【江苏省检察院司法腐败令人发指、令人恐怖(续)】对最高检察院转交的举报材料“刑事案件卷宗揭露江苏省徐州市泉山区法院、徐州市中级法院实施反党反政府反人民反人类超级恐怖铁证”,江苏省检察院在2025年7月8日再次拒绝纠正举报人王培荣因反腐扫黑除恶遭中国法院刑事造假第一案陷害入狱假案(这是中国文革后造假最明显的假案,这是一起查实法官造假易如反掌的假案、这是一起只要不是瞎眼只用一分钟就能查实的假案、这是一个只要不是脑残,就能从判决书看出是明显的假案)
——举报控告时任江苏省检察院政治部主任的杨其江(原徐州市检察院检察长)调兵遣将强行掩盖中国文革后造假最明显的中国法院刑事造假第一案:在江苏省检察院指定异地受理(盐城市检察院下属阜宁检察院)申诉期间,调动徐州市检察院常务副检察长孙光永任盐城市检察长。在申诉人大量举报控告和网上揭露后,任盐城市检察长一年半的孙光永辞去盐城市检察院检察长职务,逃回徐州,强行安全着落                           (篇幅A4纸14页)
3、以江苏省委常委徐鸣为帮主的江苏官场超级黑社会死党、集贪腐淫黑于一身的江苏省徐州市政协主席李荣启,屡屡逃脱中纪委、江苏省委、省纪委三重追查的根源:从不择手段陷害到疯狂镇压举报人      (篇幅A4纸14页)
4、王培荣因反腐扫黑除恶遭中国文革后造假最明显的中国法院刑事造假第一案陷害入狱,而且最高检2017年已查实造假,最高法2024年4月起三次向王培荣索要申诉材料,至今仍遭徐州二级法院破坏      (篇幅A4纸6页)
——江苏省委常委徐鸣为帮主江苏官场超级黑社会从围剿到疯狂镇压著名反腐扫黑除恶举报人王培荣

【人间地狱徐州篇:近期引爆网络的徐州被狗链套住脖子的八孩母亲事件,只是暴露出徐州黑暗的冰山一角】 冰冻三尺,非一日之寒,造成徐州生灵涂炭根源是:根深蒂固徐州官场超级黑社会和以官场超级黑社会为保护伞的基 ...
回复

使用道具 举报

您需要登录后才可以回帖 登录 | 注册

本版积分规则

手机版|阿波罗网

GMT+8, 2025-12-10 08:59

快速回复 返回顶部 返回列表