找回密码
 注册
搜索
热搜: 活动 交友
查看: 1123|回复: 0

铜墙铁壁式保护伞不但导致造假制造中国法院刑事造假第一案恶魔宋遥长达十三年逍遥法外

[复制链接]
发表于 2025-11-12 05:44:21 | 显示全部楼层 |阅读模式
铜墙铁壁式保护伞不但导致造假制造中国法院刑事造假第一案江苏徐州泉山区法院恶魔宋遥长达十三年逍遥法外,而且造成中国立体式纠正冤假错案体系出现瘫痪
——王培荣反腐扫黑除恶何罪之有,竟遭恶魔宋遥用十八种刑事犯罪手段造假制造中国法院刑事造假第一案陷害入狱。恶魔宋遥屡屡逃脱制裁,不但导致中央政法委二次开展全国政法队伍教育整顿程序空转,而且党巡视制度在徐州遭到毁灭性破坏,徐州市委2024年底假巡视,开创破坏中国政治生态环境先河
举报人王培荣联系方式:手机:13651615346(微信同号,只收短信),电子邮箱:2091301499@qq.com
【案件简介】刑事案件卷宗证实:这是著名反腐扫黑举报人王培荣因反腐扫黑除恶,遭三股腐败势力联手造假制造的打击报复举报人王培荣恶性案件。本案用多达十八种刑事犯罪手段造假制造,不仅是刑事犯罪案件,更是十分恶劣的政治事件。这是中国文革后造假最明显的假案;这是一个查实法官造假易如反掌的假案;这是一起只要不是瞎眼只用一分钟就能查实的假案;这是一个只要不是脑残,就能从判决书看出是明显的假案。这是一起用尽一切犯罪手段强行掩盖中国法院刑事造假第一案真相的案件,更是不择手段明目张胆包庇中国最牛黑恶势力违法犯罪案件。
习近平总书记在中央政法会议上讲话一针见血指出:“要懂得‘100-1=0’的道理。一个错案的负面影响,足以摧毁九十九个公平裁判积累起来的良好形象。执法司法中万分之一的失误,对当事人就是百分之百的伤害。”
【中国法院出现最黑暗的一幕:用多达十八种刑事犯罪手段造假制造中国法院刑事造假第一案已被刑事案件卷宗证实超过六个月后,造假制造中国法院刑事造假第一案的泉山区法院恶魔宋遥不但仍逍遥法外,而且至今仍导致江苏省高级法院在听证会后六个月没有启动纠错程序】暗无天日的江苏省徐州市中级法院和泉山区法院,不但拒绝王培荣和律师复印案件卷宗和庭审录像,而且拒不启动院长纠错程序
一、江苏省高级法院就中国法院刑事造假第一案听证,采取双保险模式保障王培荣复印卷宗
2025年4月10日,江苏省高级法院就中国法院刑事造假第一案听证。泉山区法院副书记、副院长宋遥无法无天,十多年拼死拒绝当事人及律师依法复印案件卷宗和庭审录像,疯狂掩盖中国法院刑事造假第一案。因揭露中国法院刑事造假第一案需要,王培荣当场申请要求依法复印刑事案件卷宗正卷和复制庭审录像。
江苏省高级法院陈德远依法办案,采取双保险模式保障王培荣复印卷宗  
1、允许王培荣到江苏省高级法院复印卷宗。
2、要求在场的徐州市中级法院法官落实保障王培荣复制刑事案件卷宗光盘。
徐州市中级法院法官告诉王培荣:他会把江苏省高级法院要求向院长汇报,通过邮局把泉山区法院和徐州市中级法院的一审、二审刑事案件卷宗光盘邮寄给王培荣。
二、在江苏省高级法院阅卷室,王培荣复印卷宗权力被变相剥夺
尽管国家法律法规明确规定保障当事人复印刑事案件卷宗(正卷)权力(最高法院办公厅明文规定(如:法办[2005]415号)),但王培荣在江苏省高级法院阅卷室,工作人员告诉王培荣,刑事案件当事人不能复印卷宗,案件当事人可以阅览并摘录。
就这样,当事人复印刑事案件卷宗(正卷)权力被变相剥夺:
1、卷宗中图片、照片不可能摘录。
2、因工作量巨大,卷宗中文字也不可能完整摘录。
3、卷宗中录音、录像等证据只能通过卷宗光盘保存。王培荣要求制作刑事案件卷宗光盘,江苏省高级法院阅卷室工作人员告诉王培荣,只有徐州市中级法院和泉山区法院有条件制作相应的刑事案件卷宗光盘。
4、本刑事案件卷宗是证明泉山区法院副书记、副院长宋遥从庭审造假到毁灭案件卷宗,疯狂镇压举报人王培荣,宋遥一而再再而三地充当中国最牛黑恶势力保护伞的铁证。不允许王培荣复印卷宗,王培荣在向各级纪委、各级法院、各级检察院等部门举报中就难以提交强有效证据。
5、即使律师复印到刑事案件卷宗(正卷),存在如果律师把卷宗给当事人,被刑事犯罪陷害的风险。
三、徐州市中级法院和泉山区法院出现拼死用犯罪手段包庇明显刑事犯罪恶魔宋遥
1、徐州市中级法院至今拒绝兑现2025年4月10日向王培荣的承诺:他会把江苏省高级法院要求向院长汇报,通过邮局把泉山区法院和徐州市中级法院的一审、二审刑事案件卷宗光盘邮寄给王培荣。
2、尽管王培荣几乎每天通过电子邮件向泉山区法院和徐州市中级法院院长信箱发举报信,要求打击被已案件卷宗证明明显刑事犯罪恶魔宋遥,用多达十八种刑事犯罪陷害举报中国最牛黑恶势力的举报人王培荣入狱犯罪行为。同时,王培荣要求泉山区法院和徐州市中级法院依法保障王培荣和律师复印案件卷宗和庭审录像(因案件卷宗真实性已遭泉山区法院毁灭性破坏),六个月过去了,均石沉大海。
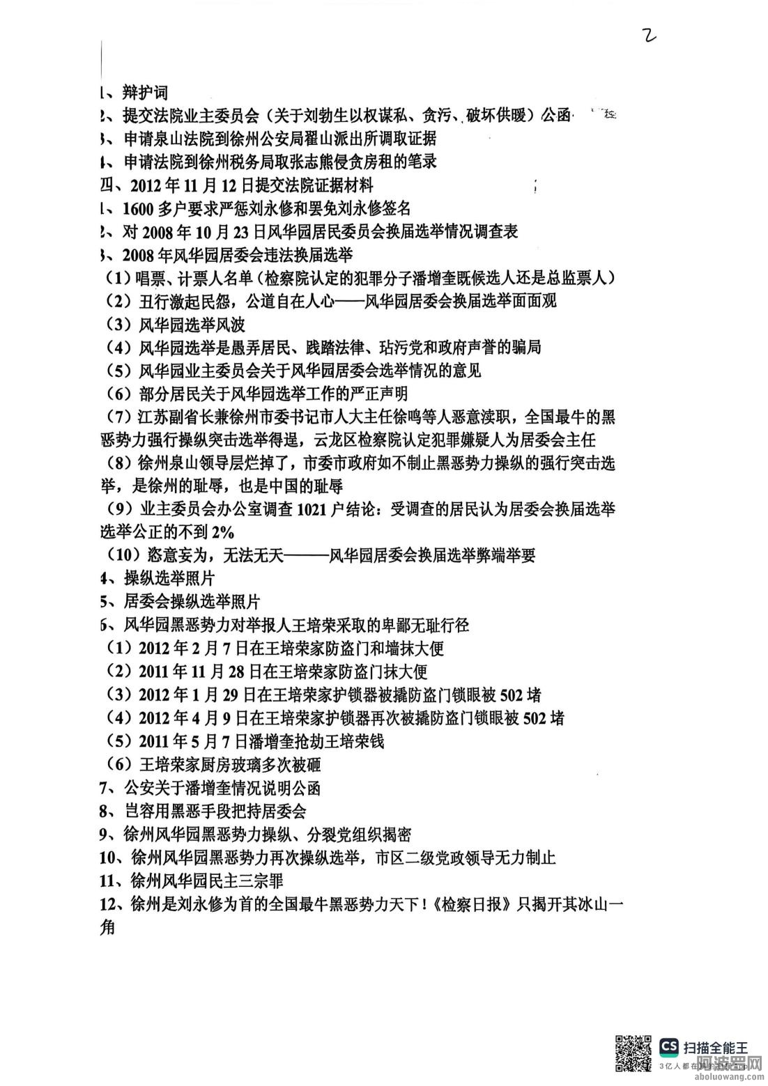
附件说明:因篇幅限制,篇幅长达A4纸14页的举报材料,下面只列出标题,需要者请通过电子邮件向王培荣索取
附件:中国法院刑事造假第一案卷宗证实:江苏法院恶魔宋遥陷害举报中国最牛黑恶势力的王培荣入狱,用多达十八种刑事犯罪,宋遥明显在刑事犯罪,更是制造十分恶劣政治事件
——【刑事案件卷宗是揭露宋遥制造反党反政府反人民反人类超级恐怖铁证】现任江苏省徐州市泉山区法院副书记、副院长宋遥明目张胆充当中国最牛黑恶势力保护伞,庭审第一项内容就造假:依据虚假的、不存在的所谓不符合条件反诉,做出不予受理裁决开始,步步升级到疯狂毁灭刑事案件卷宗,用多达十八种刑事犯罪手段,不但疯狂造假制造陷害著名反腐扫黑除恶举报人王培荣入狱假案,而且不择手段疯狂强行掩盖假案真相
造假制造中国法院刑事造假第一案的恶魔江苏徐州泉山区法院副书记副院长宋遥实施反党反政府反人民反人类超级恐怖:为包庇中国最牛黑恶势力用十八种刑事犯罪手段疯狂镇压著名反腐扫黑除恶举报人
——公开刑事案件卷宗6个证据揭开中国最黑暗法院:为强行掩盖法院制造刑事假案,在卷宗毁灭受害人著名反腐扫黑除恶举报人王培荣提交法院的刑事答辩状,而且疯狂掩盖真相到受害人家抄家毁灭证据
造假制造中国法院刑事造假第一案的恶魔江苏徐州泉山区法院宋遥十分明显涉嫌徇私枉法罪,属于情节特别严重仅这一项罪应处十年以上有期徒刑
《刑法》第三百九十九条对徇私枉法罪的规定: 【徇私枉法罪】司法工作人员徇私枉法、徇情枉法,对明知是无罪的人而使他受追诉、对明知是有罪的人而故意包庇不使他受追诉,或者在刑事审判活动中故意违背事实和法律作枉法裁判的,处五年以下有期徒刑或者拘役;情节严重的,处五年以上十年以下有期徒刑;情节特别严重的,处十年以上有期徒刑。
 一、因刑事答辩状真实记录了受害人(著名反腐扫黑除恶举报人王培荣)的反诉要求,所以江苏省徐州市泉山区法院不但在卷宗毁灭受害人提交法院的刑事答辩状,而且到受害人家等三地疯狂抄家毁灭受害人提交法院的刑事答辩状等证据。毁灭受害人提交法院的刑事答辩状,目的就是强行掩盖造假制造中国法院刑事造假第一案犯罪
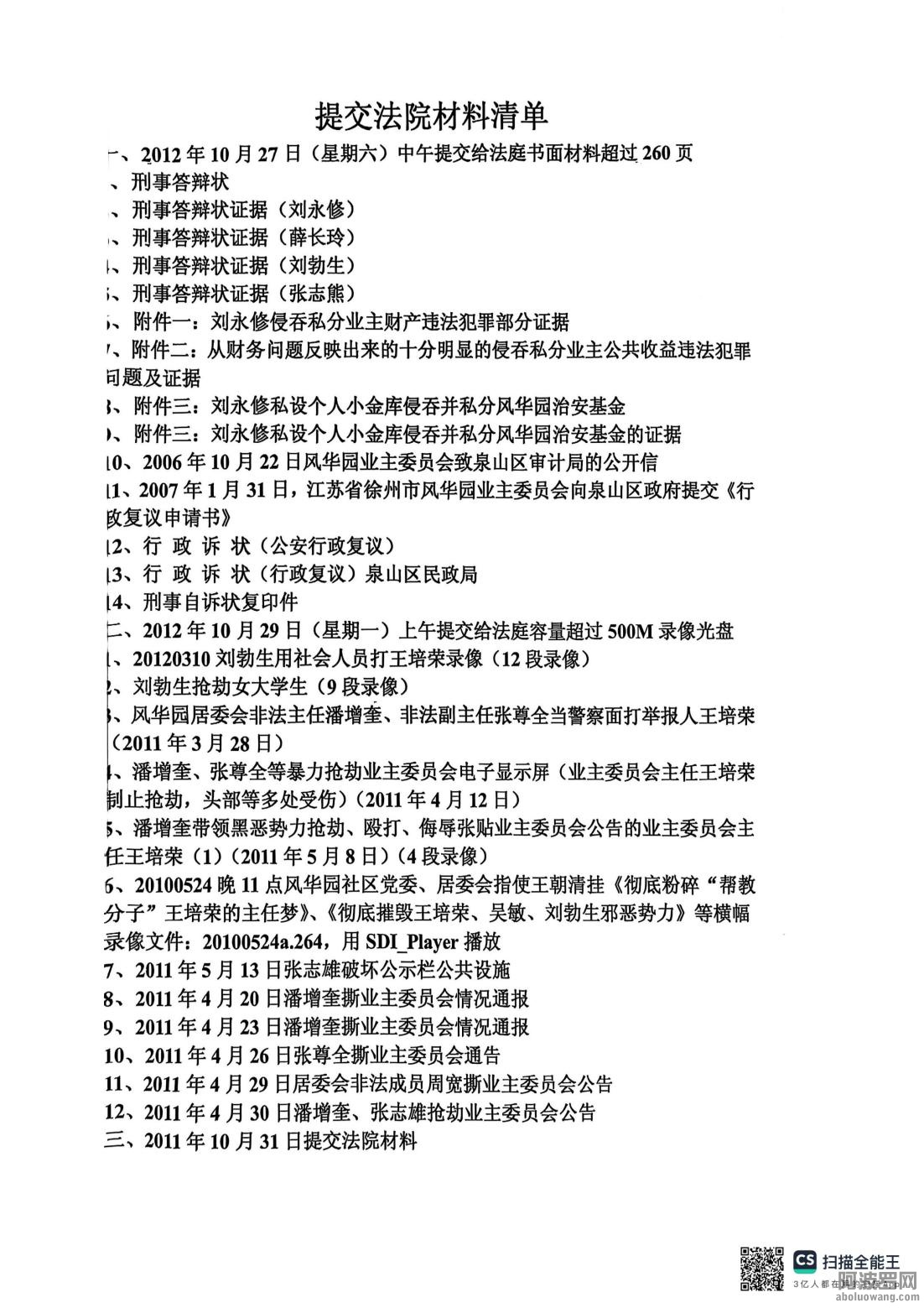
卷宗证据1案件卷宗正卷第三册第3—4页《提交法院材料清单》均记录了提交刑事答辩状和2张证据光盘

卷宗证据1案件卷宗正卷第三册第3—4页《提交法院材料清单》均记录了提交刑事答辩状和2.jpg
卷宗证据1案件卷宗正卷第三册第3—4页《提交法院材料清单》均记录了提交刑事答辩状和2.jpg
十分明显提交泉山区法院材料清单中第一项就是刑事答辩状
二、诽谤罪自诉案件,在一审判决没有生效,泉山区法院不但对王培荣实施关押,而且强行变相毁灭风华园社区约三千居民举报刘永修违法犯罪签字原件
1、在一审判决没有生效,泉山区法院在一审结束对王培荣实施刑事强制关押,扣押王培荣庭审随身携带证据(包括风华园社区约三千居民举报刘永修违法犯罪签字原件)及庭审用电脑笔记本。为了强行掩盖制造中国法院刑事假案第一案违法犯罪和证明王培荣无罪证据,甚至非法对王培荣家、王培荣在中国矿业大学办公室实施了抄家,在业主委员会办公室王培荣使用过电脑也不放过
自诉案件判决没有生效,公权非法强行介入,王培荣失去自由,破坏王培荣二审时合法抗辩权利,强行掩盖通过庭审做假制造冤假错案真相和强行毁灭王培荣证明无罪的证据,强行掩盖风华园黑恶势力违法犯罪和保护伞。
为了掩盖中国法院刑事造假第一案真相,泉山区法院恶魔宋遥(泉山区法院副书记、副院长)不但将王培荣庭审时用于证明无罪的材料全部没收,而且将一审已提交泉山区法院证据光盘六套备份没收,甚至将举报自诉人刘永修的风华园社区三千户居民联名签名没收,这还不罢休,还要掘地三尺,到王培荣生活工作的三个地方抄家,用尽一切犯罪手段掩盖中国法院刑事造假第一案真相(包括掩盖庭审造假)
卷宗证据2案件卷宗正卷一审卷宗第一册第23页 逮捕证
卷宗证据2案件卷宗正卷一审卷宗第一册第23页 逮捕证.jpg

卷宗证据3案件卷宗正卷一审卷宗第一册第40页 毁灭受害人庭审时自用证明无罪的一切证据(据袋6袋证据光盘12张 扣押单
卷宗证据3案件卷宗正卷一审卷宗第一册第40页 毁灭受害人庭审时自用证明无罪的一切证据.jpg
卷宗证据4案件卷宗正卷一审卷宗第一册第27页 毁灭受害人提交法院的刑事答辩状等证据的扣押令
卷宗证据4案件卷宗正卷一审卷宗第一册第27页 毁灭受害人提交法院的刑事答辩状等证据的扣押令.jpg
卷宗证据5案件卷宗正卷一审卷宗第一册第28页 毁灭受害人提交法院的刑事答辩状等证据的扣押令
卷宗证据5案件卷宗正卷一审卷宗第一册第28页 毁灭受害人提交法院的刑事答辩状等证据的扣押令.jpg
卷宗证据6案件卷宗正卷一审卷宗第一册第26页 毁灭受害人提交法院的刑事答辩状等证据的扣押令
卷宗证据6案件卷宗正卷一审卷宗第一册第26页 毁灭受害人提交法院的刑事答辩状等证据的扣押令.jpg

附件1、【刑事卷宗证实中国法院刑事造假第一案创中国法院手段最黑最无耻卑鄙先河】江苏省徐州市泉山区法院副书记、副院长宋遥从庭审造假到毁灭案件卷宗,疯狂镇压举报人王培荣,宋遥一而再再而三地充当中国最牛黑恶势力保护伞
一、宋遥无法无天,十多年拼死拒绝当事人及律师依法复印案件卷宗和庭审录像,疯狂掩盖中国法院刑事造假第一案
最高法院办公厅明文规定(法办[2005]415号)当事人也可以查阅刑事案件正卷当事人王培荣凭身份证早在2014年就从二审法院(江苏省徐州市中级法院)复印到刑事案件二审卷宗正卷,但一审法院十多年拒绝王培荣复印刑事案件一审卷宗正卷。出现十分荒唐的一幕:同一案件,二审法院能复印二审卷宗,但一审法院拒绝复印一审卷宗。
经过王培荣十多年大量举报控告,王培荣终于从江苏省高级法院得到一审法院案件卷宗正卷。
二、依据一审法院案件卷宗正卷,王培荣揭露宋遥造假制造中国法院刑事造假第一案最关键的第一步:依据虚假的、实际上不存在的所谓不符合条件反诉,做出不予受理裁决
一审法院卷宗第一册第62页(庭审笔录第6页)倒数第9行记录:“审判长:被告人王培荣,你在庭前向本庭提交了答辩状,其中有反诉内容。经审查,本庭认为,你反诉的内容与本案无关,属于检举控告的内容,不符合自诉案件的受理范围,反诉不符合条件,本庭当庭裁决不受理。”
   但在全部一审卷宗正卷中竟没有审判长宋遥所说王培荣在庭前向发庭提交的其中有反诉内容答辩状。说明审判长宋遥所说:本庭当庭裁决不受理,其反诉不符合条件依据是假的。目的就是为了制造陷害王培荣入狱假案。
就这一点,宋遥犯有二种刑事犯罪:
1、依据虚假的、实际上不存在的所谓不符合条件反诉,做出不予受理裁决。
2、在一审法院卷宗毁灭王培荣提交法庭有反诉内容的(长达20页)答辩状,毁灭性破坏刑事案件卷宗真实性。
三、江苏省检察院和最高检察院在泉山区法院做出判决和徐州市中级法院做出裁定五年后,依据案件卷宗查实了王培荣真实的反诉要求:以诽谤罪反诉自诉人,并指出:根据《中华人民共和国刑事诉讼法》第二百零七条规定,自诉案件被告人提起的反诉适用自诉的规定
陷害王培荣入狱的中国法院刑事造假第一案是自诉案,自诉人以诽谤罪自诉王培荣,王培荣以诽谤罪反诉自诉人。
最高人民检察院《刑事申诉审查结果通知书》高检控申审通[2019]55号第4页第1行、江苏省人民检察院《刑事申诉审查结果通知书》苏检刑申审通[2017]85号第3页第8行摘录如下:“经审查,申诉人王培荣一审期间向徐州市泉山区人民法院提出反诉要求如下: 1 、驳回自自诉人的恶意诉讼;2 、依法判决刘永修、张志雄、刘勃生构成诽谤罪并追究其刑事责任3 、刘永修、张志雄、刘勃生向答辩人公开赔礼道歉,登报消除影响。根据《中华人民共和国刑事诉讼法》第二百零七条规定,自诉案件被告人提起的反诉适用自诉的规定。”
这是证明徐州市中级法院和泉山区法院有预谋恶意造假制造陷害王培荣入狱的中国法院刑事造假第一案的铁证。
自宋遥走出造假制造中国法院刑事造假第一案最关键的第一步宋遥造假制造中国法院刑事造假第一案的犯罪手段步步升级,不但要制造陷害王培荣入狱假案,而且要不择手段掩盖制造假案真相,用了多达十八种刑事犯罪手段:一审用十二种刑事犯罪手段造假制造中国法院刑事造假第一案;申诉阶段遇到另用六种刑事犯罪手段(阴招黑招)造假强行掩盖中国法院刑事造假第一案,导致中国法院刑事造假第一案已走完四级法院和四级检察院全部程序没能纠正。尽管该案是中国文革后造假罪明显的假案,但竟出现十多年申诉无门。
四、在江苏省高级法院复制到刑事案件案件卷宗,发现了惊人一幕:刑事案件卷宗真实性遭到毁灭性破坏
王培荣案一审卷宗正卷第一册第210页  写明立卷8册,但当事人和律师从江苏省高级法院复制全部卷宗正卷只有6册,缺2册。
因卷宗内容很多,本举报控告材料仅以一审卷宗正卷第一册第1页—第98页内容展开举例。
1、徐州市中级法院(2012)徐刑终字第0119号《刑事裁定书》第14页倒数第3行写明:“王培荣举证的材料共254页均已装入卷宗,光盘2张也随卷移送,并未隐瞒证据”。但全部的一审案件正卷卷宗中,不但没有庭审笔录记录的审判长所说的王培荣庭前向本庭提交了其中有反诉内容(长达20页)刑事答辩状,而且没有王培荣提交的2张证据光盘。
王培荣案件卷宗正卷第三册第3—4页《提交法院材料清单》均记录了提交刑事答辩状和2张证据光盘,该清单的中王培荣提交的《行政诉状(公安行政复议)》、《行政诉状(行政复议)泉山区民政局》在案件卷宗中也没有。
在案件立案时,时任泉山区法院刑庭庭长宋遥复印自诉案证据时交给王培荣的、能证明自诉人操纵风华园居委会选举,风华园基层政权被黑恶势力操控的徐州市公安局翟山派出所公函《情况说明》,在案件卷宗中也没有。
因陷害王培荣入狱刑事案件的泉山区法院卷宗(正卷)遭到严重破坏,王培荣再次强烈要求各级法院检察院必须采取强有力措施,不但必须保障王培荣和律师得到泉山区法院一审正卷制作的光盘,而且更要保障复制一审庭审录像。
附件二:宋遥王红卫用非法没收手段毁灭王培荣一审用于证明无罪证据,掩盖造假制造中国法院刑事造假第一案真相
【卑鄙、疯狂至极!不但强行变相毁灭三千居民举报中国最牛黑恶势力联名签字原件,而且毁灭庭审时携带证明无罪证据,甚至打印答辩材料的U盘也不放过】江苏省徐州市泉山区法院副院长宋遥明目张胆用多达十八种刑事犯罪手段,造假制造陷害反腐扫黑除恶举报人王培荣入狱的中国法院刑事造假第一案
(一)主审法官宋遥在庭审时大量明显违法,明目张胆造假制造陷害王培荣入狱假案
1、无中生有伪造王培荣诉讼要求,并对伪造的诉讼要求做出不予受理裁定,荒唐至极。
2、不允许王培荣提出一审答辩状向法院以诽谤罪对原告刘永修等反诉要求,强行非法剥夺王培荣以诽谤罪对原告的反诉。
3、不允许王培荣向法庭出示提交的证据,宋遥多次以你提交的证据我都看了为由,打断王培荣法庭举证。
由于主审法官宋遥在庭审时大量明目张胆违法,王培荣在案件一审庭审时随身携带大量证据,包括风华园社区约三千居民举报刘永修违法犯罪签字原件无法提交。
(二)诽谤罪自诉案件,在一审判决没有生效,泉山区法院不但对王培荣实施关押,而且强行变相毁灭风华园社区约三千居民举报刘永修违法犯罪签字原件
1、在一审判决没有生效,泉山区法院在一审结束对王培荣实施刑事强制关押,扣押王培荣庭审随身携带证据(包括风华园社区约三千居民举报刘永修违法犯罪签字原件)及庭审用电脑笔记本。为了强行掩盖制造中国法院刑事假案第一案违法犯罪和证明王培荣无罪证据,甚至非法对王培荣家、王培荣在中国矿业大学办公室实施了抄家,在业主委员会办公室王培荣使用过电脑也不放过
自诉案件判决没有生效,公权非法强行介入,王培荣失去自由,破坏王培荣二审时合法抗辩权利,强行掩盖通过庭审做假制造冤假错案真相和强行毁灭王培荣证明无罪的证据,强行掩盖风华园黑恶势力违法犯罪和保护伞。
为了掩盖中国法院刑事造假第一案真相,泉山区法院恶魔宋遥(泉山区法院副书记、副院长)不但将王培荣庭审时用于证明无罪的材料全部没收,而且将一审已提交泉山区法院证据光盘六套备份没收,甚至将举报自诉人刘永修的风华园社区三千户居民联名签名没收,这还不罢休,还要掘地三尺,到王培荣生活工作的三个地方抄家,用尽一切犯罪手段掩盖中国法院刑事造假第一案真相(包括掩盖庭审造假)
王培荣案件一审卷宗第一册第23页 逮捕证 日期  2012年11月30日。
王培荣案件一审卷宗第一册第27—42页 扣押令、扣押笔录、扣押清单   日期  2012年11月30日。
其中40页为证据袋6袋证据光盘12张扣押单和41页为U盘扣押单,因为系非法扣押,没有扣押笔录。
法律规定构成诽谤犯罪必须同时具备二个要素是:诽谤罪必须是指捏造并散布虚假事实。非法没收王培荣家和办公室举报材料(非法作为定王培荣诽谤罪证据,法院扣押单上称涉案材料)
       王培荣家和矿大办公室的举报材料,尤其是向和政府举报黑恶势力的材料,这是王培荣合法举报。这些没有在外流传,更没有散布材料,十分明显不能作为定王培荣诽谤罪证据。这是说明法院当时没有定王培荣有罪证据,荒唐至极、无耻至极靠地用非法手段抄家取得材料作为定王培荣有罪证据。
2、扣押王培荣提交法院证据光盘十二张(六套)
扣押单上证据袋六袋(纸质打印答辩及案件相关材料)、证据光盘十二张(提交法庭的证据备份)括号内的“纸质打印答辩及案件相关材料”、“ 提交法庭的证据备份”均系本案法官黎方亲笔所写。
这些材料均是王培荣个人庭审时携带证明王培荣无罪证据,十分明显法院没有权力没收。
(三)王培荣个人庭审时携带证明王培荣无罪证据遭法院变相没收,宋遥用明显犯罪手段毁灭王培荣手中已提交法院的全部证据备份和王培荣自用的答辩及案件相关材料,强行把“中国文革后造假最明显的、社会影响最恶劣的”陷害反腐举报人王培荣入狱假案强行做成“铁案”。
证据光盘十二张是证明刑事自诉人违法犯罪的6套录像证据光盘备份,而且是提交法庭的证据备份,全部遭扣押,毁灭王培荣手中已提交法院的全部证据备份及王培荣自用的诉讼材料(纸质打印答辩及案件相关材料)意图十分明确,是触目惊心的犯罪行为。
更有甚者,宋遥、王红卫连王培荣用于到文印社打印答辩及案件相关材料的U盘也不放过,在裁定书中判决没收。可见宋遥、王红卫办假案做贼心虚到了何等的地步。
(四)打官司就是打证据,宋遥用极其无耻卑鄙手段,不但毁灭王培荣证明无罪证据,而且毁灭刘永修黑恶势力违法犯罪证据,风华园社区约三千居民举报刘永修违法犯罪签字原件。王培荣自遭陷害入狱起,不停追要被宋遥非法变相没收的王培荣个人庭审时携带证明王培荣无罪证据和打印答辩及案件相关材料的U盘,均石沉大海
(五)公开二证据图片(下左图为泉山区法院扣押单,下右图为泉山区法院刑事案件上诉移送函(注明扣押单上的纸质材料六袋、光盘12张、U盘壹个),其中扣押单隐去王培荣部分签字和手印,特此说明。
因篇幅限制图片略,需要者,请通过电子邮箱向王培荣索取。
王培荣再次要求各级法院检察院采取强有力措施,迫使泉山区法院和徐州市中级法院立即退还其为了强行掩盖其造假制造陷害王培荣入狱的中国法院刑事造假第一案真相,在自诉案件一审判决没有生效,就非法没收王培荣在一审时自用的证明无罪的庭审材料,包括王培荣自用提交一审法院的六套证据光盘备份和打印答辩材料用的U盘。
附件三:中央政法委二次开展全国政法队伍教育整顿程序空转,实施反党反政府反人民反人类超级恐怖恶魔宋遥造假制造中国法院刑事造假第一案屡屡逃脱制裁,时任江苏省徐州市泉山区法院刑庭庭长孙磊明充当恶魔宋遥帮凶,疯狂对毁灭刑事案件卷宗的中国法院刑事造假第一案申诉搞假审查
一、徐州市长达二年二次政法队伍教育整顿,徐州政法队伍弄虚作假成风,疯狂掩盖并拒绝纠正恶魔(徐州市泉山区法院副书记、副院长)宋遥实施的反党反政府反人民反人类超级恐怖的中国法院刑事造假第一案,疯狂破坏全国政法队伍教育整顿试点工作,而且再次证实徐州政法队伍害群之马当道,更加疯狂抱团阳奉阴违对抗党和政府及人民
2020年8月被中央政法委作为政法队伍教育整顿试点单位,2021年3月作为第一批政法队伍教育整顿单位,经历二次政法队伍教育整顿,仍敢狗胆包天包庇造假制造中国法院刑事造假第一案害群之马,疯狂对抗党和政府政法队伍教育整顿,拒不启动纠正中国法院刑事造假第一案程序对全社会造成严重危害和恶劣影响,充分证明徐州市中级法院、徐州市检察院的政法队伍教育整顿试点工作彻底失败
全国政法队伍教育整顿试点第一驻点单位徐州市中级法院,不但造假制造和造假掩盖中国法院刑事造假第一案,而且长达九年多拒不纠正,甚至在为期三个月的全国政法队伍教育整顿试点内,仍拒不纠正,这样无比黑暗的徐州市中级法院,竟在全国政法队伍教育整顿试点结束后的第22天,骗取了“全国法院审判监督工作先进集体”,轻松实现婊子立牌坊的华丽转身。
二、徐州市泉山区法院狗胆包天,继续明目张胆办假案,不但强行掩盖中国法院刑事造假第一案,而且强行违法拒不给刑事申诉案书面答复
徐州市泉山区法院害群之马不但造假制造了中国法院刑事造假第一案,而且不择手段掩盖中国法院刑事造假第一案。下面仅举二例:
1、法律法规规定:刑事案件当事人有权复印刑事案件卷宗(正卷),但泉山区法院档案室拒绝王培荣复印刑事案件卷宗(正卷)的理由是必须在案件主审法官宋遥同意。
造假制造了中国法院刑事造假第一案主审法官宋遥不择手段破坏和阻止受害者王培荣复印刑事案件卷宗(正卷)。
2、泉山区法院时任刑庭庭长孙磊明对中国法院刑事造假第一案申诉搞假审查,造假强行掩盖中国法院刑事造假第一案,疯狂对抗政法队伍教育整顿。
2021年7月27日下午,王培荣收到刑庭孙磊明电话(051683637733),孙雷明口头告诉我刑事申诉案复查结果。
王培荣通过12368等多种渠道,强烈要求泉山法院对我刑事申诉案必须依法做出书面答复,均遭到孙磊明拒绝。
三、泉山区法院时任刑庭庭长孙磊明充当恶魔宋遥帮凶,对宋遥实施反党反政府反人民反人类超级恐怖的中国法院刑事造假第一案申诉搞假审查,拒绝给申诉人王培荣书面答复(审查中国法院刑事造假第一案),明目张胆包庇十分明显涉嫌徇私枉法罪造假制造中国法院刑事造假第一案的徐州泉山区法院恶魔宋遥,必须追究孙磊明包庇罪等刑事责任。
附件四:徐州市委2024年底假巡视开创破坏中国政治生态环境先河,遭大量举报揭露,2025年至今仍拒绝整改
——党的巡视制度在江苏徐州遭到毁灭性破坏,长达二十年,徐州至今仍是徐鸣为帮主的江苏官场超级黑社会天下
第一篇 江苏省徐州市委2024年底假巡视,不但开创破坏中国政治生态环境先河,而且用大量违法违规对从庭审造假到毁灭案件卷宗的中国法院刑事造假第一案信访终结听证,企图强行剥夺受害人王培荣的申诉、举报、控告权
一、【向徐州市委巡视组大量举报后,徐州再创最无耻卑鄙最荒唐一幕】拒不纠正从庭审造假到毁灭案件卷宗的中国法院刑事造假第一案,搞信访终结听证企图强行掩盖中国法院刑事造假第一案真相
2025年4月3日17:39 王培荣手机收到来自手机尾号为8560的短信:“王培荣,你好,我是徐州市泉山区人民法院工作人员,根据中院统一安排,定于2025年4月10日上午9点30分在徐州市中级人民法院摇号法庭对你的案件进行听证,请准时参加”。
2025年4月4日,王培荣看到短信,立即回短信:“你好!短信收到,谢谢!请告诉徐州中院法院举行本次听证的程序和目的及法律依据?我要事先做准备,谢谢!    请把举行听证的法律文书(照片也可以)发到我邮箱:peirongwangcumt@136. com王培荣”。
王培荣补发短信:“请问听证主持方是哪个法院,请告诉听证人员信息,包括姓名单位职务”。
泉山区法院回复:“目前接到的通知是中院要求我们把听证的时间和地点向传达,听证的案件系你在泉山法院及徐州中院的案件”。
王培荣发短信:“你好!听证前,我和律师要求复印案件卷宗和庭审录像,请你告诉周立院长,谢谢!”
2025年4月6日,王培荣发短信:“请转告徐州中级法院,请告诉我听证主持方是哪个法院,请告诉听证人员信息,包括姓名单位职务,如出现利害关系人,我有权提出回避。谢谢”
2025年4月7日15:36,泉山区法院回复:“目前这边仅是转达中院的通知,主持方为徐州市中级人民法院”
2025年4月7日17:10,泉山区法院发短信:“补正一下,本次信访听证为江苏省高级人民法院联合徐州市中级人民法院开展”。
2025年4月8日,王培荣发短信:“你好!为了保证听证顺利进行,我和律师将于今天上午九点到泉山区法院复印案件卷宗和庭审录像,敬请帮助安排。十多年来,宋遥为了阻止纠正宋遥造假制造的中国法院刑事造假第一案,一直不择手段破坏我和律师依法复印案件卷宗和庭审录像。请你排除非法干扰,谢谢!王培荣”
2025年4月10日上午听证前,王培荣紧急向主持听证的江苏省高级法院法官提交延期申请《要求延期江苏省高级法院和徐州市中级法院联合听证的紧急申请》,提出“当事人和律师需要阅卷,复印刑事案件卷宗(正卷)和庭审录像”等三条要求。
二、【江苏省徐州市委假巡视开创破坏中国政治生态环境先河】徐州市委2024年10月对徐州市信访局、徐州市检察院、徐州市中级法院三单位巡视结束超过十个月,事实再次证明徐州仍是被大量举报由江苏官场超级黑社会、中国最牛黑恶势力和公检法败类联手的三股腐败势力天下
著名反腐扫黑除恶举报人王培荣,在徐州市委巡视组巡视期间,大量举报以江苏省委原常委、江苏省副省长兼徐州市委书记徐鸣为帮主江苏官场超级黑社会、中国最牛黑恶势力和公检法败类联手的三股腐败势力大量违法犯罪。但巡视结束超过十个多月,既没有看到巡视组向被巡视单位反馈巡视情况通报,也没有查处被王培荣举报的三股腐败势力的消息,不给举报人任何信息,大量举报多个惊天大案均石沉大海。
   1、捍卫国有资产是徐州市委天职,徐州市委必须查处, 徐鸣严重破坏了徐州国企
无论从王培荣举报的徐鸣包庇徐州国企高达十亿腐败案入手,还是从徐鸣在徐州国企搞假破产,国有资产流失高达百亿入手,查实案情均易如反掌。需要说明的是,这里所说的十亿国企腐败案和百亿国有资产流失,是指2000年前后发生的。当时的钱很值钱,当时贪官贪一万元法院基本上要判一年。
2、人民当家作主是中国共产党执政基石,清除黑恶势力是党和政府国策,徐州市委必须不折不扣执行
从王培荣举报中国最牛黑恶势力操纵风华园业主委员会、居委会及社区党委换届选举入手,还是王培荣举报有录像为证据的风华园黑恶势力大肆、多次打砸抢,不但查实业主委员会、居委会选举强行剥夺法律法规明文规定赋予业主居民选举权及党委选举明显作弊易如反掌,而且查实风华园黑恶势力多次打砸抢及有关部门用公款买单也易如反掌。
极为恶劣的是:
1)如风华园黑恶势力明目张胆对抗政法部门,二次操纵被徐州市检察院立为徐州市十大贪腐大案的主犯潘增奎为风华园社区副书记、居委会主任(当时潘增奎处于被徐州市检察部门和公安部门因刑事案取保候审)。风华园黑恶势力使得任上犯贩卖私盐主犯和严重贪污的徐州市盐业局副局长潘增奎逍遥法外(当时贪官贪一万元法院基本上要判一年)。
   王培荣将对居委会违法选举行政不作为的泉山区民政局告上法院,遭到时任泉山区法院立案庭庭长宋遥压案不立。
2)时任徐州市委常委、市委秘书长、市政法委书记夏文达等三次用公款为风华园黑恶势力打砸抢买单。第一次打砸抢,夏文达派人送来一千四百元维修费;第二次打砸抢,泉山区政府下属街道办事处,不但用二万元为风华园黑恶势力打砸抢买单,而且用公款买了新电话机,赔偿风华园黑恶势力破门(风华园业主委员会办公室)而入抢走的电话机。第三次打砸抢,时任风华园业主委员会主任王培荣将行政不作为的徐州市公安局和泉山区公安分局告上法院,由遭到时任泉山区法院立案庭庭长宋遥压案不立,明目张胆充当明显违法犯罪风华园黑恶势力保护伞。一年后,时任泉山区法院刑庭庭长的宋遥,用多达十八种刑事犯罪手段,造假制造了陷害王培荣入狱的中国法院刑事造假第一案。
在大量举报情况下,违法犯罪不但仍能屡屡得逞,而且被告上法院屡屡逃脱法律制裁,这是检验黑恶势力的试金石。徐鸣明目张胆大肆扶植并利用中国最牛黑恶势力打击、镇压大量长期举报他的著名反腐扫黑除恶举报人王培荣。
3、徐州市委这次巡视市中级法院和市检察院,纠正冤假错案是各级法院、检察院的天职,也是检验徐州市委是真巡视还是假巡视的试金石。徐州市委明目张胆搞假巡视,将严重破坏中国政治生态环境
无论从王培荣举报中国文革后造假最明显、用多达十八种刑事犯罪手段造假制造陷害王培荣入狱的中国法院刑事造假第一案,还是从在最高法院三次向王培荣索要中国法院刑事造假第一案申诉材料情况下,造假制造假案的恶魔宋遥强行违法拼死拒绝当事人及律师依法复印案件卷宗和庭审录像遭大量举报情况下,宋遥疯狂阻止最高法院纠正假件仍能屡屡得逞入手,查实中国法院刑事造假第一案均易如反掌。

【人间地狱徐州篇:近期引爆网络的徐州被狗链套住脖子的八孩母亲事件,只是暴露出徐州黑暗的冰山一角】 冰冻三尺,非一日之寒,造成徐州生灵涂炭根源是:根深蒂固徐州官场超级黑社会和以官场超级黑社会为保护伞的基 ...
您需要登录后才可以回帖 登录 | 注册

本版积分规则

手机版|阿波罗网

GMT+8, 2025-12-30 20:59

快速回复 返回顶部 返回列表