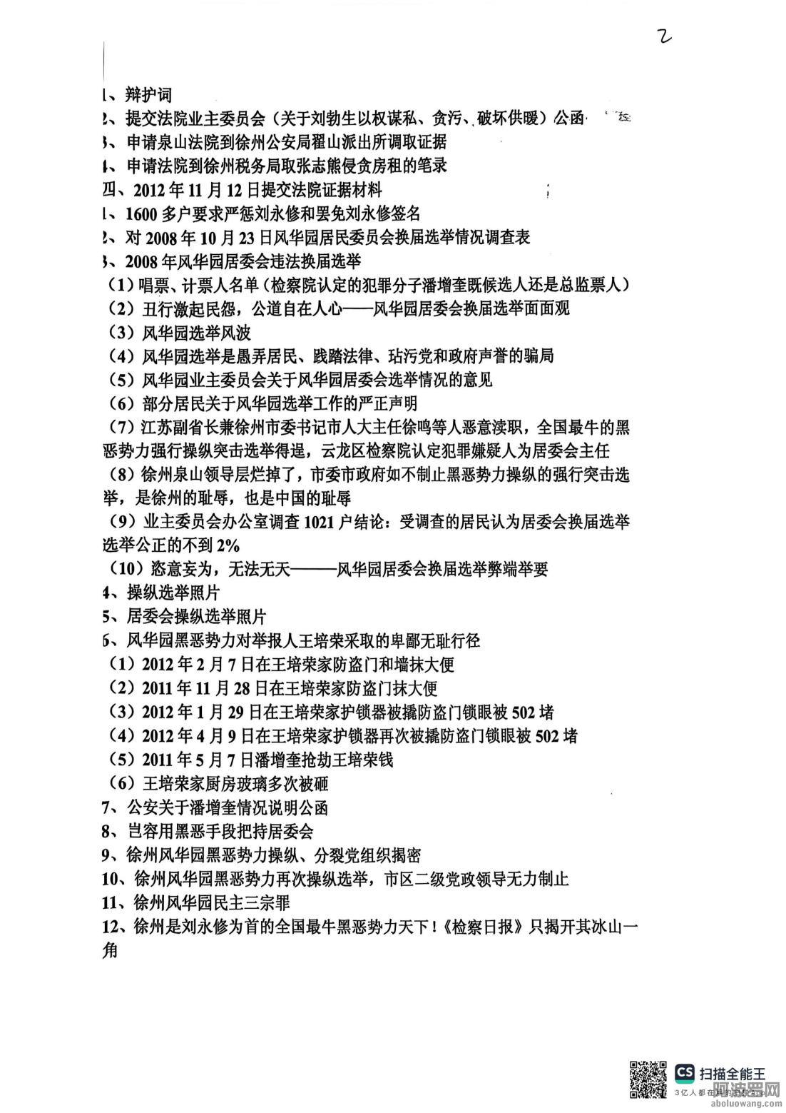
找回密码
 注册
搜索
热搜: 活动 交友
查看: 1787|回复: 0

因反腐扫黑除恶遭陷害入狱的中国法院刑事造假第一案引发揭露真相与掩盖真相的多次暗战

[复制链接]
发表于 2026-1-2 21:02:35 | 显示全部楼层 |阅读模式
【由王培荣因反腐扫黑除恶遭陷害入狱的中国法院刑事造假第一案引发揭露真相与掩盖真相的多次生死较量暗战】国家信访局三次告知王培荣:寄给党和国家领导人的举报材料已转给政法部门
中央政法委书记陈文清于 2025 年 12 月 18、19 日到江苏省高级法院、江苏省检察院和徐州多地调研,但是:江苏省徐州市委不顾公示期大量举报,仍死心塌地坚持将造假制造中国法院刑事造假第一案的泉山区法院 ,上报为江苏省全面依法治省工作先进单位
举报人王培荣联系方式:手机:13651615346(微信同号,只收短信),电子邮箱:2091301499@qq.com
【徐州中院和泉山区法院掩耳盗铃长达十三年包庇造假制造中国法院刑事造假第一案恶魔】强行违法不给律师和当事人阅卷 ,掩盖卷宗遭毁灭性破坏真相和用十八种刑事犯罪造假制造假案竟屡屡得逞:
为充当贪官黑恶势力保护伞 ,江苏徐州中院与泉山区法院联手造假制造并疯狂阻止纠正文革后造假最明显、 陷害著名反腐扫黑除恶举报人王培荣入狱中国法院刑事造假第一案:
1、造假制造并疯狂阻止纠正文革后造假最明显假案中国法院刑事造假第一案的徐州中级法院骗取了最高法院2025 年 9 月“人民法院刑事审判工作成绩突出集体”
2、铜墙铁壁式保护伞不但导致造假制造中国法院刑事造假第一案江苏徐州泉山区法院恶魔宋遥(泉山区法院副书记、副院长)长达十三年逍遥法外 ,而且造成中国立体式纠正冤假错案体系出现瘫痪
——王培荣反腐扫黑除恶何罪之有,竟遭恶魔宋遥用十八种刑事犯罪手段造假制造中国法院刑事造假第一案陷害入狱。恶魔宋遥屡屡逃脱制裁 ,不但导致中央政法委二次开展全国政法队伍教育整顿程序空 ,而且党巡视制度在徐州遭到毁灭性破坏 ,徐州市委 2024 年底假巡视 ,开创破坏中国政治生态环境先河
习近平总书记在中央政法会议上讲话一针见血指出:“要懂得‘ 100-1=0 ’的道理。一个错案的负面影响,足以摧
毁九十九个公平裁判积累起来的良好形象。执法司法中万分之一的失误,对当事人就是百分之百的伤害。
【案件简介】 刑事案件卷宗证实:这是著名反腐扫黑举报人王培荣因反腐扫黑除恶,遭三股腐败势力联手造假制造的打击报复举报人王培荣恶性案件。本案用多达十八种刑事犯罪手段造假制造,不仅是刑事犯罪案件,更是十分恶劣的政治事件。这是中国文革后造假最明显的假案;这是一个查实法官造假易如反掌的假案;这是一起只要不是瞎眼只用一分钟就能查实的假案;这是一个只要不是脑残,就能从判决书看出是明显的假案。这是一起用尽一切犯罪手段强行掩盖中国法院刑事造假第一案真相的案件,更是不择手段明目张胆包庇中国最牛黑恶势力违法犯罪案件。
徐州市中级法院微信公众号 2025 11 25 日发布“喜报!徐州中院刑一庭荣膺刑事审判全国先进 ”,并公开最高人民法院 2025 9 月颁发“人民法院刑事审判工作成绩突出集体 ”奖牌。
徐州市中级法院现任刑一庭庭长王红卫为造假制造中国法院刑事造假第一案的二审主审法官,尽管:
1、2017 年起江苏省检察院和最高检先后查实造假制造中国法院刑事造假第一案关键证据。
2、2024 年最高法院三次索要申诉材料。
3、2025 4 16 日从江苏省高级法院得到的案件卷宗证实刑事案件卷宗遭到毁灭性破坏。
更为恶劣是的造假制造中国法院刑事造假第一案竟然用了多达十八种刑事犯罪手段。
但徐州中院至今疯狂阻止纠正这起文革后造假最明显的假案,中国法院最黑暗黑幕:徐州市中级法院和泉山区法院掩耳盗铃式强行掩盖造假制造陷害王培荣入狱的中国法院刑事造假第一案长达十三年屡屡得逞。
主要诉求:
1、严惩泉山区法院和徐州市中级法院用违法犯罪手段造假制造陷害王培荣入狱中国法院刑事造假第一案的害群之马宋遥和王红卫;
2、泉山区法院和徐州市中级法院长期强行掩盖造假制造中国法院刑事造假第一案违法犯罪,尤其是最高法院三次向王培荣发手机短信索要申诉材料和江苏省高级法院召开听证会前和后,泉山区法院和徐州市中级法院仍拒绝律师和案件当事人王培荣复印卷宗(正卷)及庭审录像(因卷宗真实性遭到毁灭性破坏,必须由庭审录像帮助还原当时庭审)
3、要求泉山区法院和徐州市中级法院仍允许律师和案件当事人王培荣复印卷宗(正卷)及庭审录像。
4、退还在自诉案判决没有生效时被泉山区法院强行非法变相没收(由扣押单为证)的王培荣庭审时自用证明无罪的一切书面证据材料和交一审法院证据光盘六套备份。
【中国法院出现最黑暗的一幕:用多达十八种刑事犯罪手段造假制造中国法院刑事造假第一案已被刑事案件卷宗证实超过六个月后,造假制造中国法院刑事造假第一案的泉山区法院恶魔宋遥不但仍逍遥法外,而且至今仍导致江苏省高级法院在听证会后六个月没有启动纠错程序】暗无天日的江苏省徐州市中级法院和泉山区法院,不但拒绝王培荣和律师复印案件卷宗和庭审录像,而且拒不启动院长纠错程序
一、江苏省高级法院就中国法院刑事造假第一案听证 ,采取双保险模式保障王培荣复印卷宗
2025 4 10 日,江苏省高级法院就中国法院刑事造假第一案听证。泉山区法院副书记、副院长宋遥无法无天,
十多年拼死拒绝当事人及律师依法复印案件卷宗和庭审录像,疯狂掩盖中国法院刑事造假第一案。因揭露中国法院刑事造假第一案需要,王培荣当场申请要求依法复印刑事案件卷宗正卷和复制庭审录像。
江苏省高级法院陈德远依法办案 ,采取双保险模式保障王培荣复印卷宗
1、允许王培荣到江苏省高级法院复印卷宗。
2、要求在场的徐州市中级法院法官落实保障王培荣复制刑事案件卷宗光盘。
徐州市中级法院法官告诉王培荣:他会把江苏省高级法院要求向院长汇报,通过邮局把泉山区法院和徐州市中级法院的一审、二审刑事案件卷宗光盘邮寄给王培荣。
1 江苏省徐州市中级法院和泉山区法院 ,不但拒绝王培荣和律师复印案件卷宗和庭审录像 ,而且拒不启动院长纠错程序(共 6 页)


二、在江苏省高级法院阅卷室 ,王培荣复印卷宗权力被变相剥夺
尽管国家法律法规明确规定保障当事人复印刑事案件卷宗(正卷)权力(最高法院办公厅明文规定(如:法办[2005]415 ),但王培荣在江苏省高级法院阅卷室,工作人员告诉王培荣,刑事案件当事人不能复印卷宗,案件当事人可以阅览并摘录。
就这样,当事人复印刑事案件卷宗(正卷)权力被变相剥夺:
1、卷宗中图片、照片不可能摘录。
2、因工作量巨大,卷宗中文字也不可能完整摘录。
3、卷宗中录音、录像等证据只能通过卷宗光盘保存。王培荣要求制作刑事案件卷宗光盘,江苏省高级法院阅卷室工作人员告诉王培荣,只有徐州市中级法院和泉山区法院有条件制作相应的刑事案件卷宗光盘。
4、本刑事案件卷宗是证明泉山区法院副书记、副院长宋遥从庭审造假到毁灭案件卷宗,疯狂镇压举报人王培荣,宋遥一而再再而三地充当中国最牛黑恶势力保护伞的铁证。不允许王培荣复印卷宗,王培荣在向各级纪委、各级法院、各级检察院等部门举报中就难以提交强有效证据。
5、即使律师复印到刑事案件卷宗(正卷),存在如果律师把卷宗给当事人,被刑事犯罪陷害的风险。
三、徐州市中级法院和泉山区法院出现拼死用犯罪手段包庇明显刑事犯罪恶魔宋遥
1、徐州市中级法院至今拒绝兑现 2025 4 10 日向王培荣的承诺:他会把江苏省高级法院要求向院长汇报,通过邮局把泉山区法院和徐州市中级法院的一审、二审刑事案件卷宗光盘邮寄给王培荣。
2、尽管王培荣几乎每天通过电子邮件向泉山区法院和徐州市中级法院院长信箱发举报信,要求打击被已案件卷宗证明明显刑事犯罪恶魔宋遥,用多达十八种刑事犯罪陷害举报中国最牛黑恶势力的举报人王培荣入狱犯罪行为。同时,王培荣要求泉山区法院和徐州市中级法院依法保障王培荣和律师复印案件卷宗和庭审录像(因案件卷宗真实性已遭泉山区法院毁灭性破坏),六个月过去了,均石沉大海。
附件说明:因篇幅限制,篇幅长达 A4 14 页的举报材料,下面只列出标题,需要者请通过电子邮件向王培荣索取附件:中国法院刑事造假第一案卷宗证实:江苏法院恶魔宋遥陷害举报中国最牛黑恶势力的王培荣入狱,用多达十八种刑事犯罪 ,宋遥明显在刑事犯罪 ,更是制造十分恶劣政治事件
——【刑事案件卷宗是揭露宋遥制造反党反政府反人民反人类超级恐怖铁证】现任江苏省徐州市泉山区法院副书记、副院长宋遥明目张胆充当中国最牛黑恶势力保护伞 ,庭审第一项内容就造假:依据虚假的、不存在的所谓不符合条件反诉 ,做出不予受理裁决开始 ,步步升级到疯狂毁灭刑事案件卷宗 ,用多达十八种刑事犯罪手段 ,不但疯狂造假制造陷害著名反腐扫黑除恶举报人王培荣入狱假案 ,而且不择手段疯狂强行掩盖假案真相
造假制造中国法院刑事造假第一案的恶魔江苏徐州泉山区法院副书记副院长宋遥实施反党反政府反人民反人类超级恐怖:为包庇中国最牛黑恶势力用十八种刑事犯罪手段疯狂镇压著名反腐扫黑除恶举报人
——公开刑事案件卷宗 6 个证据揭开中国最黑暗法院 :为强行掩盖法院制造刑事假案 ,在卷宗毁灭受害人著名反腐扫黑除恶举报人王培荣提交法院的刑事答辩状 ,而且疯狂掩盖真相到受害人家抄家毁灭证据
造假制造中国法院刑事造假第一案的恶魔江苏徐州泉山区法院宋遥十分明显涉嫌徇私枉法罪 ,属于情节特别严重
仅这一项罪应处十年以上有期徒刑
《刑法》第三百九十九条对徇私枉法罪的规定:  【徇私枉法罪】司法工作人员徇私枉法、徇情枉法,对明知是
无罪的人而使他受追诉、对明知是有罪的人而故意包庇不使他受追诉,或者在刑事审判活动中故意违背事实和法律作枉法裁判的,处五年以下有期徒刑或者拘役;情节严重的,处五年以上十年以下有期徒刑;情节特别严重的,处十年以上有期徒刑。
一、 因刑事答辩状真实记录了受害人(著名反腐扫黑除恶举报人王培荣) 的反诉要求 ,所以江苏省徐州市泉山区法院不但在卷宗毁灭受害人提交法院的刑事答辩状 ,而且到受害人家等三地疯狂抄家毁灭受害人提交法院的刑事答辩状等证据。毁灭受害人提交法院的刑事答辩状 目的就是强行掩盖造假制造中国法院刑事造假第一案犯罪
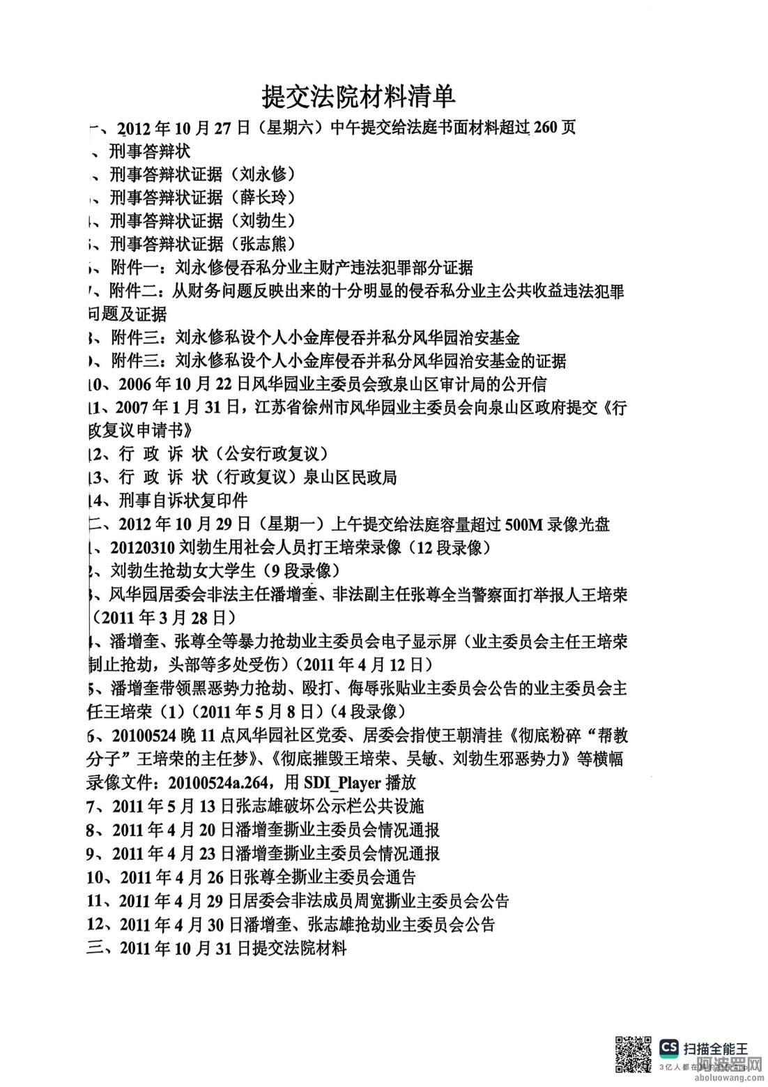
卷宗证据 1 案件卷宗正卷第三册第 3—4 页《提交法院材料清单》均记录了提交刑事答辩状和 2 张证据光盘

卷宗证据1案件卷宗正卷第三册第3—4页《提交法院材料清单》均记录了提交刑事答辩状和2.jpg
卷宗证据1案件卷宗正卷第三册第3—4页《提交法院材料清单》均记录了提交刑事答辩状和2.jpg

十分明显提交泉山区法院材料清单中第一项就是刑事答辩状
二、诽谤罪自诉案件 ,在一审判决没有生效 ,泉山区法院不但对王培荣实施关押 ,而且强行变相毁灭风华园社区约三千居民举报刘永修违法犯罪签字原件
1、在一审判决没有生效,泉山区法院在一审结束对王培荣实施刑事强制关押,扣押王培荣庭审随身携带证据(包括风华园社区约三千居民举报刘永修违法犯罪签字原件)及庭审用电脑笔记本。为了强行掩盖制造中国法院刑事假案第一案违法犯罪和证明王培荣无罪证据,甚至非法对王培荣家、王培荣在中国矿业大学办公室实施了抄家,在业主委员会办公室王培荣使用过电脑也不放过
自诉案件判决没有生效,公权非法强行介入,王培荣失去自由,破坏王培荣二审时合法抗辩权利,强行掩盖通过庭审做假制造冤假错案真相和强行毁灭王培荣证明无罪的证据,强行掩盖风华园黑恶势力违法犯罪和保护伞。
为了掩盖中国法院刑事造假第一案真相 ,泉山区法院恶魔宋遥(泉山区法院副书记、副院长)不但将王培荣庭审时用于证明无罪的材料全部没收 ,而且将一审已提交泉山区法院证据光盘六套备份没收 ,甚至将举报自诉人刘永修的风华园社区三千户居民联名签名没收 ,这还不罢休 ,还要掘地三尺 ,到王培荣生活工作的三个地方抄家 ,用尽一切犯罪手段掩盖中国法院刑事造假第一案真相(包括掩盖庭审造假)


卷宗证据 2 案件卷宗正卷一审卷宗第一册第 23 逮捕证
卷宗证据2案件卷宗正卷一审卷宗第一册第23页 逮捕证.jpg
卷宗证据3案件卷宗正卷一审卷宗第一册第40页 毁灭受害人庭审时自用证明无罪的一切证据(据袋6袋证据光盘12张 扣押单
卷宗证据3案件卷宗正卷一审卷宗第一册第40页 毁灭受害人庭审时自用证明无罪的一切证据.jpg
卷宗证据4案件卷宗正卷一审卷宗第一册第27页 毁灭受害人提交法院的刑事答辩状等证据的扣押令
卷宗证据4案件卷宗正卷一审卷宗第一册第27页 毁灭受害人提交法院的刑事答辩状等证据的扣押令.jpg
卷宗证据5案件卷宗正卷一审卷宗第一册第28页 毁灭受害人提交法院的刑事答辩状等证据的扣押令
卷宗证据5案件卷宗正卷一审卷宗第一册第28页 毁灭受害人提交法院的刑事答辩状等证据的扣押令.jpg
卷宗证据6案件卷宗正卷一审卷宗第一册第26页 毁灭受害人提交法院的刑事答辩状等证据的扣押令
卷宗证据6案件卷宗正卷一审卷宗第一册第26页 毁灭受害人提交法院的刑事答辩状等证据的扣押令.jpg

附件 1、【刑事卷宗证实中国法院刑事造假第一案创中国法院手段最黑最无耻卑鄙先河】江苏省徐州市泉山区法院副书记、副院长宋遥从庭审造假到毁灭案件卷宗 ,疯狂镇压举报人王培荣 ,宋遥一而再再而三地充当中国最牛黑恶势力保护伞
一、宋遥无法无天 ,十多年拼死拒绝当事人及律师依法复印案件卷宗和庭审录像 ,疯狂掩盖中国法院刑事造假第一案
最高法院办公厅明文规定(法办[2005]415 号 当事人也可以查阅刑事案件正卷。 当事人王培荣凭身份证早在2014 年就从二审法院(江苏省徐州市中级法院)复印到刑事案件二审卷宗正卷,但一审法院十多年拒绝王培荣复印刑事案件一审卷宗正卷。出现十分荒唐的一幕: 同一案件,二审法院能复印二审卷宗,但一审法院拒绝复印一审卷宗。
经过王培荣十多年大量举报控告,王培荣终于从江苏省高级法院得到一审法院案件卷宗正卷。
二、依据一审法院案件卷宗正卷 ,王培荣揭露宋遥造假制造中国法院刑事造假第一案最关键的第一步 :依据虚假的、实际上不存在的所谓不符合条件反诉 ,做出不予受理裁决


一审法院卷宗第一册第62 页(庭审笔录第 6 页)倒数第 9 行记录:“审判长:被告人王培荣,你在庭前向本庭提交了答辩状,其中有反诉内容。经审查,本庭认为,你反诉的内容与本案无关,属于检举控告的内容,不符合自诉案件的受理范围,反诉不符合条件,本庭当庭裁决不受理。
但在全部一审卷宗正卷中竟没有审判长宋遥所说王培荣在庭前向发庭提交的其中有反诉内容答辩状。说明审判长宋遥所说:本庭当庭裁决不受理,其反诉不符合条件依据是假的。 目的就是为了制造陷害王培荣入狱假案。
就这一点,宋遥犯有二种刑事犯罪:
1、依据虚假的、实际上不存在的所谓不符合条件反诉,做出不予受理裁决。
2、在一审法院卷宗毁灭王培荣提交法庭有反诉内容的(长达 20 页)答辩状,毁灭性破坏刑事案件卷宗真实性。
三、江苏省检察院和最高检察院在泉山区法院做出判决和徐州市中级法院做出裁定五年后 ,依据案件卷宗查实了王培荣真实的反诉要求 :以诽谤罪反诉自诉人 ,并指出 :根据《中华人民共和国刑事诉讼法》第二百零七条规定 诉案件被告人提起的反诉适用自诉的规定
陷害王培荣入狱的中国法院刑事造假第一案是自诉案,自诉人以诽谤罪自诉王培荣,王培荣以诽谤罪反诉自诉人。
最高人民检察院《刑事申诉审查结果通知书》高检控申审通[2019]55 号第4 页第 1 行、江苏省人民检察院《刑事申诉审查结果通知书》苏检刑申审通[2017]85 号第 3 页第8 行摘录如下:“经审查,申诉人王培荣一审期间向徐州市泉山区人民法院提出反诉要求如下: 1 、驳回自 自诉人的恶意诉讼;2 依法判决刘永修、张志雄、刘勃生构成诽谤罪并追究其刑事责任3 、刘永修、张志雄、刘勃生向答辩人公开赔礼道歉,登报消除影响。根据《中华人民共和国刑事诉讼法》第二百零七条规定, 自诉案件被告人提起的反诉适用自诉的规定。
这是证明徐州市中级法院和泉山区法院有预谋恶意造假制造陷害王培荣入狱的中国法院刑事造假第一案的铁证。
自宋遥走出造假制造中国法院刑事造假第一案最关键的第一步,宋遥造假制造中国法院刑事造假第一案的犯罪手段步步升级 ,不但要制造陷害王培荣入狱假案 ,而且要不择手段掩盖制造假案真相 ,用了多达十八种刑事犯罪手段 一审用十二种刑事犯罪手段造假制造中国法院刑事造假第一案; 申诉阶段遇到另用六种刑事犯罪手段(阴招黑招)造假强行掩盖中国法院刑事造假第一案,导致中国法院刑事造假第一案已走完四级法院和四级检察院全部程序没能纠正。尽管该案是中国文革后造假罪明显的假案,但竟出现十多年申诉无门。
四、在江苏省高级法院复制到刑事案件案件卷宗 ,发现了惊人一幕:刑事案件卷宗真实性遭到毁灭性破坏
王培荣案一审卷宗正卷第一册第 210   写明立卷 8 册,但当事人和律师从江苏省高级法院复制全部卷宗正卷只 6 ,缺 2 册。
因卷宗内容很多,本举报控告材料仅以一审卷宗正卷第一册第 1 —第 98 内容展开举例。
1、徐州市中级法院(2012)徐刑终字第 0119 号《刑事裁定书》第 14 页倒数第 3 行写明“王培荣举证的材料共254 页均已装入卷宗,光盘 2 张也随卷移送,并未隐瞒证据 ”。但全部的一审案件正卷卷宗中,不但没有庭审笔录记录的审判长所说的王培荣庭前向本庭提交了其中有反诉内容(长达 20 页)刑事答辩状,而且没有王培荣提交的 2 张证据光盘。
王培荣案件卷宗正卷第三册第 3—4 页《提交法院材料清单》均记录了提交刑事答辩状和 2 张证据光盘,该清单的中王培荣提交的《行政诉状(公安行政复议)》、《行政诉状(行政复议)泉山区民政局》在案件卷宗中也没有。
在案件立案时,时任泉山区法院刑庭庭长宋遥复印自诉案证据时交给王培荣的、能证明自诉人操纵风华园居委会选举,风华园基层政权被黑恶势力操控的徐州市公安局翟山派出所公函《情况说明》,在案件卷宗中也没有。
因陷害王培荣入狱刑事案件的泉山区法院卷宗(正卷)遭到严重破坏 ,王培荣再次强烈要求各级法院检察院必须采取强有力措施,不但必须保障王培荣和律师得到泉山区法院一审正卷制作的光盘,而且更要保障复制一审庭审录像。附件二:宋遥王红卫用非法没收手段毁灭王培荣一审用于证明无罪证据 ,掩盖造假制造中国法院刑事造假第一案真相
【卑鄙、疯狂至极!不但强行变相毁灭三千居民举报中国最牛黑恶势力联名签字原件,而且毁灭庭审时携带证明无罪证据,甚至打印答辩材料的U 盘也不放过】江苏省徐州市泉山区法院副院长宋遥明目张胆用多达十八种刑事犯罪手段,造假制造陷害反腐扫黑除恶举报人王培荣入狱的中国法院刑事造假第一案
(一)主审法官宋遥在庭审时大量明显违法,明目张胆造假制造陷害王培荣入狱假案
1、无中生有伪造王培荣诉讼要求,并对伪造的诉讼要求做出不予受理裁定,荒唐至极。
2、不允许王培荣提出一审答辩状向法院以诽谤罪对原告刘永修等反诉要求,强行非法剥夺王培荣以诽谤罪对原告的反诉。
3、不允许王培荣向法庭出示提交的证据,宋遥多次以你提交的证据我都看了为由,打断王培荣法庭举证。
由于主审法官宋遥在庭审时大量明目张胆违法,王培荣在案件一审庭审时随身携带大量证据,包括风华园社区约三千居民举报刘永修违法犯罪签字原件无法提交。
(二)诽谤罪自诉案件,在一审判决没有生效,泉山区法院不但对王培荣实施关押,而且强行变相毁灭风华园社区约三千居民举报刘永修违法犯罪签字原件
1、在一审判决没有生效,泉山区法院在一审结束对王培荣实施刑事强制关押,扣押王培荣庭审随身携带证据(包括风华园社区约三千居民举报刘永修违法犯罪签字原件)及庭审用电脑笔记本。为了强行掩盖制造中国法院刑事假案第一案违法犯罪和证明王培荣无罪证据,甚至非法对王培荣家、王培荣在中国矿业大学办公室实施了抄家,在业主委员会办公室王培荣使用过电脑也不放过
自诉案件判决没有生效,公权非法强行介入,王培荣失去自由,破坏王培荣二审时合法抗辩权利,强行掩盖通过庭审做假制造冤假错案真相和强行毁灭王培荣证明无罪的证据,强行掩盖风华园黑恶势力违法犯罪和保护伞。
为了掩盖中国法院刑事造假第一案真相 ,泉山区法院恶魔宋遥(泉山区法院副书记、副院长)不但将王培荣庭审时用于证明无罪的材料全部没收 ,而且将一审已提交泉山区法院证据光盘六套备份没收 ,甚至将举报自诉人刘永修的风华园社区三千户居民联名签名没收 ,这还不罢休 ,还要掘地三尺 ,到王培荣生活工作的三个地方抄家 ,用尽一切犯罪手段掩盖中国法院刑事造假第一案真相(包括掩盖庭审造假)


王培荣案件一审卷宗第一册第 23 逮捕证 日期  2012 11 30 日。
王培荣案件一审卷宗第一册第 27—42 扣押令、扣押笔录、扣押清单   日期  2012 11 30 日。
其中40 页为证据袋 6 袋证据光盘 12 张扣押单和41 页为 U 盘扣押单,因为系非法扣押,没有扣押笔录。
法律规定构成诽谤犯罪必须同时具备二个要素是:诽谤罪必须是指捏造并散布虚假事实。非法没收王培荣家和办公室举报材料(非法作为定王培荣诽谤罪证 ,法院扣押单上称涉案材料)
王培荣家和矿大办公室的举报材料,尤其是向和政府举报黑恶势力的材料,这是王培荣合法举报。这些没有在外流传,更没有散布材料,十分明显不能作为定王培荣诽谤罪证据。这是说明法院当时没有定王培荣有罪证据,荒唐至极、无耻至极靠地用非法手段抄家取得材料作为定王培荣有罪证据。
2、扣押王培荣提交法院证据光盘十二张(六套)
扣押单上证据袋六袋(纸质打印答辩及案件相关材料)、证据光盘十二张(提交法庭的证据备份)括号内的“纸质打印答辩及案件相关材料 ”、“ 提交法庭的证据备份 ”均系本案法官黎方亲笔所写。
这些材料均是王培荣个人庭审时携带证明王培荣无罪证据,十分明显法院没有权力没收。
(三)王培荣个人庭审时携带证明王培荣无罪证据遭法院变相没收,宋遥用明显犯罪手段毁灭王培荣手中已提交法院的全部证据备份和王培荣自用的答辩及案件相关材料,强行把 中国文革后造假最明显的、社会影响最恶劣的陷害反腐举报人王培荣入狱假案强行做成“铁案”。
证据光盘十二张是证明刑事自诉人违法犯罪的 6 套录像证据光盘备份,而且是提交法庭的证据备份,全部遭扣押,毁灭王培荣手中已提交法院的全部证据备份及王培荣自用的诉讼材料(纸质打印答辩及案件相关材料)意图十分明确,是触目惊心的犯罪行为。
更有甚者,宋遥、王红卫连王培荣用于到文印社打印答辩及案件相关材料的 U 盘也不放过,在裁定书中判决没收。可见宋遥、王红卫办假案做贼心虚到了何等的地步。
(四)打官司就是打证据,宋遥用极其无耻卑鄙手段,不但毁灭王培荣证明无罪证据,而且毁灭刘永修黑恶势力违法犯罪证据,风华园社区约三千居民举报刘永修违法犯罪签字原件。王培荣自遭陷害入狱起,不停追要被宋遥非法变相没收的王培荣个人庭审时携带证明王培荣无罪证据和打印答辩及案件相关材料的 U 盘,均石沉大海
(五)公开二证据图片(下左图为泉山区法院扣押单,下右图为泉山区法院刑事案件上诉移送函(注明扣押单上的纸质材料六袋、光盘 12 张、U 盘壹个),其中扣押单隐去王培荣部分签字和手印,特此说明。
因篇幅限制图片略,需要者,请通过电子邮箱向王培荣索取。
王培荣再次要求各级法院检察院采取强有力措施 ,迫使泉山区法院和徐州市中级法院立即退还其为了强行掩盖其造假制造陷害王培荣入狱的中国法院刑事造假第一案真相 ,在自诉案件一审判决没有生效 ,就非法没收王培荣在一审时自用的证明无罪的庭审材料 ,包括王培荣自用提交一审法院的六套证据光盘备份和打印答辩材料用的 U 盘。
附件三: 中央政法委二次开展全国政法队伍教育整顿程序空转 ,实施反党反政府反人民反人类超级恐怖恶魔宋遥造假制造中国法院刑事造假第一案屡屡逃脱制裁 时任江苏省徐州市泉山区法院刑庭庭长孙磊明充当恶魔宋遥帮凶 疯狂对毁灭刑事案件卷宗的中国法院刑事造假第一案申诉搞假审查
一、徐州市长达二年二次政法队伍教育整顿,徐州政法队伍弄虚作假成风,疯狂掩盖并拒绝纠正恶魔(徐州市泉山区法院副书记、副院长)宋遥实施的反党反政府反人民反人类超级恐怖的中国法院刑事造假第一案 ,疯狂破坏全国政法队伍教育整顿试点工作,而且再次证实徐州政法队伍害群之马当道,更加疯狂抱团阳奉阴违对抗党和政府及人民
2020 8 月被中央政法委作为政法队伍教育整顿试点单位,2021年 3 月作为第一批政法队伍教育整顿单位,
经历二次政法队伍教育整顿,仍敢狗胆包天包庇造假制造中国法院刑事造假第一案害群之马,疯狂对抗党和政府政法队伍教育整顿,拒不启动纠正中国法院刑事造假第一案程序,对全社会造成严重危害和恶劣影响,充分证明徐州市中级法院、徐州市检察院的政法队伍教育整顿试点工作彻底失败。
全国政法队伍教育整顿试点第一驻点单位徐州市中级法院,不但造假制造和造假掩盖中国法院刑事造假第一案,而且长达九年多拒不纠正,甚至在为期三个月的全国政法队伍教育整顿试点内,仍拒不纠正,这样无比黑暗的徐州市中级法院,竟在全国政法队伍教育整顿试点结束后的第 22 天,骗取了“全国法院审判监督工作先进集体 ”,轻松实现婊子立牌坊的华丽转身。
二、徐州市泉山区法院狗胆包天 ,继续明目张胆办假案 ,不但强行掩盖中国法院刑事造假第一案 ,而且强行违法拒不给刑事申诉案书面答复
徐州市泉山区法院害群之马不但造假制造了中国法院刑事造假第一案,而且不择手段掩盖中国法院刑事造假第一案。下面仅举二例:
1、法律法规规定:刑事案件当事人有权复印刑事案件卷宗(正),但泉山区法院档案室拒绝王培荣复印刑事案件卷宗(正卷)的理由是必须在案件主审法官宋遥同意。
造假制造了中国法院刑事造假第一案主审法官宋遥不择手段破坏和阻止受害者王培荣复印刑事案件卷宗(正卷)。
2、泉山区法院时任刑庭庭长孙磊明对中国法院刑事造假第一案申诉搞假审查,造假强行掩盖中国法院刑事造假第一案,疯狂对抗政法队伍教育整顿。
2021 7 27 日下午,王培荣收到刑庭孙磊明电话(051683637733),孙雷明口头告诉我刑事申诉案复查结果。王培荣通过 12368 等多种渠道,强烈要求泉山法院对我刑事申诉案必须依法做出书面答复,均遭到孙磊明拒绝。
三、泉山区法院时任刑庭庭长孙磊明充当恶魔宋遥帮凶 ,对宋遥实施反党反政府反人民反人类超级恐怖的中国法院刑事造假第一案申诉搞假审查 ,拒绝给申诉人王培荣书面答复(审查中国法院刑事造假第一案 明目张胆包庇十分明显涉嫌徇私枉法罪造假制造中国法院刑事造假第一案的徐州泉山区法院恶魔宋遥 ,必须追究孙磊明包庇罪等刑事责任。


附件四:徐州市委 2024 年底假巡视开创破坏中国政治生态环境先河,遭大量举报揭露,2025 年至今仍拒绝整改——党的巡视制度在江苏徐州遭到毁灭性破坏 ,长达二十年 ,徐州至今仍是徐鸣为帮主的江苏官场超级黑社会天下
第一篇 江苏省徐州市委 2024 年底假巡视,不但开创破坏中国政治生态环境先河 ,而且用大量违法违规对从庭审造假到毁灭案件卷宗的中国法院刑事造假第一案信访终结听证 ,企图强行剥夺受害人王培荣的申诉、举报、控告权
一、【向徐州市委巡视组大量举报后 ,徐州再创最无耻卑鄙最荒唐一幕】拒不纠正从庭审造假到毁灭案件卷宗的中国法院刑事造假第一案 ,搞信访终结听证企图强行掩盖中国法院刑事造假第一案真相
2025 4 3 17:39 王培荣手机收到来自手机尾号为 8560 的短信:王培荣,你好,我是徐州市泉山区人民法院工作人员,根据中院统一安排,定于 2025 4 10 日上午 9 30 分在徐州市中级人民法院摇号法庭对你的案件进行听证,请准时参加 ”。
2025 4 4 日,王培荣看到短信,立即回短信:“你好!短信收到,谢谢!请告诉徐州中院法院举行本次听证的程序和目的及法律依据?我要事先做准备,谢谢!    请把举行听证的法律文书(照片也可以)发到我邮箱:
peirongwangcumt@136. com 王培荣 ”。
王培荣补发短信: “请问听证主持方是哪个法院,请告诉听证人员信息,包括姓名单位职务 ”。
泉山区法院回复: 目前接到的通知是中院要求我们把听证的时间和地点向传达,听证的案件系你在泉山法院及徐州中院的案件 ”。
王培荣发短信: “你好!听证前,我和律师要求复印案件卷宗和庭审录像,请你告诉周立院长,谢谢!
2025 4 6 日,王培荣发短信:“请转告徐州中级法院,请告诉我听证主持方是哪个法院,请告诉听证人员信息,包括姓名单位职务,如出现利害关系人,我有权提出回避。谢谢
2025 4 7 15:36,泉山区法院回复: 目前这边仅是转达中院的通知,主持方为徐州市中级人民法院
2025 4 7 17:10,泉山区法院发短信:“补正一下,本次信访听证为江苏省高级人民法院联合徐州市中级人民法院开展 ”。
2025 4 8 日,王培荣发短信:“你好!为了保证听证顺利进行,我和律师将于今天上午九点到泉山区法院复印案件卷宗和庭审录像,敬请帮助安排。十多年来,宋遥为了阻止纠正宋遥造假制造的中国法院刑事造假第一案,一直不择手段破坏我和律师依法复印案件卷宗和庭审录像。请你排除非法干扰,谢谢!王培荣
2025 4 10 日上午听证前,王培荣紧急向主持听证的江苏省高级法院法官提交延期申请《要求延期江苏省高级法院和徐州市中级法院联合听证的紧急申请》,提出 当事人和律师需要阅卷,复印刑事案件卷宗(正卷)和庭审录像 ”等三条要求。
二、【江苏省徐州市委假巡视开创破坏中国政治生态环境先河】徐州市委 2024 年 10 月对徐州市信访局、徐州市检察院、徐州市中级法院三单位巡视结束超过十个月 ,事实再次证明徐州仍是被大量举报由江苏官场超级黑社会、 国最牛黑恶势力和公检法败类联手的三股腐败势力天下
著名反腐扫黑除恶举报人王培荣,在徐州市委巡视组巡视期间,大量举报以江苏省委原常委、江苏省副省长兼徐州市委书记徐鸣为帮主江苏官场超级黑社会、中国最牛黑恶势力和公检法败类联手的三股腐败势力大量违法犯罪。但巡视结束超过十个多月,既没有看到巡视组向被巡视单位反馈巡视情况通报,也没有查处被王培荣举报的三股腐败势力的消息,不给举报人任何信息,大量举报多个惊天大案均石沉大海。
1、捍卫国有资产是徐州市委天职 ,徐州市委必须查处 徐鸣严重破坏了徐州国企
无论从王培荣举报的徐鸣包庇徐州国企高达十亿腐败案入手,还是从徐鸣在徐州国企搞假破产,国有资产流失高达百亿入手,查实案情均易如反掌。需要说明的是,这里所说的十亿国企腐败案和百亿国有资产流失,是指 2000 年前后发生的。当时的钱很值钱,当时贪官贪一万元法院基本上要判一年。
2、人民当家作主是中国共产党执政基石 ,清除黑恶势力是党和政府国策 ,徐州市委必须不折不扣执行
从王培荣举报中国最牛黑恶势力操纵风华园业主委员会、居委会及社区党委换届选举入手,还是王培荣举报有录像为证据的风华园黑恶势力大肆、多次打砸抢,不但查实业主委员会、居委会选举强行剥夺法律法规明文规定赋予业主居民选举权及党委选举明显作弊易如反掌,而且查实风华园黑恶势力多次打砸抢及有关部门用公款买单也易如反掌。
极为恶劣的是:
1)如风华园黑恶势力明目张胆对抗政法部门,二次操纵被徐州市检察院立为徐州市十大贪腐大案的主犯潘增奎为风华园社区副书记、居委会主任(当时潘增奎处于被徐州市检察部门和公安部门因刑事案取保候审) 。风华园黑恶势力使得任上犯贩卖私盐主犯和严重贪污的徐州市盐业局副局长潘增奎逍遥法外(当时贪官贪一万元法院基本上要判一年)。
王培荣将对居委会违法选举行政不作为的泉山区民政局告上法院,遭到时任泉山区法院立案庭庭长宋遥压案不立。
2)时任徐州市委常委、市委秘书长、市政法委书记夏文达等三次用公款为风华园黑恶势力打砸抢买单。第一次打砸抢,夏文达派人送来一千四百元维修费;第二次打砸抢,泉山区政府下属街道办事处,不但用二万元为风华园黑恶势力打砸抢买单,而且用公款买了新电话机,赔偿风华园黑恶势力破门(风华园业主委员会办公室)而入抢走的电话机。第三次打砸抢,时任风华园业主委员会主任王培荣将行政不作为的徐州市公安局和泉山区公安分局告上法院,由遭到时任泉山区法院立案庭庭长宋遥压案不立,明目张胆充当明显违法犯罪风华园黑恶势力保护伞。一年后,时任泉山区法院刑庭庭长的宋遥,用多达十八种刑事犯罪手段,造假制造了陷害王培荣入狱的中国法院刑事造假第一案。
在大量举报情况下 ,违法犯罪不但仍能屡屡得逞 ,而且被告上法院屡屡逃脱法律制裁 ,这是检验黑恶势力的试金石。徐鸣明目张胆大肆扶植并利用中国最牛黑恶势力打击、镇压大量长期举报他的著名反腐扫黑除恶举报人王培荣。
3、徐州市委这次巡视市中级法院和市检察院,纠正冤假错案是各级法院、检察院的天职,也是检验徐州市委是真巡视还是假巡视的试金石。徐州市委明目张胆搞假巡视 ,将严重破坏中国政治生态环境
无论从王培荣举报中国文革后造假最明显、用多达十八种刑事犯罪手段造假制造陷害王培荣入狱的中国法院刑事造假第一案,还是从在最高法院三次向王培荣索要中国法院刑事造假第一案申诉材料情况下,造假制造假案的恶魔宋遥强行违法拼死拒绝当事人及律师依法复印案件卷宗和庭审录像遭大量举报情况下,宋遥疯狂阻止最高法院纠正假件仍能屡屡得逞入手,查实中国法院刑事造假第一案均易如反掌。



中国法院刑事造假第一案卷宗证实:江苏法院恶魔宋遥陷害举报中国最牛黑恶势力的王培荣入狱,用多达十八种刑事犯罪,宋遥明显在刑事犯罪,更是制造十分恶劣政治事件
——卷宗揭露反党反政府反人民反人类超级恐怖铁证:现任江苏省徐州市泉山区法院副书记、副院长宋遥明目张胆充当中国最牛黑恶势力保护伞,庭审第一项内容就造假:依据虚假的、不存在的所谓不符合条件反诉,做出不予受理裁决开始,步步升级到疯狂毁灭刑事案件卷宗,用多达十八种刑事犯罪手段,不但疯狂造假制造陷害著名反腐扫黑除恶举报人王培荣入狱假案,而且不择手段疯狂强行掩盖假案真相
举报人王培荣联系方式:手机:13651615346(微信同号,只收短信),电子邮箱:2091301499@qq.com
【案件简介】刑事案件卷宗证实:这是因反腐扫黑除恶遭三股腐败势力联手造假制造的打击报复举报人王培荣恶性案件。本案用多达十八种刑事犯罪手段造假制造,不仅是刑事犯罪案件,更是十分恶劣的政治事件。这是中国文革后造假最明显的假案,这是一个查实法官造假易如反掌的假案、这是一起只要不是瞎眼只用一分钟就能查实的假案、这是一个只要不是脑残,就能从判决书看出是明显的假案。这是一个用尽一切犯罪手段强行掩盖中国法院刑事造假第一案真相的案件,更是不择手段明目张胆包庇中国最牛黑恶势力违法犯罪案件。
在大量举报情况下,甚至将充当保护伞和行政不作为职能部门告上法院,强行违法犯罪仍能屡屡得逞,这是检验黑恶势力的试金石。不但充分说明该黑恶势力凌驾于党和法律之上,而且证明职能部门行政不作为,甚至充当保护伞。
陷害王培荣入狱的罪名是诽谤罪,是自诉案件。法律规定构成诽谤犯罪必须同时具备二个要素是:诽谤罪必须是指捏造并散布虚假事实。如实举报揭露黑恶势力屡屡得逞的强行违法犯罪是正义行为,显然不满足诽谤罪法定要素。
为较全面举报和控告,本举报控告材料含四附件,目录如下(用楷体表示)
一、江苏省徐州市委假巡视不但开创破坏中国政治生态环境先河,而且用大量违法违规对从庭审造假到毁灭案件卷宗的中国法院刑事造假第一案信访终结听证,企图强行剥夺受害人王培荣的申诉、举报、控告权        6页
二、江苏省高级法院对中国法院刑事造假第一案听证,考验能否刀刃向内清除法院恶魔时刻到了      7页
三、花玉喜在杂文报发表:从王培荣现象说起……,揭示从庭审造假到毁灭案件卷宗,疯狂造假制造陷害著名反腐扫黑除恶举报人王培荣入狱的中国法院刑事造假第一案,充当中国最牛黑恶势力保护伞深层背景       13页
四、有关背景材料目录                                                                     14页
【刑事卷宗证实中国法院刑事造假第一案创中国法院手段最黑最无耻卑鄙先河】江苏省徐州市泉山区法院副书记、副院长宋遥从庭审造假到毁灭案件卷宗,疯狂镇压举报人王培荣,宋遥一而再再而三地充当中国最牛黑恶势力保护伞
一、宋遥无法无天,十多年拼死拒绝当事人及律师依法复印案件卷宗和庭审录像,疯狂掩盖中国法院刑事造假第一案
最高法院办公厅明文规定(法办[2005]415号)当事人也可以查阅刑事案件正卷当事人王培荣凭身份证早在2014年就从二审法院(江苏省徐州市中级法院)复印到刑事案件二审卷宗正卷,但一审法院十多年拒绝王培荣复印刑事案件一审卷宗正卷。出现十分荒唐的一幕:同一案件,二审法院能复印二审卷宗,但一审法院拒绝复印一审卷宗。
经过王培荣十多年大量举报控告,王培荣终于从江苏省高级法院得到一审法院案件卷宗正卷。
二、依据一审法院案件卷宗正卷,王培荣揭露宋遥造假制造中国法院刑事造假第一案最关键的第一步:依据虚假的、实际上不存在的所谓不符合条件反诉,做出不予受理裁决
一审法院卷宗第一册第62页(庭审笔录第6页)倒数第9行记录:“审判长:被告人王培荣,你在庭前向本庭提交了答辩状,其中有反诉内容。经审查,本庭认为,你反诉的内容与本案无关,属于检举控告的内容,不符合自诉案件的受理范围,反诉不符合条件,本庭当庭裁决不受理。”
   但在全部一审卷宗正卷中竟没有审判长宋遥所说王培荣在庭前向发庭提交的其中有反诉内容答辩状。说明审判长宋遥所说:本庭当庭裁决不受理,其反诉不符合条件依据是假的。目的就是为了制造陷害王培荣入狱假案。
就这一点,宋遥犯有二种刑事犯罪:
1、依据虚假的、实际上不存在的所谓不符合条件反诉,做出不予受理裁决。
2、在一审法院卷宗毁灭王培荣提交法庭有反诉内容的(长达20页)答辩状,毁灭性破坏刑事案件卷宗真实性。
三、江苏省检察院和最高检察院在泉山区法院做出判决和徐州市中级法院做出裁定五年后,依据案件卷宗查实了王培荣真实的反诉要求:以诽谤罪反诉自诉人,并指出:根据《中华人民共和国刑事诉讼法》第二百零七条规定,自诉案件被告人提起的反诉适用自诉的规定
陷害王培荣入狱的中国法院刑事造假第一案是自诉案,自诉人以诽谤罪自诉王培荣,王培荣以诽谤罪反诉自诉人。
最高人民检察院《刑事申诉审查结果通知书》高检控申审通[2019]55号第4页第1行、江苏省人民检察院《刑事申诉审查结果通知书》苏检刑申审通[2017]85号第3页第8行摘录如下:“经审查,申诉人王培荣一审期间向徐州市泉山区人民法院提出反诉要求如下: 1 、驳回自自诉人的恶意诉讼;2 、依法判决刘永修、张志雄、刘勃生构成诽谤罪并追究其刑事责任3 、刘永修、张志雄、刘勃生向答辩人公开赔礼道歉,登报消除影响。根据《中华人民共和国刑事诉讼法》第二百零七条规定,自诉案件被告人提起的反诉适用自诉的规定。”
这是证明徐州市中级法院和泉山区法院有预谋恶意造假制造陷害王培荣入狱的中国法院刑事造假第一案的铁证。
自宋遥走出造假制造中国法院刑事造假第一案最关键的第一步宋遥造假制造中国法院刑事造假第一案的犯罪手段步步升级,不但要制造陷害王培荣入狱假案,而且要不择手段掩盖制造假案真相,用了多达十八种刑事犯罪手段:一审用十二种刑事犯罪手段造假制造中国法院刑事造假第一案;申诉阶段遇到另用六种刑事犯罪手段(阴招黑招)造假强行掩盖中国法院刑事造假第一案,导致中国法院刑事造假第一案已走完四级法院和四级检察院全部程序没能纠正。尽管该案是中国文革后造假罪明显的假案,但竟出现十多年申诉无门。
四、在江苏省高级法院复制到刑事案件案件卷宗,发现了惊人一幕:刑事案件卷宗真实性遭到毁灭性破坏
王培荣案一审卷宗正卷第一册第210页  写明立卷8册,但当事人和律师从江苏省高级法院复制全部卷宗正卷只有6册,缺2册。
因卷宗内容很多,本举报控告材料仅以一审卷宗正卷第一册第1页—第98页内容展开举例。
1、徐州市中级法院(2012)徐刑终字第0119号《刑事裁定书》第14页倒数第3行写明:“王培荣举证的材料共254页均已装入卷宗,光盘2张也随卷移送,并未隐瞒证据”。但全部的一审案件正卷卷宗中,不但没有庭审笔录记录的审判长所说的王培荣庭前向本庭提交了其中有反诉内容(长达20页)刑事答辩状,而且没有王培荣提交的2张证据光盘。
王培荣案件卷宗正卷第三册第3—4页《提交法院材料清单》均记录了提交刑事答辩状和2张证据光盘,该清单的中王培荣提交的《行政诉状(公安行政复议)》、《行政诉状(行政复议)泉山区民政局》在案件卷宗中也没有。
在案件立案时,时任泉山区法院刑庭庭长宋遥复印自诉案证据时交给王培荣的、能证明自诉人操纵风华园居委会选举,风华园基层政权被黑恶势力操控的徐州市公安局翟山派出所公函《情况说明》,在案件卷宗中也没有。
因陷害王培荣入狱刑事案件的泉山区法院卷宗(正卷)遭到严重破坏,王培荣再次强烈要求各级法院检察院必须采取强有力措施,不但必须保障王培荣和律师得到泉山区法院一审正卷制作的光盘,而且更要保障复制一审庭审录像。
五、在江苏省高级法院复制到刑事案件案件卷宗,发现了庭审公正性遭到毁灭性破坏惊人一幕:不但不允许王培荣宣读答辩状,甚至不允许王培荣宣读答辩要求,而且不允许王培荣充分举证
1、一审法院卷宗第一册第63页(庭审笔录第7页)第2行:
“审判长:下面进行法庭调查,首先要自诉人或诉讼代理人宣读自诉状。
代理人邵:宣读诉状(略)。诉讼请求:
也就是说自诉人或诉讼代理人没有宣读自诉状,更谈不上王培荣当庭宣读答辩状,审判长宋遥称王培荣在答辩状有反诉内容,但审判长宋遥谎称:“经审查,本庭认为,你反诉的内容与本案无关,属于检举控告的内容,不符合自诉案件的受理范围,反诉不符合条件,本庭当庭裁决不受理。”
既然王培荣提交了答辩状,但宋遥不但故意不安排王培荣宣读答辩状,甚至王培荣多次要宣读答辩请求,也遭宋遥打断,不允许王培荣当庭宣读。
2、审判长不但不允许王培荣宣读答辩状中的反诉内容,而且不允许王培荣举证证明自诉人诽谤王培荣。在一审法院卷宗第一册第82页(庭审笔录第26页)第9行:“你反诉的证据不要再举证”
3、一审法院卷宗第一册第84页(庭审笔录第28页)第4行:
“王:提交行政诉状。(被审判长打断)
审判长:此类不属于证据,只能是你个人行为
4、王培荣要求当庭播放自诉人对王培荣任业主委员会主任的小区公共财物打砸抢和殴打王培荣视频,不但证明王培荣举报揭露自诉人违法犯罪的真实性,不存在诽谤,而且王培荣举报揭露自诉人违法犯罪,是捍卫正义捍卫法律,遭审判长宋遥拒绝。一审法院卷宗第一册第86页(庭审笔录第30页)倒数第2行:(此页卷宗照片每一项字没法看到全部内容)。
一审法院卷宗第一册第87页(庭审笔录第30页)第2行:
“自诉人及代理人你在庭后可以到本院对光盘查看、查阅。”
这里要说明的是:自诉人三次在风华园对王培荣任业主委员会主任的小区公共财物打砸抢,王培荣向徐州市各级党政部门及相关职能部门举报。
第一次打砸抢,时任徐州市政法委书记夏文达派人送来维修费。
第二次打砸抢,时任徐州市泉山区下属泰山办事处用公款八千元买单(作为抢劫电子显示屏赔偿金),还送来新买的电话机做为自诉人对业主委员会办公室破门而入抢走的电话机赔偿。
第三次打砸抢,忍无可忍王培荣以行政不作为,起诉长期不作为和充当保护伞的徐州市公安局和泉山区公安分局。时任法院立案庭厅长宋遥,充当保护伞,压案不立。这是王培荣要当庭提交二起行政诉状之一,也是宋遥要打断王培荣举证原因。(一审法院卷宗第一册第84页(庭审笔录第28页)第4行:“王:提交行政诉状。(被审判长打断)”,)
六、【超级恐怖:徐州市中级法院和泉山区法院形成对社会危害极大的造假制造刑事冤假错案犯罪套路】
【法院预防和纠正冤假错案底线均失守】肩负纠正文革后造假最明显的中国法院刑事造假第一案重任的徐州市中级法院王红卫,与泉山区法院宋遥狼狈为奸疯狂造假,迫使王培荣因反腐扫黑除恶遭陷害入狱
下面举报内容仅以江苏徐州市中级法院、泉山区法院强行掩盖王培荣真实反诉要求和造假伪造王培荣反诉要求展开
在大量举报情况下,甚至将充当保护伞和行政不作为职能部门告上法院,强行违法犯罪仍能屡屡得逞,这是检验黑恶势力的试金石。不但充分说明该黑恶势力凌驾于党和法律之上,而且证明职能部门行政不作为,甚至充当保护伞。
(一)江苏省检察院和最高检察院在泉山区法院做出判决和徐州市中级法院做出裁定五年后,依据案件卷宗查实了王培荣真实的反诉要求:以诽谤罪反诉自诉人,并指出:根据《中华人民共和国刑事诉讼法》第二百零七条规定,自诉案件被告人提起的反诉适用自诉的规定
(二)徐州市中级法院不但为了强行使王培荣指控诽谤罪的自诉人逍遥法外,在《刑事裁定书》只字不提王培荣在《刑事上诉状》和提交一审法院《刑事答辩状》等多次提出的以诽谤罪反诉三自诉人的真实反诉要求;而且为了陷害王培荣入狱,伪造王培荣假的反诉要求,实现了陷害王培荣入狱和使犯有打砸抢等违法犯罪的自诉人逃脱法律制裁
徐州市中级法院在(2012)徐刑终字第0119号《刑事裁定书》第17页倒数第3行,无中生有地造假伪造王培荣反诉要求:“关于辩护人提出一审不受理反诉错误的辩护意见,经查认为,原审法院当庭对王培荣一审时的反诉内容进行了审查,因其反诉的是检举和控告原审自诉人系黑恶势力有贪污侵占公共利益和实施打砸抢犯罪等行为”。
徐州市中级法院为了达到使无罪的王培荣入狱,明显有黑恶势力违法犯罪逍遥法外目的,实施三种刑事犯罪行为:
1、最高检江苏省检察院均能从卷宗查实,王培荣真实反诉要求是王培荣以诽谤罪反诉三自诉人,但徐州市中级法院《刑事裁定书》中故意颠倒黑白,强行包庇泉山区法院强行掩盖的王培荣真实的反诉三自诉人诽谤罪反诉要求。这是故意非法剥夺王培荣刑事诽谤罪反诉权,强行使王培荣依法以诽谤罪指控的三自诉人逍遥法外。
2、强行伪造王培荣假反诉要求,不但与泉山区法院联手造假制造陷害王培荣入狱中国法院刑事造假第一案,而且使明显打砸抢和非法操纵居委会选举等违法犯罪的自诉人逍遥法外。
从案情和徐州市中级法院和泉山区法院伪造王培荣反诉要求,可以明显看出王培荣是因反腐扫黑除恶遭陷害入狱。
(三)徐州二级法院造假强行掩盖王培荣诽谤罪反诉自诉人,保障陷害王培荣入狱自诉人诬告无风险
诽谤罪自诉案有特殊性,王培荣以诽谤罪反诉自诉人,自诉人为了自保,往往撤案。徐州二级法院反诉造假保证不因王培荣诽谤罪反诉自诉人引起自诉人撤案,造成王培荣不可挽回损失(遭陷害入狱)。
(四)徐州市中级法院强行用违法犯罪手段,疯狂阻止最高法院纠正陷害王培荣入狱的中国法院刑事造假第一案
最高法院自2024年4月起,三次发手机短信向王培荣索要王培荣申诉中国法院刑事造假第一案的材料。
律师写本案申诉材料的前提必须阅卷。泉山区法院造假制造陷害王培荣入狱的中国法院刑事造假第一案恶魔宋遥,利用副书记、副院长职权,不但长期拒绝申诉当事人和申诉律师依法阅卷,而且拉大旗做虎皮称拒绝阅卷是请示徐州市中级法院批准的。实质故意通过强行违法手段,阻止最高法院纠正陷害王培荣入狱的中国法院刑事造假第一案。
(五)宋遥为制造陷害王培荣入狱假案有预谋的伪造王培荣反诉要求
一审第一次庭审刚开始,宋遥为陷害王培荣入狱,明目张胆伪造王培荣反诉内容,王培荣没有当庭提出《刑事答辩状》的答辩请求内容,也就是王培荣没有当庭宣读反诉要求。宋遥就当庭宣读以伪造的反诉内容所谓的驳回王培荣反诉决定。证明了造假制造陷害著名举报人王培荣的中国法院刑事造假第一案有预谋的。
如果王培荣宣读答辩状答辩请求,宋遥伪造反诉内容,必将当场被揭穿和暴露。
宋遥为了强行掩盖伪造反诉内容,甚至不允许王培荣当庭宣读王培荣《刑事答辩状》中的一切答辩要求。王培荣答辩状中三条答辩请求一个字不允许当庭宣读。
泉山法院不予受理王培荣反诉的决定是主审法官宋遥庭审中口头做出的,既没有给王培荣书面的决定书,更没有告知王培荣:不服不予受理王培荣反诉的决定,可以提出异议和申诉的权利和途径。实际上明目张胆强行剥夺王培荣诉讼合法权利,有预谋制造陷害王培荣入狱假案。
七、对社会造成极大危害的是:制造中国法院刑事造假第一案暴露出泉山区法院和徐州市中级法院制造冤假错案形成的违法犯罪套路
下面仅以宋遥、王红卫明目张胆设圈套伪造王培荣反诉要求,造假制造陷害王培荣入狱中国法院刑事造假第一案这一犯罪手段展开:
  (一)造假制造刑事冤假错案惯用套路一:造假设圈套伪造诉讼要求制造陷害举报人入狱的刑事冤假错案
办案法官、检察官设圈套伪造反诉人(申诉人)的反诉要求(申诉要求)并强加给反诉人(申诉人),这是故意制造和掩盖冤假错案常用的犯罪手段之一,现举例说明:
法院用造假伪造诉讼要求犯罪手段,不但能使无罪的举报人入狱,而且能使明显有罪的被举报人逍遥法外。制造陷害举报人入狱的伪造诉讼要求犯罪手段举例说明:
甲公开举报揭露乙贪污,乙到法院刑事自诉甲诽谤。甲向法院提交了足以证明乙贪污的真实有效证据,用于证明不是诽谤。法院通过下列步骤完成造假陷害举报人入狱假案:
1.法院无中生有伪造甲的假诉讼要求“检举和控告乙贪污”,法院再以自己伪造的假诉讼要求不属于自诉案件受理范围为由,作出不予受理裁定。
2.以执行不受理“检举和控告乙贪污”的裁定为由,法院庭审时不允许甲举证乙贪污。
3.同样以执行不受理“检举和控告乙贪污”的裁定为由,法院把甲已提交的法院用于证明举报乙贪污真实性的证据,列为与本案无关联性。
4.法院以甲散布乙贪污虚假事实,判甲诽谤罪成立。
法院用造假伪造诉讼要求犯罪手段可使每一名被起诉的犯罪嫌疑人逍遥法外,例如:检察院以涉嫌盗窃向法院提起起诉时,法院把起诉要求伪造成贪污,再以犯罪嫌疑人没有贪污驳回检察院起诉。
所以,所有反诉人(申诉人)的反诉要求(申诉要求)必须以《刑事反诉状》(《刑事申诉状》)明确的表达并且是真实的表达为准,绝不允许办案法官、检察官伪造并强加给反诉人(申诉人)。
最高人民检察院、江苏省检察院查实了泉山区法院和徐州市中级法院伪造王培荣在一审法院的诉讼要求(反诉要求),这是查处制造陷害王培荣入狱假案的关键证据
最高人民检察院、江苏省检察院在申诉案审查过程中,实质上已经查实了徐州二级法院伪造王培荣反诉要求这一制造假案关键证据
【这是一个只要不是瞎眼,只用一分钟就能查实的假案】只要查看案件卷宗中王培荣提交泉山区法院的《刑事答辩状》第1页第1项内容诉讼要求,只用一分钟就能查实徐州二级法院伪造王培荣假诉讼要求和隐瞒王培荣一审时真实的反诉要求的真实性。
【这是一个只要不是脑残,就能从判决书看出是明显的假案】
泉山区法院和徐州市中级法院自导自演造假制造陷害王培荣入狱假案,其判决法律上是站不住脚的:对王培荣所谓定罪依据,竟是法院伪造的、而且裁定不予受理的王培荣的诉讼要求。
(二)查实宋遥王红卫设圈套伪造王培荣反诉易如反掌,看庭审录像和刑事案件卷宗正卷即可真相大白
律师写诉讼申诉材料,必须首先要掌握真实的案情全貌,不但要看案件卷宗正卷,更要看庭审录像,但王培荣和律师复印案件卷宗正卷和看庭审录像这二项合法权利均遭徐州市中级法院和泉山区法院非法剥夺。
(三)造假制造刑事冤假错案套路二:法院以法院自己裁定不予受理的内容作为定罪结论制造刑事冤假错案
任何一个有法律常识的人都知道:法院裁定不予受理的内容,因为不予受理的内容与审理案件无关,在法庭对不予受理的内容不予举证质证,所以不予受理的内容一定不能作为定罪依据。也就是说法院以法院自己裁定不予受理的内容作为定罪依据的案件,不但明显违反法律,而且违反逻辑学的基本常识。
(四)造假制造刑事冤假错案套路三:王培荣符合法律规定的提交一审反诉权(诽谤罪反诉自诉人刘永修等)被徐州二级法院通过伪造反诉要求非法剥夺
为了使人们对徐州二级法院(徐州市中级法院和泉山区法院)办假案法官的卑鄙手段有直观理解,借用拳击比赛来形容比喻,法院制造王培荣的假诉讼要求,不允许王培荣庭审举证证明举报的真实性,就是裁判只许对方进攻,不允许王培荣防守;法院不允许王培荣合法反诉,就是拳击场裁判只许对方进攻,不允许王培荣反击。办假案的法官就是既不允许王培荣反击,也不允许王培荣防守的拳击场上的裁判。
徐州市中院和泉山区法院故意使明显违法犯罪自诉人逍遥法外,有意陷害无罪的反腐举报人王培荣入狱,通过对王培荣一审时诉讼要求做手脚,(故意隐瞒王培荣对自诉人诽谤罪反诉的真实诉讼要求和伪造王培荣假诉讼要求),这是明目张胆地颠倒黑白办假案
【法官三重“徇私枉法”制造陷害反腐举报人王培荣入狱假案】
法官用伪造王培荣假诉讼要求等犯罪手段使明知是无罪的反腐举报人王培荣受追诉;
法官故意用隐瞒王培荣一审对自诉人诽谤罪反诉等犯罪手段使明知是有罪的自诉人而故意包庇不使他受追诉。
法官故意在刑事审判活动中故意违背事实和法律作枉法裁判的行为,并不择手段用有意毁灭王培荣提交一审法院证据备份等犯罪手段强行掩盖假案真相。
徐州二级法院用制造假案的犯罪手段做出恶意颠倒黑白地判决,彻底摧毁了中国法律基础。
徐州市泉山区法院法官宋遥、徐州市中级法院法官王红卫采用伪造王培荣假诉讼要求犯罪手段设圈套制造陷害反腐举报人王培荣入狱假案,明显触犯《中华人民共和国刑法》第三百九十九条规定:对明知是无罪的人而使他受追诉、对明知是有罪的人而故意包庇不使他受追诉,并且在刑事审判活动中故意违背事实和法律作枉法裁判。
八、伪造王培荣反诉要求做出不予受理裁定达到了三个目的:
1、王培荣在一审开庭前向法院提交了包括宋遥任泉山区法院立案庭庭长时压案不立的二个行政不作为案诉状和证据(刘永修为首的风华园黑恶势力操纵居委会选举、刘永修为首的风华园黑恶势力三次打砸抢)等材料,证明王培荣举报的黑恶势力涉嫌黑恶势力犯罪、贪污、侵占等违法犯罪是事实,所以不构成诽谤罪。
对伪造王培荣反诉要求做出不予受理裁定,不但庭审不许王培荣举证,使得明显违法犯罪者逍遥法外,还能使已提交法院真实证据没有举证为由,成为无效证据。
2、与伪造王培荣反诉要求配套,最终目的制造陷害王培荣入狱的判决。
3、强行剥夺王培荣对自诉人诽谤罪反诉权力,使得自诉人逃脱诽谤罪制裁。
宋遥、王红卫不惜用违法犯罪手段充当黑恶势力狂犬恶狗,彻底毁坏了中国法院刑事审判以事实为依据,以法律为准绳的原则,造假制造了政治影响十分恶劣的中国法院刑事造假第一案
九、主审法官宋遥在庭审时大量明显违法,明目张胆造假制造陷害王培荣入狱假案
1、无中生有伪造王培荣诉讼要求,并对伪造的诉讼要求做出不予受理裁定,荒唐至极。
2、不允许王培荣提出一审答辩状向法院以诽谤罪对原告刘永修等反诉要求,强行非法剥夺王培荣以诽谤罪对原告的反诉。
3、不允许王培荣向法庭出示提交的证据,宋遥多次以你提交的证据我都看了为由,打断王培荣法庭举证。
由于主审法官宋遥在庭审时大量明目张胆违法,王培荣在案件一审庭审时随身携带大量证据,包括风华园社区约三千居民举报刘永修违法犯罪签字原件无法提交。
4、自诉案没有生效情况下,遭遇黑色恐怖,王培荣遭异地关押。除一审判决书,王培荣一审用一切能证明无罪讼诉材料遭泉山区法院非法没收,片甲不留。在看守所王培荣写《刑事上诉状》时只能凭记忆写上诉状。
十、宋遥王红卫用非法没收手段毁灭王培荣一审用于证明无罪证据,掩盖造假制造中国法院刑事造假第一案真相
【卑鄙、疯狂至极!不但强行变相毁灭三千居民举报中国最牛黑恶势力联名签字原件,而且毁灭庭审时携带证明无罪证据,甚至打印答辩材料的U盘也不放过】江苏省徐州市泉山区法院副院长宋遥明目张胆用多达十八种刑事犯罪手段,造假制造陷害反腐扫黑除恶举报人王培荣入狱的中国法院刑事造假第一案
(一)主审法官宋遥在庭审时大量明显违法,明目张胆造假制造陷害王培荣入狱假案
1、无中生有伪造王培荣诉讼要求,并对伪造的诉讼要求做出不予受理裁定,荒唐至极。
2、不允许王培荣提出一审答辩状向法院以诽谤罪对原告刘永修等反诉要求,强行非法剥夺王培荣以诽谤罪对原告的反诉。
3、不允许王培荣向法庭出示提交的证据,宋遥多次以你提交的证据我都看了为由,打断王培荣法庭举证。
由于主审法官宋遥在庭审时大量明目张胆违法,王培荣在案件一审庭审时随身携带大量证据,包括风华园社区约三千居民举报刘永修违法犯罪签字原件无法提交。
(二)诽谤罪自诉案件,在一审判决没有生效,泉山区法院不但对王培荣实施关押,而且强行变相毁灭风华园社区约三千居民举报刘永修违法犯罪签字原件
1、在一审判决没有生效,泉山区法院在一审结束对王培荣实施刑事强制关押,扣押王培荣庭审随身携带证据(包括风华园社区约三千居民举报刘永修违法犯罪签字原件)及庭审用电脑笔记本。为了强行掩盖制造中国法院刑事假案第一案违法犯罪和证明王培荣无罪证据,甚至非法对王培荣家、王培荣在中国矿业大学办公室实施了抄家,在业主委员会办公室王培荣使用过电脑也不放过
自诉案件判决没有生效,公权非法强行介入,王培荣失去自由,破坏王培荣二审时合法抗辩权利,强行掩盖通过庭审做假制造冤假错案真相和强行毁灭王培荣证明无罪的证据,强行掩盖风华园黑恶势力违法犯罪和保护伞。
为了掩盖中国法院刑事造假第一案真相,泉山区法院恶魔宋遥(泉山区法院副书记、副院长)不但将王培荣庭审时用于证明无罪的材料全部没收,而且将一审已提交泉山区法院证据光盘六套备份没收,甚至将举报自诉人刘永修的风华园社区三千户居民联名签名没收,这还不罢休,还要掘地三尺,到王培荣生活工作的三个地方抄家,用尽一切犯罪手段掩盖中国法院刑事造假第一案真相(包括掩盖庭审造假)
王培荣案件一审卷宗第一册第23页 逮捕证 日期  2012年11月30日。
王培荣案件一审卷宗第一册第27—42页 扣押令、扣押笔录、扣押清单   日期  2012年11月30日。
其中40页为证据袋6袋证据光盘12张扣押单和41页为U盘扣押单,因为系非法扣押,没有扣押笔录。
法律规定构成诽谤犯罪必须同时具备二个要素是:诽谤罪必须是指捏造并散布虚假事实。非法没收王培荣家和办公室举报材料(非法作为定王培荣诽谤罪证据,法院扣押单上称涉案材料)
       王培荣家和矿大办公室的举报材料,尤其是向和政府举报黑恶势力的材料,这是王培荣合法举报。这些没有在外流传,更没有散布材料,十分明显不能作为定王培荣诽谤罪证据。这是说明法院当时没有定王培荣有罪证据,荒唐至极、无耻至极靠地用非法手段抄家取得材料作为定王培荣有罪证据。
2、扣押王培荣提交法院证据光盘十二张(六套)
扣押单上证据袋六袋(纸质打印答辩及案件相关材料)、证据光盘十二张(提交法庭的证据备份)括号内的“纸质打印答辩及案件相关材料”、“ 提交法庭的证据备份”均系本案法官黎方亲笔所写。
这些材料均是王培荣个人庭审时携带证明王培荣无罪证据,十分明显法院没有权力没收。
(三)王培荣个人庭审时携带证明王培荣无罪证据遭法院变相没收,宋遥用明显犯罪手段毁灭王培荣手中已提交法院的全部证据备份和王培荣自用的答辩及案件相关材料,强行把“中国文革后造假最明显的、社会影响最恶劣的”陷害反腐举报人王培荣入狱假案强行做成“铁案”。
证据光盘十二张是证明刑事自诉人违法犯罪的6套录像证据光盘备份,而且是提交法庭的证据备份,全部遭扣押,毁灭王培荣手中已提交法院的全部证据备份及王培荣自用的诉讼材料(纸质打印答辩及案件相关材料)意图十分明确,是触目惊心的犯罪行为。
更有甚者,宋遥、王红卫连王培荣用于到文印社打印答辩及案件相关材料的U盘也不放过,在裁定书中判决没收。可见宋遥、王红卫办假案做贼心虚到了何等的地步。
(四)打官司就是打证据,宋遥用极其无耻卑鄙手段,不但毁灭王培荣证明无罪证据,而且毁灭刘永修黑恶势力违法犯罪证据,风华园社区约三千居民举报刘永修违法犯罪签字原件。王培荣自遭陷害入狱起,不停追要被宋遥非法变相没收的王培荣个人庭审时携带证明王培荣无罪证据和打印答辩及案件相关材料的U盘,均石沉大海
(五)公开二证据图片(下左图为泉山区法院扣押单,下右图为泉山区法院刑事案件上诉移送函(注明扣押单上的纸质材料六袋、光盘12张、U盘壹个),其中扣押单隐去王培荣部分签字和手印,特此说明。
因篇幅限制图片略,需要者,请通过电子邮箱向王培荣索取。
十一、王培荣再次要求各级法院检察院采取强有力措施,迫使泉山区法院和徐州市中级法院立即退还其为了强行掩盖其造假制造陷害王培荣入狱的中国法院刑事造假第一案真相,在自诉案件一审判决没有生效,就非法没收王培荣在一审时自用的证明无罪的庭审材料,包括王培荣自用提交一审法院的六套证据光盘备份和打印答辩材料用的U盘。
附件一:江苏省徐州市委假巡视不但开创破坏中国政治生态环境先河,而且用大量违法违规对从庭审造假到毁灭案件卷宗的中国法院刑事造假第一案信访终结听证,企图强行剥夺受害人王培荣的申诉、举报、控告权
一、【向徐州市委巡视组大量举报后,徐州再创最无耻卑鄙最荒唐一幕】拒不纠正从庭审造假到毁灭案件卷宗的中国法院刑事造假第一案,搞信访终结听证企图强行掩盖中国法院刑事造假第一案真相
2025年4月3日17:39 王培荣手机收到来自手机尾号为8560的短信:“王培荣,你好,我是徐州市泉山区人民法院工作人员,根据中院统一安排,定于2025年4月10日上午9点30分在徐州市中级人民法院摇号法庭对你的案件进行听证,请准时参加”。
2025年4月4日,王培荣看到短信,立即回短信:“你好!短信收到,谢谢!请告诉徐州中院法院举行本次听证的程序和目的及法律依据?我要事先做准备,谢谢!    请把举行听证的法律文书(照片也可以)发到我邮箱:peirongwangcumt@136. com王培荣”。
王培荣补发短信:“请问听证主持方是哪个法院,请告诉听证人员信息,包括姓名单位职务”。
泉山区法院回复:“目前接到的通知是中院要求我们把听证的时间和地点向传达,听证的案件系你在泉山法院及徐州中院的案件”。
王培荣发短信:“你好!听证前,我和律师要求复印案件卷宗和庭审录像,请你告诉周立院长,谢谢!”
2025年4月6日,王培荣发短信:“请转告徐州中级法院,请告诉我听证主持方是哪个法院,请告诉听证人员信息,包括姓名单位职务,如出现利害关系人,我有权提出回避。谢谢”
2025年4月7日15:36,泉山区法院回复:“目前这边仅是转达中院的通知,主持方为徐州市中级人民法院”
2025年4月7日17:10,泉山区法院发短信:“补正一下,本次信访听证为江苏省高级人民法院联合徐州市中级人民法院开展”。
2025年4月8日,王培荣发短信:“你好!为了保证听证顺利进行,我和律师将于今天上午九点到泉山区法院复印案件卷宗和庭审录像,敬请帮助安排。十多年来,宋遥为了阻止纠正宋遥造假制造的中国法院刑事造假第一案,一直不择手段破坏我和律师依法复印案件卷宗和庭审录像。请你排除非法干扰,谢谢!王培荣”
2025年4月10日上午听证前,王培荣紧急向主持听证的江苏省高级法院法官提交延期申请《要求延期江苏省高级法院和徐州市中级法院联合听证的紧急申请》,提出“当事人和律师需要阅卷,复印刑事案件卷宗(正卷)和庭审录像”等三条要求。
二、【江苏省徐州市委假巡视开创破坏中国政治生态环境先河】徐州市委2024年10月对徐州市信访局、徐州市检察院、徐州市中级法院三单位巡视结束超过八个月,事实再次证明徐州仍是被大量举报由江苏官场超级黑社会、中国最牛黑恶势力和公检法败类联手的三股腐败势力天下
著名反腐扫黑除恶举报人王培荣,在徐州市委巡视组巡视期间,大量举报以江苏省委原常委、江苏省副省长兼徐州市委书记徐鸣为帮主江苏官场超级黑社会、中国最牛黑恶势力和公检法败类联手的三股腐败势力大量违法犯罪。但巡视结束超过八个多月,既没有看到巡视组向被巡视单位反馈巡视情况通报,也没有查处被王培荣举报的三股腐败势力的消息,不给举报人任何信息,大量举报多个惊天大案均石沉大海。
   1、捍卫国有资产是徐州市委天职,徐州市委必须查处, 徐鸣严重破坏了徐州国企
无论从王培荣举报的徐鸣包庇徐州国企高达十亿腐败案入手,还是从徐鸣在徐州国企搞假破产,国有资产流失高达百亿入手,查实案情均易如反掌。需要说明的是,这里所说的十亿国企腐败案和百亿国有资产流失,是指2000年前后发生的。当时的钱很值钱,当时贪官贪一万元法院基本上要判一年。
2、人民当家作主是中国共产党执政基石,清除黑恶势力是党和政府国策,徐州市委必须不折不扣执行
从王培荣举报中国最牛黑恶势力操纵风华园业主委员会、居委会及社区党委换届选举入手,还是王培荣举报有录像为证据的风华园黑恶势力大肆、多次打砸抢,不但查实业主委员会、居委会选举强行剥夺法律法规明文规定赋予业主居民选举权及党委选举明显作弊易如反掌,而且查实风华园黑恶势力多次打砸抢及有关部门用公款买单也易如反掌。
极为恶劣的是:
1)如风华园黑恶势力明目张胆对抗政法部门,二次操纵被徐州市检察院立为徐州市十大贪腐大案的主犯潘增奎为风华园社区副书记、居委会主任(当时潘增奎处于被徐州市检察部门和公安部门因刑事案取保候审)。风华园黑恶势力使得任上犯贩卖私盐主犯和严重贪污的徐州市盐业局副局长潘增奎逍遥法外(当时贪官贪一万元法院基本上要判一年)。
   王培荣将对居委会违法选举行政不作为的泉山区民政局告上法院,遭到时任泉山区法院立案庭庭长宋遥压案不立。
2)时任徐州市委常委、市委秘书长、市政法委书记夏文达等三次用公款为风华园黑恶势力打砸抢买单。第一次打砸抢,夏文达派人送来一千四百元维修费;第二次打砸抢,泉山区政府下属街道办事处,不但用二万元为风华园黑恶势力打砸抢买单,而且用公款买了新电话机,赔偿风华园黑恶势力破门(风华园业主委员会办公室)而入抢走的电话机。第三次打砸抢,时任风华园业主委员会主任王培荣将行政不作为的徐州市公安局和泉山区公安分局告上法院,由遭到时任泉山区法院立案庭庭长宋遥压案不立,明目张胆充当明显违法犯罪风华园黑恶势力保护伞。一年后,时任泉山区法院刑庭庭长的宋遥,用多达十八种刑事犯罪手段,造假制造了陷害王培荣入狱的中国法院刑事造假第一案。
在大量举报情况下,违法犯罪不但仍能屡屡得逞,而且被告上法院屡屡逃脱法律制裁,这是检验黑恶势力的试金石。徐鸣明目张胆大肆扶植并利用中国最牛黑恶势力打击、镇压大量长期举报他的著名反腐扫黑除恶举报人王培荣。
3、徐州市委这次巡视市中级法院和市检察院,纠正冤假错案是各级法院、检察院的天职,也是检验徐州市委是真巡视还是假巡视的试金石。徐州市委明目张胆搞假巡视,将严重破坏中国政治生态环境
无论从王培荣举报中国文革后造假最明显、用多达十八种刑事犯罪手段造假制造陷害王培荣入狱的中国法院刑事造假第一案,还是从在最高法院三次向王培荣索要中国法院刑事造假第一案申诉材料情况下,造假制造假案的恶魔宋遥强行违法拼死拒绝当事人及律师依法复印案件卷宗和庭审录像遭大量举报情况下,宋遥疯狂阻止最高法院纠正假件仍能屡屡得逞入手,查实中国法院刑事造假第一案均易如反掌。
附件二:江苏省高级法院对中国法院刑事造假第一案听证,考验能否刀刃向内清除法院恶魔时刻到了(因篇幅限制,删去了证据图片,需要者请通过电子邮件向王培荣索取)
——这是因反腐扫黑除恶遭三股腐败势力联手造假制造的打击报复举报人王培荣恶性案件,这是中国文革后造假最明显的假案,这是一个查实法官造假易如反掌的假案、这是一个只要不是瞎眼只用一分钟就能查实的假案、这是一个只要不是脑残,就能从判决书看出是明显的假案
第一篇  【细思极恐!泉山区法院和徐州市中级法院创中国法院最黑暗奇迹】长达十二年用十分明显违法犯罪手段成功阻止党和政府纠正文革后造假最明显的中国法院刑事造假第一案
——因反腐扫黑除恶遭陷害入狱的举报人王培荣紧急向主持听证的江苏省高级法院法官提交延期申请,省高院同意王培荣到省高院复印案件卷宗和庭审录像
  2025年4月10日上午,王培荣紧急向主持听证的江苏省高级法院法官提交延期申请,全文如下:
要求延期江苏省高级法院和徐州市中级法院联合听证的紧急申请
江苏省高级法院和徐州市中级法院联合听证组领导:
听证的目的就是为了最大程度还原案件真相,揭露法官违法犯罪手段和造假制造冤假错案的套路。因听证前无法到江苏省高级法院和徐州市中级法院联合听证相关人员,只能在听证开始前提出,理由如下:
1、当事人和律师需要阅卷,复印刑事案件卷宗(正卷)和庭审录像。
泉山区法院为了掩盖其造假制造陷害王培荣入狱的中国法院刑事造假第一案真相,长达十多年违法不允许王培荣依法复印案件卷宗(正卷)。最高法院在2024年4月起前后三次向王培荣索要刑事案件申诉材料,但律师多次向泉山区法院提出阅卷均遭拒绝。这已在王培荣在举报材料中长期举报。
2025年4月8日上午,律师和王培荣先后到泉山区法院,律师以徐州市中级法院听证需要阅卷遭拒绝。工作人员十分荒唐地强调称复印案件卷宗只能给复印判决书这一内容。
在律师反复出示最高法院保证当事人和律师复印卷宗规定情况下,当事人王培荣反复以准备江苏省高级法院和徐州市中级法院听证需要为由,向泉山区法院工作人员提出复印卷宗也以种种借口遭拒绝。有当时的录音为证。
2、退还泉山区法院和徐州市中级法院为了强行掩盖其造假制造陷害王培荣入狱的中国法院刑事造假第一案真相,在自诉案件一审开庭结束,王培荣在没有拿到判决书,而且判决没有生效,就非法没收王培荣在一审时自用的证明无罪的庭审材料,包括王培荣自用提交一审法院的六套证据光盘备份,有扣押单等为证。
3、本次听证,王培荣自接到泉山区法院工作人员手机通知,反复多次向泉山区法院工作人员要求告知王培荣听证内容、听证程序和要求、听证人员组成信息(姓名、单位、职务)等,均没有有效答复。有手机短信为证。
王培荣在对听证内容、听证程序和要求、听证人员组成信息(姓名、单位、职务)等一无所知情况下,无法有效准备听证材料。
为此,王培荣紧急申请满足上诉三条后再进行听证,听证地点最好在江苏省高级法院举行。
为了使听证人员事先更多了解真相,王培荣今天向听证方提交U盘和书面材料各一份,详情请看:江苏省高级法院和徐州市中级法院联合听证陈述材料(修改稿目录)。
此致
江苏省高级法院和徐州市中级法院联合听证组
王培荣于2025年4月10日
第二篇  王培荣在向主持听证的江苏省高级法院法官提交U盘和书面材料时,法官一席话,说明王培荣申诉、举报、控告因反腐扫黑除恶遭三股腐败势力联手造假制造的打击报复陷害入狱恶性案件,比登天还难
主持听证省高院法官对王培荣说,我们(多位)院长收到你的材料,你十封十封寄(王培荣每周至少寄十封给每位院领导和部门领导),到处都是你的材料(举报、申诉、控告)。你寄的材料所附的证据光盘和U盘,我们已放了一抽屉。
整整十二年申诉、举报、控告,仅以法院检察院为例,王培荣每周给四级法院四级检察院每一位领导邮寄材料,江苏省高级法院收到的,只是王培荣寄出材料的冰山一角。而且,这位听证法官保存的王培荣寄出材料,也只是王培荣邮寄江苏省高级法院的一部分。
王培荣心里在流血:仅拿法院和检察院来说,十二年成千上万举报、申诉、控告均石沉大海。直到2025年4月10日江苏省高级法院才举办听证,王培荣才有面对面痛陈冤屈机会。
王培荣心里在流血:王培荣因反腐扫黑除恶遭三股腐败势力联手造假制造的打击报复陷害入狱,身心遭到重大打击和损害。
王培荣心里在流血:王培荣申诉、举报、控告十二年,王培荣寄出了数百万的材料,有通过电子发送的,也有通过邮寄的,花费了王培荣十分巨大的人力、物力。
  第三篇  王培荣用书面回应江苏省高级法院主持听证法官要求王培荣回答没有构成诽谤罪理由
一、王培荣举报揭露自诉人刘永修等违法犯罪先后三个先后次序
1、首先向政府有关职能部门举报,如职能部门查处了,王培荣张贴以风华园业主委员会主任王培荣名义告知业主。
2、如遇到职能部门不作为,甚至为刘永修等黑恶势力撑起保护伞,王培荣以行政不作为起诉职能部门。
3、在遇到法院法官强行违法,对行政不作为起诉职能部门案件故意压案不立,充当刘永修等黑恶势力保护伞,王培荣以业主委员会主任名义告知业主。
充分说明王培荣举报揭露自诉人刘永修等违法犯罪不但做到有理有据,而且与违法犯罪黑恶势力和保护伞做坚决斗争。
二、陷害反腐举报人王培荣入狱自诉案件,诉讼理由是诽谤,法律规定构成诽谤犯罪必须同时具备二个要素是:诽谤罪必须是指捏造并散布虚假事实
王培荣只需向法院证明既没有捏造事实,也没有散布虚假事实,也就是王培荣只需用证据证明所举报和揭露自诉人违法犯罪是客观事实即可。按照法律王培荣举报和揭露自诉人违法犯罪客观事实决不能构成诽谤罪。
王培荣接到诽谤罪自诉状后,向一审法院(泉山区法院)对自诉人提起诽谤罪的反诉,并向一审法院提交能足以证明王培荣无罪、刑事自诉人有罪的证据(包括2张录像光盘在内的大量证据),徐州市中级法院(2012)徐刑终字第0119号《刑事裁定书》第12页倒数第3行写明王培荣提交一审法院举证材料254页、证据光盘2张。
徐州市中级法院、泉山区法院不但伪造王培荣假反诉要求,通过做出对伪造反诉不受理手段,剥夺王培荣证明不能构成诽谤罪权利。而且,一审庭审时,主审法官宋遥对王培荣说:你提交材料,我都看过了,不要在法庭上出示了。这均能从案件卷宗和庭审录像得到证实。这也是当事人和律师必须复印卷宗和复制庭审录像的必要性。
王培荣告诉听证法官,本案造假制造中国法院刑事造假第一案,是内行人法官干的,尤其是造假制造中国法院刑事造假第一案的泉山区法院恶魔宋遥,是江苏省政法委专家库成员,属于专家型利用专业性很强刑事犯罪手段造假制造的。江苏省高级法院审查必须仔细再仔细,也必须允许当事人王培荣充分发言,才能掌握案件真相和复杂背景。
江苏徐州市中级法院、泉山区法院从强行掩盖王培荣真实反诉要求和造假伪造王培荣反诉要求入手,用多达十八种刑事犯罪手段,造假制造了陷害王培荣入狱的中国法院刑事造假第一案,内容很长,详情请看相关内容。请看已提交江苏省高级法院听证法官的材料,如:
1、【超级恐怖:徐州市中级法院和泉山区法院形成对社会危害极大的造假制造刑事冤假错案犯罪套路】(修改稿)
2、《刑事申诉状》(1—14页)徐州市中级法院和泉山区法院造假制造陷害王培荣入狱十八种套路
这是因反腐扫黑除恶遭三股腐败势力联手造假制造的打击报复恶性案件,这是中国文革后造假最明显的假案,这是一个查实法官造假易如反掌的假案、这是一个只要不是瞎眼只用一分钟就能查实的假案、这是一个只要不是脑残,就能从判决书看出是明显的假案。考验就是高级法院能否刀刃向内清除法院恶魔时刻到了。
三、在大量举报情况下,甚至将充当保护伞和行政不作为职能部门告上法院,强行违法犯罪仍能屡屡得逞,这是检验黑恶势力的试金石。不但充分说明该黑恶势力凌驾于党和法律之上,而且证明职能部门行政不作为,甚至充当保护伞。
以造假制造陷害王培荣入狱的中国法院刑事造假第一案泉山区法院副书记、副院长宋遥为例,宋遥在任立案庭庭长期间,对王培荣的二行政不作为案压案不立,充当明显有黑恶势力行为自诉人刘永修等保护伞。
(一)自诉人张志雄等参与打砸抢,王培荣不但向法庭提交录像等证据,在宋遥任泉山区法院立案庭庭长时期,王培荣提交行政诉讼状,起诉徐州市公安局和泉山区公安分局对黑恶势力打砸抢行政不作为案,宋遥故意压案不立(该案诉状《行政诉状》,王培荣在一审开庭前,作为王培荣刑事答辩状附件,以纸质的和光盘二种形式提交泉山区法院宋遥,有卷宗内王培荣提交光盘和王培荣提交一审法院徐州市泉山区法院证据材料清单为证)
2011年8月26日,著名反腐扫黑除恶举报人王培荣起诉徐州市公安局和泉山区公安分局,指控其颠倒黑白办假案,充当大肆打砸抢的潘增奎黑恶势力的最无耻的帮凶
潘增奎因贩卖私盐3万多吨,在2003年被徐州市云龙区检察院立案侦查,至今徐州市云龙区检察院仍认定潘增奎构成刑事犯罪。潘增奎在取保候审期间,竟被自诉人非法操纵成风华园社区党委副书记、居委会主任,政府的基层政权落在徐州风华园黑恶势力手中,这帮黑恶势力无恶不作,激起公愤,不但被王培荣长期实名举报,而且被忍无可忍的3000户风华园居民联名签名举报。
潘增奎黑恶势力明目张胆多次大肆打砸抢(有录像为证),而且潘增奎黑恶势力三次打砸抢造成二万元经济损失,明显涉嫌刑事犯罪。
潘增奎黑恶势力第一次大肆打砸抢,王培荣向时任徐州市委书记曹新平举报,时任徐州市委秘书长夏文达派人送来一千六百元维修费。
潘增奎黑恶势力第二次大肆打砸抢,泉山区政府泰山街道办事处,不但送来八千元赔偿款,还送二部新电话机(潘增奎黑恶势力骨干张志熊破门而入,抢走风华园业主委员会办公室二部电话机)。
潘增奎黑恶势力前二次打砸抢,徐州市党政部门领导用公款为潘增奎黑恶势力打砸抢买单。潘增奎黑恶势力第三次大肆打砸抢,王培荣通过法律途径,要求徐州市公安部门依法打击潘增奎黑恶势力三次大肆打砸抢违法犯罪,但徐州市公安部门颠倒黑白办假案,狗胆包天出具公函充当大肆打砸抢的潘增奎黑恶势力的最无耻的帮凶。
(二)包括自诉人张志雄等打砸抢证据说明
录像1:风华园居委会非法主任潘增奎、非法副主任张尊全带领张志熊等暴力抢劫业主委员会电子显示屏(业主委员会主任王培荣制止抢劫,头部等多处受伤)
性质十分恶劣的是:参加这次抢劫电子显示屏,有一个是潘增奎在社会上雇佣的黑社会(不是风华园业主或居民)。该被潘增奎雇佣的黑社会,出手殴打王培荣,企图共同抢走已被潘增奎黑恶势力损坏的电子显示屏。王培荣不畏强暴,用献血捍卫业主公共财产不被抢走。
有业主告诉王培荣:潘增奎女婿是公安一个负责人。潘增奎不但能雇佣社会上的黑社会,而且犯罪还能逍遥法外
录像2:风华园居委会非法主任潘增奎、非法副主任张尊全当警察面打业主委员会主任王培荣,疯狂至极
录像背景介绍
1、被3000多户风华园业主联名举报的刘永修为首黑恶势力非法强行掩盖王培荣揭露的潘增奎正在被徐州市有关检察院和公安部门立案查处真相,用剥夺3000多户风华园居民法律赋予的选举权的手段,强行非法操纵潘增奎成风华园居委会主任,成为风华园多次打砸抢等刑事犯罪的黑恶势力新主犯。
2、这是一起明显潘增奎为首黑恶势力性质十分恶劣的暴力打砸抢刑事犯罪。
潘增奎带领不是风华园业主的张志雄强行强行偷电,遭业主委员会主任王培荣制止。张志雄踢破多把锁锁着的业主委员会办公室门,强行抢劫主委员会二部电话机。
    王培荣把“强行偷电遭业主委员会主任王培荣制止。张志雄踢破多把锁锁着的业主委员会办公室门,强行抢劫主委员会二部电话机”真相和风华园居委会选举违法,依法通过业主委员会电子显示屏告知业主。
潘增奎带领张志雄等三次强行抢劫业主委员会电子显示屏。
王培荣报警,派出所故意不出警,有意放任抢劫发生。
录像显示潘增奎带领张志雄等强行暴力抢劫业主委员会电子显示屏过程:
王培荣制止抢劫主电子屏,潘增奎为首黑恶势力把电子显示屏砸向王培荣头部,显示屏损坏,王培荣受伤。
3、更为恶劣是潘增奎为首黑恶势力性质十分恶劣的暴力打砸抢刑事犯罪由徐州市党政部门公款买单
第一次遭暴力抢劫,王培荣将潘增奎为首黑恶势力性质十分恶劣的暴力打砸抢向时任徐州市委书记曹新平举报,徐州市委秘书长兼徐州市政法委书记夏文达派人送来1400元电子屏维修费。
第二次遭暴力抢劫,风华园属地泰山办事处,送来二部新电话机和为抢劫电子屏买单的7000元人民币。
第三次遭暴力抢劫,忍无可忍的风华园业主委员会主任将风华园属地泉山区公安分局及徐州市公安局告上法庭,要求公安部门履行职责。
(三)自诉人刘永修、薛长玲操纵风华园居委会非法选举,王培荣不但向法庭提交证据,在宋遥任泉山区法院立案庭庭长时期,王培荣提交行政诉讼状,起诉泉山区民政局对黑恶势力强行违法操纵风华园社区居委会选举行政不作为案,宋遥故意压案不立(该案诉状《行政诉状》,王培荣在一审开庭前,作为王培荣刑事答辩状附件,以纸质的和光盘二种形式提交泉山区法院宋遥,有卷宗内王培荣提交光盘和王培荣提交一审法院徐州市泉山区法院证据材料清单为证)
刘永修为首黑恶势力长期操纵的只有二人的非法风华园居委会,强行非法操纵潘增奎成风华园居委会主任:
1、居委会换届选举文件明文规定,禁止指定候选人姓名。刘永修为首黑恶势力不但指定候选人,而且制作候选人书面介绍,这是明显作弊。
2、王培荣揭露潘增奎正在被徐州市有关检察院和公安部门立案查处真相,刘永修为首黑恶势力不但谎称王培荣造谣,而且刘永修为首黑恶势力制作指定候选人书面介绍中故意隐瞒潘增奎正在被检察院和公安部门立案查处,而且处于取保候审期间的真相。
3、选举检票人、唱票人、计票人全部是刘永修为首黑恶势力指定候选人,明显是自导自演的作弊行为。
4、在潘增奎得票不到半数情况下,刘永修为首黑恶势力强行非法把选举已落选潘增奎,指定为风华园居委会主任。
这是刘永修为首黑恶势力强行操纵基层政权(风华园居委会)铁证。
(四)证据徐州市公安局翟山派出所公函《情况说明》全文及说明
情况说明
2012年10月16日上午,泉山分局翟山派出所民警尹建峥、李伟民前往云龙区人民检察院查阅潘增奎“有无贩卖私盐的行为或者有无违法犯罪行为被司法机关侦办”的有关材料。
云龙区人民检察院经查阅档案室有关资料,显示:2003年,云龙区人民检察院接到举报称:“1993年至1999年,潘增奎任徐州市盐务管理局副局长、盐业公司副经理期间,擅自从山东潍坊地区调进私盐3万余吨到徐州地区销售”。云龙区人民检察院于2003年9月25日以涉嫌玩忽职守罪对潘增奎立案侦查,2003年10月2日将潘增奎取保候审,2003年11月24日移送公诉科审查起诉。经联系云龙区人民检察院原办案人员,称潘增奎的行为已构成犯罪,但已过追诉期。对此,云龙区人民检察院既不愿出具证明,也不同意复印卷宗材料。
特此证明。         
             徐州市公安局翟山派出所(公章)
2012年10月16日
说明:
1、这情况说明是时任泉山区法院刑庭庭长宋遥复印自诉案证据时交给王培荣的。
2、王培荣将公函情况说明张贴在风华园,告知居民潘增奎时在取保候审期间被刘永修强行非法操纵为风华园居委会主任的。
王培荣接到宋遥电话威胁:要王培荣立即将将公函情况说明还给他,也不能在风华园张贴。否则不但宋遥要受到处分,而且宋遥要对王培荣不客气,追究王培荣刑事责任。
(从案件卷宗笔录均得到证实:一审卷宗第一册17页的2012年10月20日谈话笔录摘录如下:
“诉讼公证据材料仅用于诉讼使用,  不得用于其他与诉讼无关的事情,听说你将有些证据材料在风华园张贴,这是违反诉讼秩序和纪律的。就这个案子自诉人告你是涉嫌诽谤罪,诽谤罪其中一种犯罪表现就是张贴小字报,在诉讼过程中你仍然这样做,这对评价你的行为是极为不利的。”、“诉讼证据材料在一定范围内属于秘密,只限制于诉讼之用,不能挪为他用,所以诉讼材料只有当事人及辩护人才能查看,我们询问过你,你说你不请辩护人,为了让你做好应诉准备才交给你查看,这个东西你不要再去张贴,否则要承担责”。备注:本页卷宗照片最右侧部分内容看不到,造成内容缺失,故这段文字有不连贯地方。
备注:本括号内内容写于2025年6月4日,2025年4月16日提交江苏省高级法院时没有本括号内内容。)
自诉案证据要交还给法院,太荒唐了,王培荣拒绝宋遥要求。
3、公安公函《情况说明》证实了王培荣长达10年举报的真实性,被3000多户风华园业主联名举报的黑恶势力非法强行掩盖王培荣揭露的真相,用剥夺3000多户风华园居民法律赋予的选举权的手段,非法操纵潘增奎成风华园居委会主任,成为风华园多次打砸抢等刑事犯罪的黑恶势力新主犯。
这起中国最大非法贩卖私盐案的罪犯,包括主犯潘增奎在内全部逍遥法外,这是徐州官场腐败十分严重的写证。
4、徐州市检察院对时任徐州市盐业局副局长潘增奎因刑事犯罪立案,当时定为徐州市十大腐败大案之一。徐州市检察院进一步调查发现,潘增奎级别不够市检察院办理登级。
潘增奎的二个刑事案件被转到云龙区检察院和云龙公安局办理。云龙区检察院办理潘增奎玩忽职守罪云龙公安局办理贩卖私盐3万余吨的非法经营罪。
5、尽管王培荣向职能部门大量举报和向业主告知风华园居民,但刘永修强行用剥夺居民选举权的方式,将正在取保候审期间潘增奎,操纵成风华园居委会主任。
6、潘增奎原是陷害王培荣入狱的自诉王培荣诽谤罪案的发起人和诽谤罪自诉人之一。因徐州市公安局翟山派出所向徐州市泉山区法院提交公函《情况说明》退出。
7、这是时任徐州市委书记徐鸣,为了用黑恶势力对付举报人王培荣,弄虚作假使得潘增奎逃脱法律制裁。这里仅说二点:
1)当时徐州市检察院已查明潘增奎贪污叁拾万元,当时贪污一万法院判一年。
2)从徐州市公安局翟山派出所公函《情况说明》明显看出,所谓超过追诉期是假的:
刑法第87条规定最短的追诉期是五年,玩忽职守罪情节特别严重的,处三年以上七年以下有期徒刑法定最高刑为五年以上不满十年有期徒刑的,追诉期是十年。公安公函称99年还在贩卖私盐,03年9月25日检察院立案,明明白白在五年追诉期内;事实上,一直到案发的03年,潘增奎还在贩卖私盐,不存在超过追诉期问题。
第三篇  徐州二级法院用明显造假等犯罪手段,在不允许王培荣要求证人出庭对公函内容真实性等接受质证情况下强行以十分明显的内容虚假的二个伪证(徐州市公安局有组织犯罪侦查支队公函和泉山区审计局公函作为关键证据,王培荣诽谤罪成立一年半有期徒刑,制造了中国法院刑事造假第一案
1、内容虚假的伪证徐州市泉山区审计局《审计报告》,成了泉山区法院和徐州市中级法院判王培荣诽谤罪成立的关键证据。泉山区法院和徐州市中级法院不采纳王培荣提交法院的证据和事实,故意破坏“以事实为依据,以法律为准绳的刑事审判原则”。
2、法律规定证人证言必须质证才能作为法院采信证据,徐州市中级法院和泉山区法院内外勾结,实质上不容许王培荣对证人证言及证人提交的证据质证,强行用内容虚假的证据判王培荣有罪,泉山区法院实质上采用虚假的开庭形式审理案件
徐州市中级法院以不影响认定案情事实为由,在(2012)徐刑终字第0119号《刑事裁定书》第15页第2行称“原审法院准许证人不出庭作证符合法律规定,上诉人王培荣提出一审证人全部到庭的上诉理由,不予采纳。”说明王培荣要求全部证人到庭对证人证言质证的合法要求遭法院拒绝,实质就是不允许王培荣对全部证人证言质证,泉山区法院和徐州市中级法院明显违犯了法律规定证人证言必须质证才能作为法院采信证据。事实上,在一审整个庭审过程中,没有一个证人出庭作证,接受质证。
3、徐州二级法院在不允许王培荣要求证人出庭对公函内容真实性等接受质证情况下强行以十分明显的内容虚假的二个伪证(徐州市公安局有组织犯罪侦查支队公函和泉山区审计局公函作为关键证据王培荣诽谤罪成立一年半有期徒刑,有意制造冤假错案主观性十分明显。
徐州二级法院把已被泉山区审计局的上级主管部门泉山区政府否定的《审计报告》作为定王培荣罪依据,荒唐之极。
第四篇 王培荣对为风华园黑恶势力洗黑钱的泉山区审计局《审计报告》向泉山区政府提出行政复议,王培荣向泉山法院提交了泉山区政府实质上否定了洗黑行为的《审计报告》的公函,泉山区政府行政复议公函结论为“只有审计建议,没有审计结论的“审计报告”,不属于具体行政行为
早在一审期间,王培荣多次明确指出《审计报告》洗黑钱,已被泉山区政府否定,泉山法院不但在判决书故意隐瞒王培荣提交的证据(泉山区政府行政复议公函),而且伪造所谓《审计报告》结论,竟敢作为定王培荣罪的重要依据,恶意陷害王培荣入狱
第五篇 证明《审计报告》实质上是为刘永修非法侵占业主公共收益违法犯罪“洗黑钱”事实和证据
《审计报告》首要必须审计资金来源合法性。如同妓院、赌场都有账务账目,不能凭其财务账目来给其出合法的审计报告。
刘永修非法侵占业主公共收益是明显违法犯罪行为,不能以刘永修把侵占的资金如居委会账目就出其所谓合法的《审计报告》,这《审计报告》实质上是为刘永修非法侵占业主公共收益违法犯罪“洗黑钱”
现举二例
1、疯狂侵占私分业主公共财产,已涉嫌构成刑事犯罪
1)自诉人刘永修为主任的风华园居委会,在风华园业主委员会不知情情况下,非法把业主公共用房出租,并非法私分房租,(自2005321日起收取房租),明目张胆侵占私分业主公共财产。(因为该房属于业主委员会管理的业主公共财产,所以在《房屋租赁合同》不敢写明是具体地点,但在《补充说明》中明确写明了出租的房屋是风华园物业楼二层)。
证据12005329日刘永修签名并加盖居委会公章的《房屋租赁合同》和刘永修签名的《补充说明》
用徐州市泉山区审计局《审计报告》(泉审行报[2006]7号)能证明:
1、刘永修非法出租风华园物业楼二层并私分房租,发生在风华园业主委员会委托其代管出租业主公共用房之前;
2、刘永修没有把属于业主公共收益的房租交给风华园业主委员会。
所以,风华园业主委员会主任王培荣如实举报和揭露刘永修操纵居委会侵贪私分风华园业主公共收益铁证如山。
  2)刘永修操纵居委会对业主委员会委托其代管出租的业主公共用房,用收赞助款取代的租金手段,非法侵贪业主公共收益房租(该赞助款实为租金,刘永修在《房屋合作使用协议书》中出租房不收租金,收给居委会的赞助款,非法侵贪属于业主公共收益的房租,)
证据2风华园文化活动中心楼102室《房屋合作使用协议书》
注释:刘永修连做人起码的诚信也没有,企图擅自把业主委员会委托的房屋(文化活动中心)出租合同改为无偿使用协议书、出租房的租金改为赞助款的手段,弄虚作假企图达到千方百计侵吞全体业主出租房收益和逃税的目的,遭到业主委员会主任王培荣的举报和揭露。
第六篇 证明徐州市公安局有组织犯罪侦查支队公函伪证事实和证据
徐鸣亲自为风华园黑恶势力站台,徐州公安局办假案
2008年上半年发生的江苏省副省长兼徐州市委书记徐鸣亲自出马,带领泉山区委书记董锋等到中国矿业大学强行掩盖刘永修为首的黑恶势力违法犯罪,徐鸣还带了向陷害王培荣入狱泉山区法院出具内容虚假伪证的姚桂华、张蕴慧等,在现场的有当时的矿大党委副书记邹放鸣等,风华园业主委员会主任王培荣、副主任吴敏等。
2008年上半年发生的江苏省副省长兼徐州市委书记徐鸣亲自出马,带领泉山区委书记董锋等到中国矿业大学强行掩盖刘永修为首的黑恶势力违法犯罪,遭到王培荣当场揭露和批驳:
1、王培荣举报刘永修为首的黑恶势力违法犯罪,有大量举报证据。没有任何办案单位向王培荣要过证据,也没有向王培荣做过笔录,也就是至今没有任何单位立案查过刘永修为首的黑恶势力违法犯罪。没有证据是不可能真正办案,王培荣要求向徐鸣当面提交刘永修为首的黑恶势力违法犯罪证据,徐鸣置之不理。
2、王培荣要徐州政法部门出具刘永修不涉及违法犯罪书面答复,王培荣要向上级政法部门举报徐州办假案包庇纵容刘永修为首的黑恶势力违法犯罪的一切违法犯罪行为,保留向法院起诉的权利。
徐州市徐州市公安局有组织犯罪侦查支队改口说这次只是沟通,没有书面结论可以给王培荣。
为了陷害王培荣入狱,徐州市公安局有组织犯罪侦查支队向泉山区法院出具内容虚假的伪证。请看:
泉山区法院(2012)泉刑初字第330号《刑事判决书》11页倒数第5行——倒数第3行内容为:
3、徐州市公安局有组织犯罪侦查支队出具的《关于刘永修是否为黑恶势力的调查情况》,结论“刘永修不涉及黑恶犯罪,不是黑恶势力”,并证实于20092月将此结论告知了王培荣。
从王培荣已提交材料的事实和证据,江苏省高级法院能看到:
有录像为证的自诉人参与的多次打砸抢,王培荣大量举报,打砸抢不但没有制止,甚至政府部门用公款买单。
徐州职能部门充当保护伞,王培荣将其起诉到泉山区法院,时任泉山区法院立案庭庭长宋遥压案不立充当保护伞。
在大量举报情况下,甚至将充当保护伞和行政不作为职能部门告上法院,强行违法犯罪仍能屡屡得逞,这是检验黑恶势力的试金石。不但充分说明该黑恶势力凌驾于党和法律之上,而且证明职能部门行政不作为,甚至充当保护伞。
自诉人有没有黑恶势力违法犯罪,要看事实。不能采信内容虚假的徐州市公安局有组织犯罪侦查支队公函,而且该公函没有在法庭质证。因为王培荣要求出具公函方出庭接受质证,遭泉山区法院和徐州市中级法院拒绝。
综上所述,王培荣因反腐扫黑除恶遭陷害入狱的中国法院刑事造假第一案,是以江苏省委原常委徐鸣为首的官场超级黑社会、本案自诉人为首的中国最牛黑恶势力、徐州市公检法的害群之马三股腐败势力联手造假制造的打击报复举报人恶性案件,不但考验江苏省高级法院能否刀刃向内清除法院恶魔,而且考验江苏省高级法院有没有捍卫法律捍卫正义能力。
最后王培荣再次向江苏省高级法院在《要求延期江苏省高级法院和徐州市中级法院联合听证的紧急申请》提出的要求,在江苏省高级法院举行听证,必须允许王培荣把案情说清楚。
此致
江苏省高级法院
王培荣
2025411
附件三:花玉喜在杂文报发表:从王培荣现象说起……,揭示从庭审造假到毁灭案件卷宗,疯狂造假制造陷害著名反腐扫黑除恶举报人王培荣入狱的中国法院刑事造假第一案,充当中国最牛黑恶势力保护伞深层背景
随着“一夫二妻”的徐州市泉山区委书记董锋出事,网上发贴举报者,中国矿业大学副教授王培荣再次进入人们视野。王培荣每份举报材料都辅以佐证,标出自己的联系电话及电子邮箱;他是因12次“民告官”案,成为徐州人所共知的维权名人。
  2002年10月,徐州市王培荣先起诉市物价局为风华园“三无”劣质单元防盗门定价;再起诉市公安局不查处闫家训经销一百五十多万元“三无”劣质单元防盗门犯罪行为,反为闫家训个人购买警车提供公函。2003年7月,王培荣起诉徐州市政府、市公安局、质监局、物价局、工商局五单位行政不作为。参加江苏省人大常委会会议旁听期间,王培荣当面向江苏省人大任陈焕友反映风华园单元防盗门问题,陈焕友当场表示一定件件有答复;在收到数千住户联名投诉、举报后;建设部汪光焘部长批示查处,公安部长多次批示查处,中央政法委罗干书记批示查处,可这一切均石沉大海。
  王培荣于2006年3月下旬开始举报风华园社区居委会主任刘永修诈骗、逃税、私分、强行侵占扣留21万公共收益等违法犯罪行为;个别领导利用职权强行掩盖。2007年5月8日,他把徐州泉山区政府、泉山区泰山街道办事处、泉山区民政局、徐州市民政局政府四部门告上法庭;要求政府机关履职。2008年8月15日王培荣在博客中对徐州市委书记直言:对风华园黑恶势力您是有责任的;您不能对风华园黑恶势力抢国家百姓财产视而不见!
  多年来,王培荣从维权到反腐多次受到报复:受到被举报人闫家训的劫持、毒打;王培荣人头也被黑道从公开叫价10万元提升到2000万元。闫家训当警察的面打伤王培荣;王培荣又受到刘永修一家人的毒打;尽管当时风华园有800多人签名要求严惩打人凶手;尽管有关媒体给予专题报道,但徐州公安部门就是不处理;竟有人还说:谁叫王培荣要举报闫家训的。王培荣公开署名,1800户签名举报刘永修有关违法犯罪问题,给中央、国务院部门及省、市各级领导举报信,至今石沉大海。有些人竟假借省、市委名义,向中国矿业大学施压,逼王培荣离开徐州;有人把起诉徐州市公安局看做是对国家行政机关进行攻击,“请人民法院对王培荣严加制止”;某机关酝酿先把王培荣抓起来再说,“还怕没借口嘛”;有人为掩盖内部腐败,竟要以“诬告”为名“劳教”王培荣;王培荣向泉山区委书记董锋反映刘永修问题,竟遭到董锋辱骂;王培荣屡遭他人诽谤、打击;家人也成天生活在阴影中。如果不是正义人士的支持、保护(一位全国人大代表挺身而出:要抓王培荣可以,先把我抓起来),王培荣即使活着,也避免不了牢狱之灾。令人费解的是举报硬是被调查者摆平;王培荣却被当做必欲除之的“异类”。
  从2003年8月5日《现代快报》以整版篇幅发表《高档小区劣质防盗门问题拖了4年没说法》一文,随着《检察日报》、《人民法院报》,《南方都市报》、《新华日报》等几十家媒体100多篇文章报道了与王培荣相关的事情。王培荣被《江南时报》推选为2003年10位新闻人物之一:《中国青年报》以《天价维权成本等于打击维权》作出报道。2004年1月高层领导批示后,徐州市委、政府主要领导徐鸣、李福全召集相关部门负责人开会,落实总额160万元防盗门退款;公安部门立案查处制售伪劣防盗门及打击报复举报人的犯罪行为;闫家训被罚款20万,判刑1年半。王培荣起诉建设部,关于徐州嘉隆物业公司为取得一等物业收费标准,与徐州市房管局联手造假,骗取2000年“全国物业管理示范住宅小区”的称号一事;建设部取消了该物业公司骗取的“国家级大奖”。
  王培荣为中国矿业大学理学院副教授、硕士生导师,他为了维权,几年来如雪片般的举报信几乎全被扔进了垃圾箱;甚至被转到了被举报人手上;有人认为王培荣维权是“不务正业”;是风华园小区不稳定因素。主流媒体在叙述王培荣对董锋倒台所起的作用时也用语谨慎;显然不太愿意正面宣传这么一个让政府官员、腐败分子头疼的人。“王培荣现象”不得不让人产生诸多思考?
  知识分子是否该参与维权反腐?王培荣疾恶如仇,胸怀苍生,坚持为大众维权,和腐败作斗争;以一己之力奔走呼号、追求社会公正。事实上知识分子是推动社会依法行政、民主进步的重要力量;知识分子应该成为民众民主权利的代言人;如果我们知识分子群体都昏庸了;我们的社会也将失去希望!王培荣的义举正体现当代知识分子的风骨;是知识分子的脊梁:中国需要更多像王培荣这样胸怀苍生、为民请命的知识分子;人民呼唤着更多有正义感、有良知的王培荣!
王培荣的困境揭示了什么?司法部门的不作为制造了民告官困境:国家设立行政诉讼,本意是促进依法行政,可面对12次“民告官”案件,对明显违法行为不见法院公正判决;执法者就是有法不依;他们以腐败的潜规则为托词;法律的原则变成了他们的交易。反腐肃贪的纪检、监察部门不作为助长着腐败分子:部分领导反腐肃贪的纪检、监察部门官员以权力和信息作筹码,和腐败分子相互勾结,沆瀣一气;或多或少地充当黑后台。他们手握重权,不受机制约束,处处设置障碍阻挠举报者;更不容忍反腐者触及他们的利益联盟;反腐者遭遇不约而同地封杀。他们向社会传递了“举报没有好下场”的信息;造成多少举报人惨遭迫害、致伤、致亡、或蒙冤入狱;某种程度上是反腐部门坑害了反腐英雄,使正义失败,使我们的英雄流血又流泪!这是庞大的国家反腐机构严重缺位的根源;也是权力集团对反腐者集体仇视的深层次原因。我们的反腐制度设计存在严重缺陷:由于我们反腐的网眼太大,漏网现象严重;这在某种程度上鼓励着腐败分子或多或少地产生捞一把的投机心理;举报者的悲剧结局严重制约着反腐者,也滋长着腐败分子的疯狂欲望。我国还缺乏有效保护举报人法律条款:因现有保护举报人法条原则、笼统,缺乏可操作性;检察机关缺乏有力介入,对打击报复举报人者缺乏有力惩罚;更重要的是对违法、渎职的官员、刑罚、追究与实际罪错不相当,严肃处理不严厉。
治国之道在于清明的吏制;吏治不清,必然弊病丛生;太多的国家机器腐蚀失灵是政权的危机;化解危机的根本之道,要靠重典治吏;要靠严厉的行政问责制度整肃吏治,才能巩固执政为民国本。为改变王培荣现象,有待于我们的制度发力;有待于我们的党采取铁的手腕治理腐败;有待于政治文明的不断推进!
附件四 有关背景材料目录 (需要者请通过电子邮件向王培荣索取)
1、党的巡视制度在江苏徐州遭到毁灭性破坏,举报徐州市委假巡视                      (篇幅A4纸4页)
2、【江苏省检察院司法腐败令人发指、令人恐怖(续)】对最高检察院转交的举报材料“刑事案件卷宗揭露江苏省徐州市泉山区法院、徐州市中级法院实施反党反政府反人民反人类超级恐怖铁证”,江苏省检察院在2025年7月8日再次拒绝纠正举报人王培荣因反腐扫黑除恶遭中国法院刑事造假第一案陷害入狱假案(这是中国文革后造假最明显的假案,这是一起查实法官造假易如反掌的假案、这是一起只要不是瞎眼只用一分钟就能查实的假案、这是一个只要不是脑残,就能从判决书看出是明显的假案)
——举报控告时任江苏省检察院政治部主任的杨其江(原徐州市检察院检察长)调兵遣将强行掩盖中国文革后造假最明显的中国法院刑事造假第一案:在江苏省检察院指定异地受理(盐城市检察院下属阜宁检察院)申诉期间,调动徐州市检察院常务副检察长孙光永任盐城市检察长。在申诉人大量举报控告和网上揭露后,任盐城市检察长一年半的孙光永辞去盐城市检察院检察长职务,逃回徐州,强行安全着落                           (篇幅A4纸14页)
3、以江苏省委常委徐鸣为帮主的江苏官场超级黑社会死党、集贪腐淫黑于一身的江苏省徐州市政协主席李荣启,屡屡逃脱中纪委、江苏省委、省纪委三重追查的根源:从不择手段陷害到疯狂镇压举报人      (篇幅A4纸14页)
4、王培荣因反腐扫黑除恶遭中国文革后造假最明显的中国法院刑事造假第一案陷害入狱,而且最高检2017年已查实造假,最高法2024年4月起三次向王培荣索要申诉材料,至今仍遭徐州二级法院破坏      (篇幅A4纸6页)
——江苏省委常委徐鸣为帮主江苏官场超级黑社会从围剿到疯狂镇压著名反腐扫黑除恶举报人王培荣

【人间地狱徐州篇:近期引爆网络的徐州被狗链套住脖子的八孩母亲事件,只是暴露出徐州黑暗的冰山一角】 冰冻三尺,非一日之寒,造成徐州生灵涂炭根源是:根深蒂固徐州官场超级黑社会和以官场超级黑社会为保护伞的基 ...
您需要登录后才可以回帖 登录 | 注册

本版积分规则

手机版|阿波罗网

GMT+8, 2026-4-30 05:46

快速回复 返回顶部 返回列表